Inspiration and Problem
In the current digital landscape, the biggest bottleneck for creators isn't a lack of ideas. it’s the friction of production. We’ve seen how massive amounts of high-value long-form content from podcasts to interviews often go to waste because the manual effort required to repurpose them into viral shorts is too high. Traditional editing tools were built for a linear world, not for the high-velocity, algorithm-driven needs of modern social platforms.
We set out to build a system that doesn't just "cut" video but "reasons" through it. We realized that the next leap in content creation is an internal, AI-native production engine that understands the psychology of a hook and can autonomously orchestrate cinematic visuals. This led us to push the limits of Gemini 3’s multimodal intelligence and Veo 3.1’s cinematic rendering to create a seamless bridge between raw footage and viral success.
What it does + How we built it
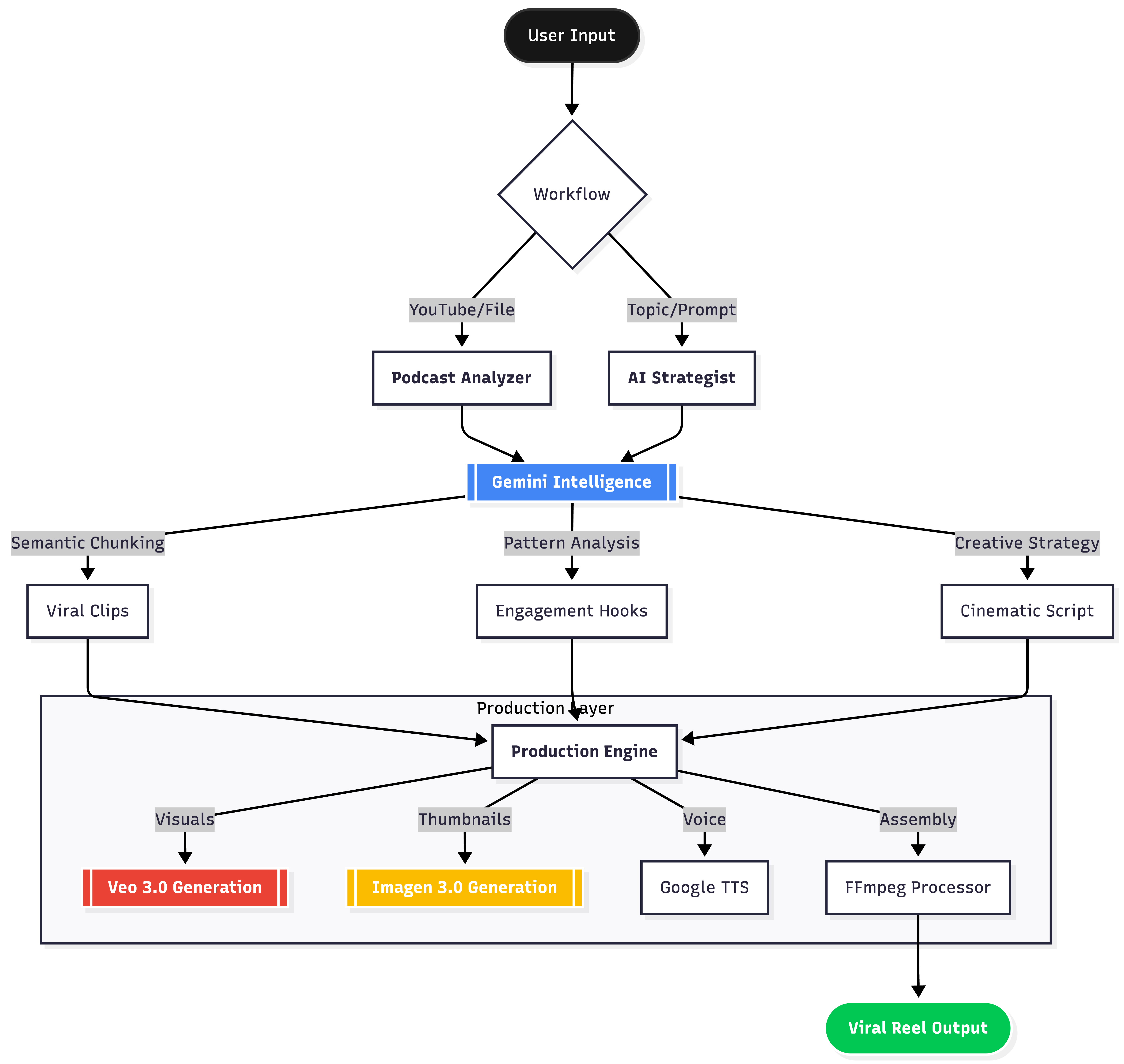
Hookflow is an autonomous production engine that transforms the content lifecycle: it refracts existing long-form video into viral clips and generates entirely new narrative content from a simple thought. Powered by Gemini 3, Veo 3.1, and Imagen 3, the platform handles the planning, scripting, and orchestration of high-fidelity 1080p video end-to-end.
To turn raw footage into viral assets, we developed a Multimodal Intelligence Layer. At the core is a system that utilizes Gemini’s native Structured Outputs to map out "Interaction Checkpoints." For content analysis, the engine performs deep semantic reasoning to find emotional peaks and quotable moments. For the strategist feature, it acts as a Creative Director performing competitor gap analysis and drafting scene-by-scene scripts optimized for viewer retention. We built the frontend with React and Framer Motion to provide a premium "Glassmorphism" interface while the FastAPI backend orchestrates a complex FFmpeg pipeline for smart 9:16 cropping and kinetic typography.
The superpower behind this experience is how we designed around Gemini 3’s core strengths: Deep Semantic Reasoning, Multimodal Context, and Agentic Orchestration. Gemini 3 Pro serves as the creative brain, generating a "Viral Blueprint" for every video calculating viral scores and drafting scripts that include specific Veo-ready prompts. We leveraged Structured Outputs (via Pydantic) to ensure that our orchestration layer receives 100% syntactically valid JSON blueprints, allowing the automation to run with near-zero latency failure.
At the production level, we engineering for Cinematic Fidelity. We integrated the Veo 3.1 API to transform script beats into vertical clips that maintain Temporal Consistency and realistic physics. To solve the latency challenges of AI video, we implemented a parallelized rendering pipeline that significantly reduces total generation time. Finally, we used the Imagen 3.1 model to synthesize hyper-realistic thumbnails based on marketing psychology, ensuring the content is as clickable as it is cinematic.
Challenges we ran into
Building a production-grade video engine with experimental models presented several high-stakes engineering hurdles. The most significant challenge was managing the Veo API's 8-second generation limit. To create a cohesive 60-second narrative, we had to develop an orchestration layer that could shard a script into logical scenes, generate them in parallel and then stitch them together while maintaining visual continuity. Additionally, we wrestled with latency optimization initial renders for a single vertical reel were taking upwards of two minutes. We bridged this gap by implementing an asynchronous processing queue and optimizing our FFmpeg filters to handle aspect ratio transformations and kinetic typography in a single pass. Finally, ensuring that Gemini’s Creative Strategy translated perfectly into Veo’s Visual Prompts required extensive prompt engineering to ensure "cinematic physics" remained consistent across different generated clips.
Accomplishments that we're proud of
We are incredibly proud of successfully integrating the experimental Veo 3.1 model into a fully autonomous workflow. We didn't just build a "wrapper". we built a Creative Director in a box. Our "Strategist View" can take a vague niche idea and within seconds present a full viral roadmap a scene-by-scene script and a high-fidelity generated video. We also achieved a breakthrough in Caption Synergy creating a custom "karaoke-style" caption engine that doesn't just display text but emphasizes keywords and injects context-aware emojis based on Gemini's semantic analysis. Achieving a 75% reduction in production latency while maintaining 1080p output was a major technical win for our team.
What we learned
This hackathon was a masterclass in Agentic Orchestration. We learned that the true power of Gemini 3 isn't just in its chat capabilities, but in its Structured Outputs. By enforcing strict Pydantic schemas, we moved from "guessing" what the model might say to having a reliable, machine-readable blueprint for our entire production pipeline. We also gained deep insights into the difference between "generative video" and "cinematic physics" learning how to prompt Veo 3.1 to respect lighting, gravity and object permanence. Most importantly, we learned that the most effective AI tools are those that don't replace human creativity but remove the "grunt work" of production, allowing the user to focus purely on the Hook.
What's next for Hookflow
Our vision for Hookflow is to become the default "Internal Studio" for every creator on the planet. Next, we are focusing on expanding our 9:16 Smart-Crop Engine to support 4K source files and more complex multi-speaker tracking. We are also exploring the integration of Gemini Live API to allow creators to "talk" to the Strategist in real-time to refine scripts through voice. Beyond social clips, we plan to scale our Veo generation clusters to support longer-form content and interactive, shoppable video experiences. We aren't just building a tool to make videos, we’re building the engine for the next generation of digital storytelling.
Built With
- fastapi
- ffmpeg
- gemini-flash
- google-gemini-pro
- gtts
- imagen
- pydantic
- python
- tenacity
- typescript
- veo3
- yt-dlp
Log in or sign up for Devpost to join the conversation.