Inspiration
Students are innovators who come up with innovative ideas to solve the world’s challenges . These Students require a safe environment in which they can express their ideas and receive feedback from professionals who can shed light on them. Platforms currently in use lack user ownership and security. To solve this problem, we propose a blockchain-based platform that ensures the security of user ideas and manages ownership.
What it does
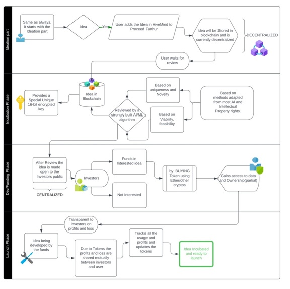
Hivemind is an innovative blockchain-based platform that provides a safe and secure environment for users to share their ideas and retain complete ownership. The platform utilizes a comprehensive evaluation process to ensure the uniqueness of each idea before making it available for public investment, streamlining the incubation process. Furthermore, ideas are categorized based on their level of originality and users can receive feedback from the community to enhance their concepts. Hivemind offers a powerful solution for individuals seeking to bring their ideas to fruition and attract potential investors in an efficient and effective manner.
For Investors
Our platform offers a range of new and innovative ideas pitched by entrepreneurs for investors to browse through Investors can view details of each idea including the problem being solved, proposed solution, and business plan. Tokens representing a share of the idea can be purchased by investors if they wish to invest. These tokens will be based on the Ethereum blockchain, ensuring transparency and security. Ether, the native cryptocurrency of the Ethereum blockchain, can be used to purchase tokens. Tokens can be traded on a decentralized exchange. Investors can choose to hold onto their tokens for the long term or sell them on the exchange. As the idea progresses, the value of the tokens may increase, providing potential returns for investors. Investors will have the opportunity to vote on important decisions related to the idea. This platform offers a unique investment opportunity for those interested in supporting and investing in innovative ideas
How we built it
We built our decentralized idea exchange platform on the Osmosis network, using Cosmos SDK and Tendermint Core. This allowed us to take advantage of the advanced features and capabilities of the Cosmos ecosystem, such as fast and efficient transaction processing, cross-chain interoperability, and a modular architecture that enables rapid development and deployment of custom applications.
To create our platform, we leveraged the power of smart contracts to automate the incubation process and ensure that it is secure, transparent, and tamper-proof. We also used machine learning algorithms to classify and rank ideas based on their uniqueness and potential for success, providing investors with a clear understanding of the value of each idea.
One of the key benefits of building on the Osmosis network is the ability to utilize the Osmosis decentralized exchange (DEX) for token issuance and trading. This enables investors to easily invest in and trade tokens representing ownership in unique ideas, and provides liquidity for those tokens, making them more attractive and valuable.
Overall, the use of the Osmosis network and the Cosmos ecosystem allowed us to create a powerful, decentralized platform that provides a unique and innovative approach to idea incubation and investment.
Traditional Crowdfunding vs HiveMind
Decentralized Platform on Osmosis:
- Use of tokens to represent proportional share of ownership in the idea itself, allowing investors to benefit directly from its success
- Smart contracts ensure secure, transparent, and tamper-proof transactions without intermediaries
- Open to anyone with an internet connection, making it more accessible and inclusive
- Collaborative and iterative incubation process, where investors can actively participate in the development and growth of the idea
Traditional Crowdfunding Platforms:
- Rewards or equity offered in exchange for investment
- Reliance on intermediaries to facilitate transactions and ensure compliance
- Limited to accredited investors or specific geographic locations
- Less collaborative incubation process, where investors typically provide funding only and have limited participation in the development of the idea.
Challenges we ran into
As beginners to blockchain, we faced difficulties integrating our smart contract into our website and implementing the logic in the Ethereum track. However, we successfully delivered the smart contracts and website, which includes a machine learning algorithm to classify ideas. While we were not able to fully deploy our logic onto the website, we see this as a lesson and plan to continue working on the project to make it a successful application.
Accomplishments that we're proud of
Our idea was showcased at the national level block-camp event hosted by Amrita University. We were thrilled to be selected as finalists to participate in the final round, although we didn't make it to the top 3. However, we received several positive feedbacks from domain experts, which encouraged us to keep working towards achieving our goal. With the help of the Cosmos platform, we are confident that we can make our project a resounding success.
What we learned
Osmosis is an ideal platform for our decentralized idea exchange application. It is built on the secure and decentralized Cosmos blockchain, providing transparency, tamper-proofing, and resistance to censorship. The platform is highly customizable, allowing us to tailor it to our specific needs. Additionally, Osmosis has a built-in automated market maker that facilitates easy trading of tokens, providing liquidity for our project and making it more attractive to investors. Its interoperability with other blockchains and protocols enables us to seamlessly integrate with other DeFi platforms. Finally, the growing and active community of developers, investors, and users on Osmosis provides valuable support and feedback as we build and grow our platform.
What's next for HiveMind
As for the future of HiveMind, there are several exciting possibilities. One potential avenue is to further develop the machine learning algorithm that classifies ideas based on uniqueness, making it even more accurate and efficient. Another possibility is to expand the platform beyond idea exchange to include other services, such as project management tools or even crowdfunding capabilities. Additionally, building a strong and engaged community of users will be crucial for the success of HiveMind, so efforts will be made to foster collaboration and communication among users. Ultimately, the goal is to create a vibrant and thriving ecosystem where innovative ideas can be shared, developed, and brought to life.
Built With
- cosmos
- htmlcss
- smartcontract
- solidity


Log in or sign up for Devpost to join the conversation.