Inspiration
We were inspired to do the challenge to design for health and wellness because we all had issues with our previous lunchrooms. They were not only set up to cause pressured decisions when waiting in line, causing students to go with their temptation to buy junk food, but the disorganization allowed for inefficiency of resources. We all have an engineering background with little code experience so we wanted to use our strengths to add to our project by making a physical prototype of our ideal kitchen. On top of that, we wanted to develop an app that works seamlessly with our kitchen design to allow for an extremely quick lunch line, efficiency with food production, and labor cost cuts.
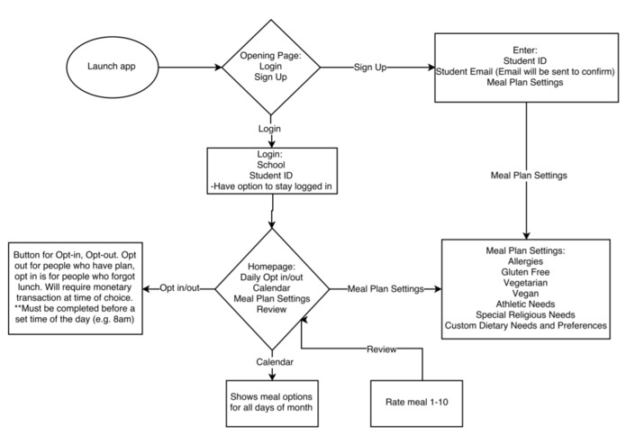
What it does
The app collects dietary needs, preferences, and allergies while optimizing meals over time using student feedback. It also collects data on what food students buy at school to help schools influence students to eat healthier and test different things with feedback. There is an optional meal review in the app so students can indicate if the meal is bad and that will give the school an idea of what is being thrown away. The kitchen is an efficient, partially automated room where students input their ID on kiosks and receive a meal number. The kitchen receives the meal number as well and collects the meal, inputs the meal number on the kitchen kiosk, and sends the meal through the conveyor belt where it is knocked into an empty space. The computer knows where the meals are placed and an LED screen displays the number of the meal over the slot for the student to locate quickly.
How we built it
We tried building the app on both Android Studio and Appy Pie. The prototype was built with Lego Mindstorm, cardboard, and some 3D written plastic.
Challenges we ran into
No one on our team has ever built an app, nor does anyone have much coding experience. We researched online app building tools and tried to learn app building online. It would be a feat we could accomplish with more time, it was limited time that restricted our coding deliverable. We also had the difficulty of making the app more appealing for schools to implement. We decided that cost decreases, healthier students, and environmental impact would be our three selling points.
Accomplishments that we're proud of
We are extremely proud of beginning to figure out how to make an application with absolutely no prior experience. It may look like a 3 year old made the app, but we worked really hard to get together what we submitted. We also took risks by deciding to design an app. We could've tried to make a website, but it wouldn't have been as applicable to what we wanted.
What we learned
We learned about different resources available to us in terms of app building. We also learned some Java and different considerations that need to be taken into account when designing something for a government funded operation and a wide variety of users.
What's next for HighLine Technologies
We would like to continue with Android Studio and try to make an app because it piqued our interest. None of us have ever used Java and we want to try to build an app with it. Since we have so much planned with this app, it will probably be most favorable to continue with it and actually build it eventually.
Log in or sign up for Devpost to join the conversation.