Team Name
J.A.A.C.K
Elevator Pitch
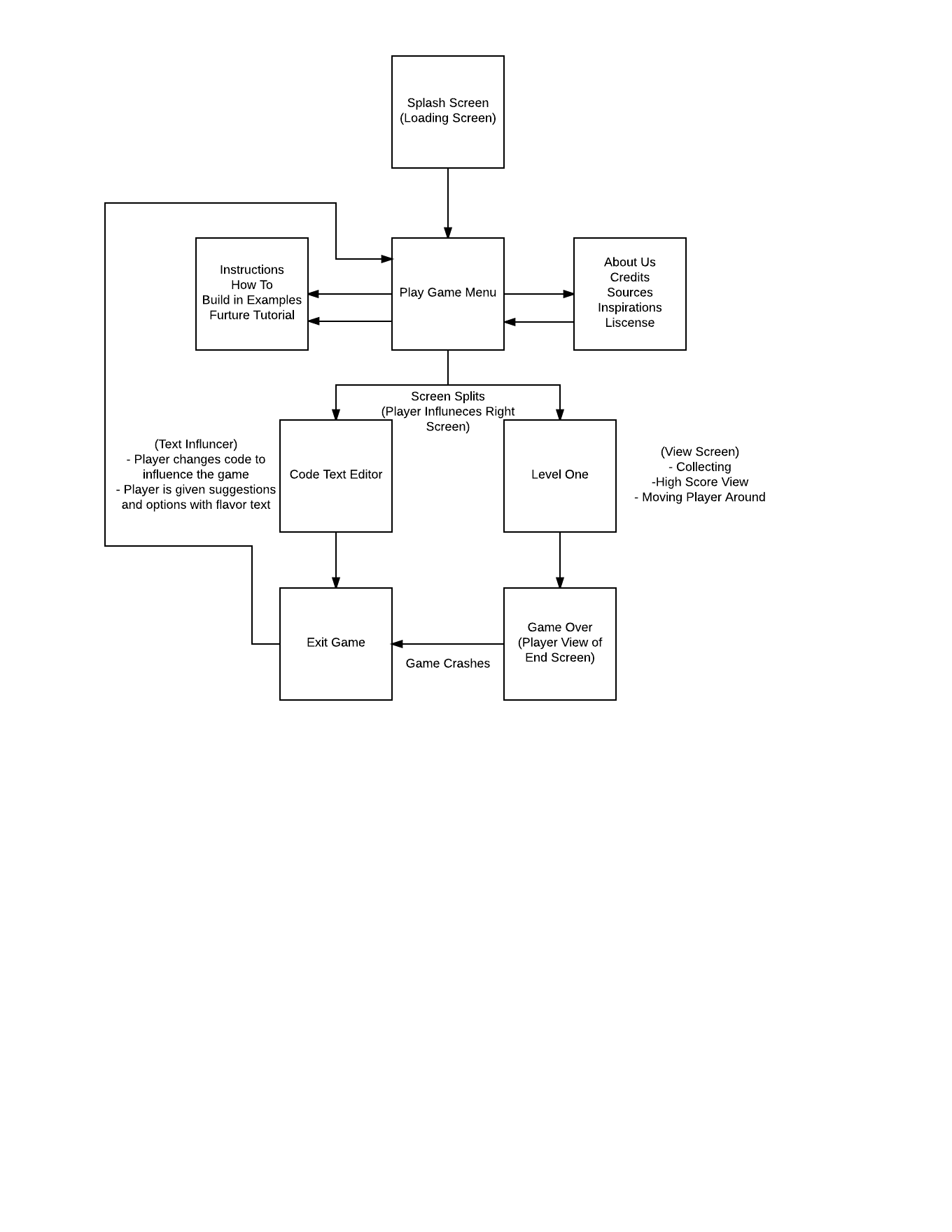
As a robot with no one around, you are on your own to save yourself as you access your console and fix your code.
Inspiration
Our aesthetic was inspired by Walle and cold factories, while our objective and mechanics were inspired by Khan Academy, Little Alchemy, and Codecademy.
What it does
Our little robot has a console that includes up to 3 sections for the player to insert their own code. The player will solve puzzles involving movement, simple collision detection, and jumping physics. Each problem comes with instructions and hints to help guide the player. When the player submits their code, it gets checked to see if it’s the correct solution. If it is, the code gets implemented in the game!
How we built it
This project was created in Visual Studio using Monogame in C# with an external Windows Form that used at the input field for the player’s code. All of the art assets were made with Paint Tool SAI and edited with Adobe Photoshop. The website was created with the Bootstrap Grayscale template.
Challenges we ran into
We initially wanted to create a 2D top down using Phaser.io, however we couldn’t figure out the GiT Workflow. Most of the time we had a ready made website to show a game, that didn’t even exist. We also had over 6 repositores made in the history of this project. Mostly we were trying to implement a split screen tutorial of editable text that will be able to affect the overall game, however having both a Windows Form and Monogame run at the same time was difficult. It was difficult to make the game that we wanted to teach other how to program.
Accomplishments that we're proud of
We were very proud to publish our game and website onto the web. We were so happy to having our cute little robot wobble onto the screen and collect the little electrical hearts. Our hearts were warmed by this. :)
What we learned
We have learned to see whether the features we wanted to implement were feasible with the software that we were using. GitHub workflow was a bit difficult, we could have certainly been more efficient if we didn’t create a new repository every hour.
What's next for Hello World
We would like to fully incorporate the text editor into the game. The console the robot uses is just a basic window form with limited functionality. We would like to further polish the design in the near future.







Log in or sign up for Devpost to join the conversation.