Inspiration
The main objective of this project is to develop an Intelligent Heart Disease Prediction System using the data mining modelling technique & Hospitals must also minimize the cost of clinical tests. They can achieve these results by employing support systems.
What it does
I can use this machine learning algorithms by predicting whether not a patient has heart disease in various machine learning algorithms. Any non-medical personnel may use this process to forecast heart failure to reduce doctors' time-complexity. It shows the efficiency of the proposed procedure for classifying Dataset with correct results.
How we built it
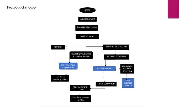
Jupyter notebook is the app to use. The system proposed was developed to classify people with heart disease and healthy individuals. The efficiency of various predictive models for the diagnosis of cardiac disease have been evaluated on complete and selected apps. The commonly used computer modules generate a detailed report using a powerful predictor algorithm. The main goals of the present framework are to evaluate and test patients with condition results and new patient diseases in order to evaluate the potential for a particular person to develop cardiac disorder.
Challenges we ran into
Very few systems use the available clinical data for prediction purposes and even if they do, they are restricted by the large number of association rules that apply. Diagnosis of the condition solely depends upon the Doctor‘s institution and patient’s records. The disadvantages are: Detection is not possible at the earlier stages. In the existing system, practical use of various collected data is time consuming.
Accomplishments that we're proud of
Heart related diseases or Cardiovascular Diseases (CVDs) are the main reason for a huge number of deaths in the world over the last few decades and has emerged as the most life-threatening disease, not only in India but in the whole world. So, there is a need of reliable, accurate and feasible system to diagnose such diseases in time for proper treatment.
What we learned
this research is to develop a heart prediction system. The system can discover and extract hidden knowledge associated with diseases from a historical heart data set Heart disease prediction system aims to exploit data mining techniques on medical data set to assist in the prediction of the heart diseases. The objective of this project is to prioritize the diagnostic test and to see some of the health habits that contribute to CVD.
What's next for Heart Disease Prediction Model
Medical diagnosis is considered as a significant yet intricate task that needs to be carried out precisely and efficiently., the automation of the same would be highly beneficial. Clinical decisions are often made based doctor’s intuitions and experience rather than on the knowledge rich data hidden in the database. This practise leads to the unwanted biases, errors, and excessive medical costs which affects the quality of service provided to patients. Data mining have the enough potential to generate a knowledge rich environment which can help to significantly improve the quality of clinical decisions.
Built With
- data
- data-mining
- machine-learning-(logistic-regression)
- python
Log in or sign up for Devpost to join the conversation.