Inspiration
Die Digitalisierung im Gesundheitswesen ist in Deutschland bisher noch nich richtig angekommen. Unsere Teammitglieder haben z.T. selbst erlebt, wie schwierig, verwirrend und langsam der Prozess für Helfer:Innen während der aktuelle Corona-Pandemie ist. Jetzt rückt die Digitalisierung jedoch kurzfristig in den absoluten Fokus. Dieses Projekt ist eine Antwort und ein Appell für mehr Tätigkeit im Digitalisierungsbereich. Wir setzen um, was heute kurzfristig gebraucht wird und wir schaffen etwas, das auch nach dieser Pandemie noch langfristig arbeitsfähig ist.
What it does
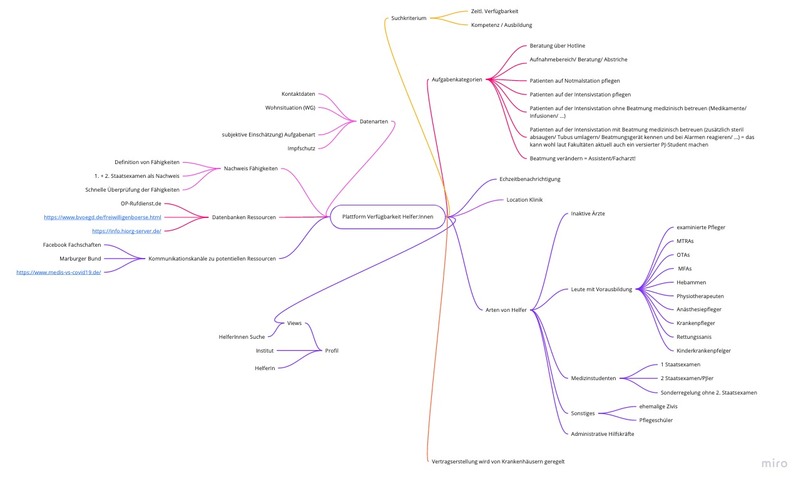
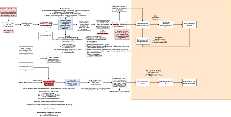
We Match For Health bringt in Zeiten der Corona-Krise Bedürfnisse von Kliniken und Helfern zusammen. Helfer oder Hilfesuchende melden sich über einen zentralen Login auf unserer Web-Applikation an und entscheiden sich, welche Rolle sie einnehmen. Krankenhausmitarbeiter durchlaufen potenziell einen weiteren Attestierungsprozess, Anbieter von Hilfsleistungen können ihre Fähigkeiten im Profil hinterlegen. Auf einem Matching-Dashboard können Krankenhäuser nach geeigneten HelferInnen suchen und AnbieterInnen von Hilfsleistungen können ihr Angebotsprofil und ihre Verfügbarkeit regelmäßig anpassen. Sobald ein Krankenhaus seinen Bedarf angekündigt hat, werden die Profile von HelferInnen für das Krankenhaus freigeschaltet, sodass beide Parteien miteinander in Kontakt treten können.
How I built it
Im Backend nutzen wir eine auf Python basierende FastAPI-Applikation, die eine GraphQL-Schnittstelle bereitstellt und Daten in einer MongoDB-Instanz speichert. Das Frontend wurde mit Create React App erstellt und nutzt Material UI, das sowohl auf Desktops als auch auf mobilen Endgeräten gut aussieht. Für das Deployment nutzen wir Docker/Heroku (Backend). Zur Anmeldung nutzen wir Auth0, damit sich alle Teilnehmer ohne eine erneute Registrierung auf unserem Portal anmelden können.
Challenges I ran into
- FastAPI exponiert GraphQL nicht out of the box / viel Custom Code notwendig, um Datenbank- und API-Layer zusammenzubringen.
- Docker-Deployments auf Heroku sind nur mit unbestimmten Nutzern möglich. Ein lokal erstelltes Image läuft nicht notwendigerweise ohne Änderungen auf der Plattform.
Accomplishments that I'm proud of
Wir haben es trotz der fluktuierenden Teamgröße und viel zu komplizierten Mockups binnen 36 Stunden geschafft, eine produktiv laufende GraphQL-API mit einem starken Sicherheitsmechanismus auf eine Cloud-Plattform zu deployen und ein statisches Frontend anzubinden.
What I learned
- Remotes Arbeiten
- Teamorganisation eines stark fluktuierenden Teams
- Management eines sehr Diversen Teams (Entwickler, Designer, Mediziner, Wirtschaftswissenschaftler, ...)
- Wie ein Hackathon funktioniert :wink:
- Branchenwissen
- Je einfacher desto besser!
- Welche Ansprüche durch Entwickler schnell umgesetzt werden können
- Wie man von einer Idee zu einem digitalen Produkt kommt
- Gemeinsames Interesse kann schnell eine große Anzahl ein Leuten vereinen
What's next for WeMatchForHealth – Wir haben viel vor!
To dos für die nächste Woche:
- Oberfläche und Algorithmus finalisieren
- "Nachrichtenfunktion" innerhalb der Plattform programmieren
- Domain finden und Design etc. vervollständigen
- Krankenhausgesellschaften der Bundesländer kontaktieren zwecks Autorisierung der Anmeldung der Krankenhäuser
- Institutionen kontaktieren bei Interesse
- Finanzierung (auch z.B. des dauerhaften Supports) klären
To Dos ab dem 30.03.2020:
- Plattform produktiv stellen -> Anmeldungen und Matches
- ggf. anhand dessen noch kleine Nachsteuerungen programmieren
Langfristige To Dos:
- Anpassung der Filter an "Normalzustand" des Gesundheitswesens
- "Verstetigung" des Supports und der Maintainance der Seite nach Corona-Krise


Log in or sign up for Devpost to join the conversation.