Inspiration
To begin with , as we have witnessed in the recent times the severe urge and need of a better healthcare facility ,we have thereby come with an idea of enhancing and bringing in better and more equipped , time saving website . Henceforth we have designed Health-A-Plenty which describes We "pave the path for your better health." The idea of this website came in with adverse effects that we have been facing since the last two years from the pandemic.
What it does
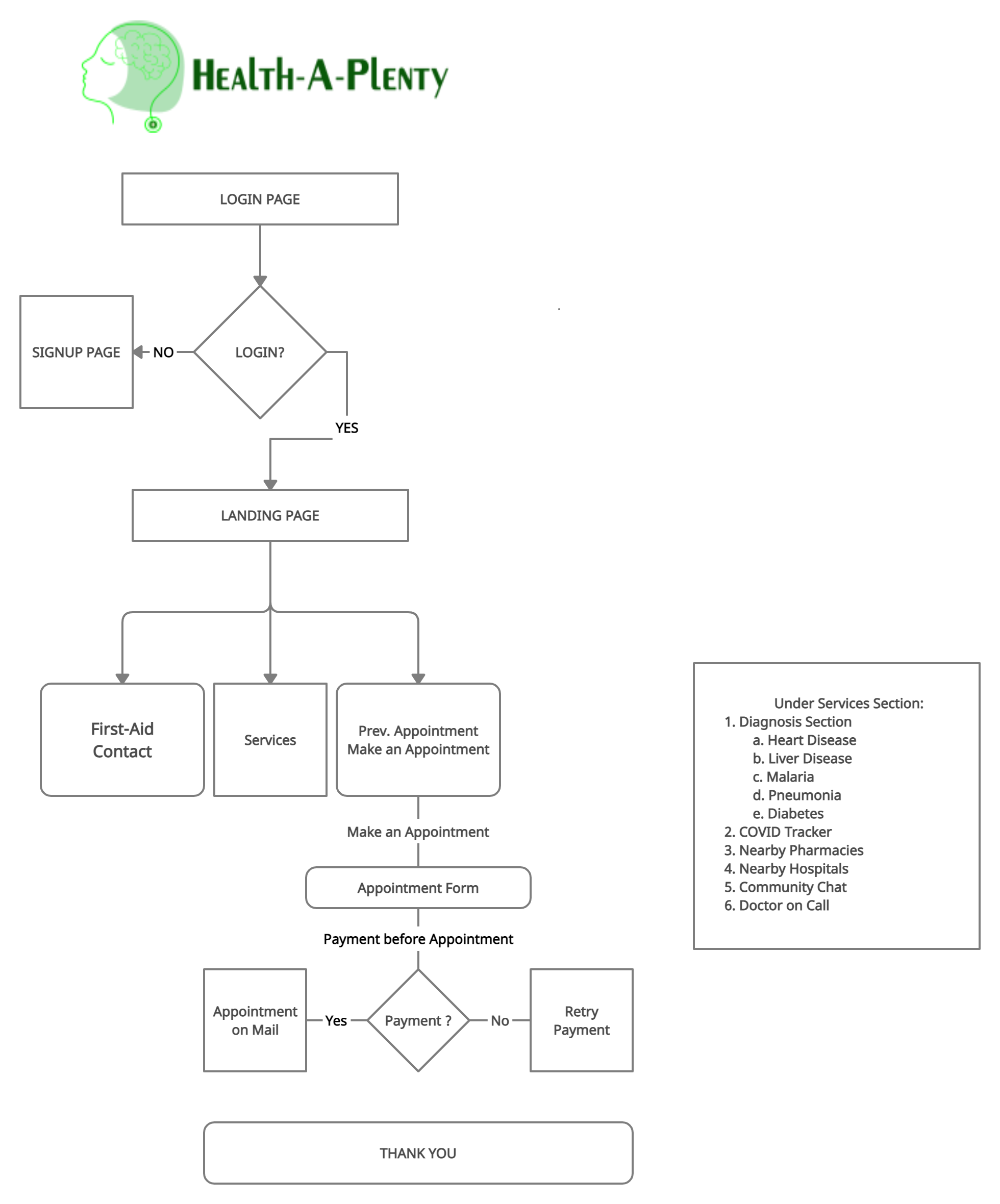
Here at health-a-plenty we provide the users with an online platform where they can run their health diagnosis by providing certain details regarding their health issues. Machine learning algorithms have been used to deliver accurate results.
The soul purpose to create a website in this domain was to bring in a much healthier ambience for people to live in and also educate them about certain illnesses which are yet unknown and neglected.
Challenges we ran into
What we do is with the help of our website you can check your medical status to ensure that you are completely safe or may require a doctor for your current health status. Due to unavailability of proper resources we still have access to only some of the major diseases like some heart disease, liver disease, malaria, pneumonia, breast cancer and the most common one diabetes.
1.) Training 6 Machine Learning Models with the Maximum Possible Accuracy 2.) Building so many features in just 24hrs 3.) Deployment of the App is the Main Challenge, solving the deployment bugs, redeploying again and again
What we learned
We learned about different frameworks while building the project. We also learn how to use Tech to deliver Health services to the needful
What's next for Health-A-Plenty
We are planning to collaborate with some Hospitals and Doctors. We are also planning to approach some Pharmaceutical industries.
Log in or sign up for Devpost to join the conversation.