Inspiration
Colorectal cancer outcomes improve dramatically with early detection, but expert review of histopathology imagery is time‑consuming and scarce. We built Healer to make preliminary, accessible medical guidance available anywhere: a simple chat interface that can reason over text and medical images to support clinicians and patients with fast, explainable answers.
What it does
- Chat-based medical assistant that handles both text questions and image‑based queries (e.g., histopathology slides).
- Optional speech‑to‑text input for hands‑free use in clinical settings.
- Returns concise, clinically framed responses with reasoning and next‑step recommendations.
- Persists chat history locally for quick context recall (no data leaves the browser beyond a single inference request).
How we built it
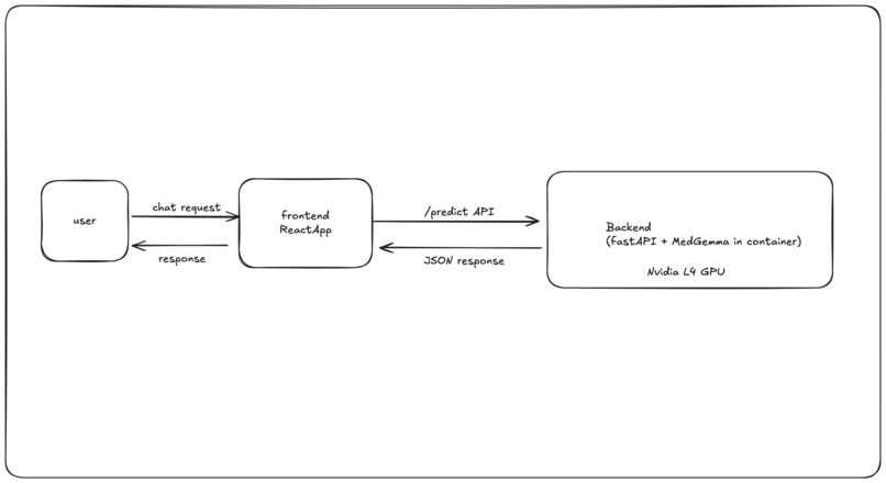
- Frontend: React + TypeScript + Vite, shadcn/ui components, Web Speech API, and localStorage for chat history.
- Backend: FastAPI + Uvicorn hosting a MedGemma 4B (instruction‑tuned) pipeline using Hugging Face Transformers and PyTorch.
- Model handling: We download MedGemma during the Docker build (
download.py) and ship weights inside the image for zero external dependencies at runtime. - Inference:
AutoProcessor+AutoModelForImageTextToText; device‑aware execution (CUDA if available, otherwise CPU) with bfloat16/float32 automatically chosen. - Cloud: Built with Google Cloud Build and deployed to Cloud Run as a single container (API + model in the same service).
Challenges we ran into
- Memory and latency: Large VLMs are heavy. We optimized dtype and device usage and tuned token generation to keep response times reasonable. For production, we keep one warm instance to mitigate cold starts.
- Build time with big weights: Model download initially made builds painfully slow. Moving it to a dedicated Docker layer with caching fixed iteration speed.
- Secret handling: Passing Hugging Face tokens securely through Cloud Build while keeping them out of image layers required careful environment/arg plumbing.
- Prompt reliability: Getting definitive, clinically useful answers consistently required several prompt iterations and clear structure for text‑only vs. image+text.
Accomplishments that we're proud of
- A fully containerized, production‑deployable medical VLM service with a clean UI.
- Multimodal pipeline (text + image) running behind a simple REST endpoint.
- Hands‑free speech capture and a smooth chat experience with local persistence.
- Straightforward cloud deployment (Cloud Build → Cloud Run) that anyone can reproduce.
What we learned
- Practical MLOps for multimodal models: layer caching, image size vs. boot time trade‑offs, and device/dtype tuning.
- Prompt engineering matters—clinically framed instructions dramatically improve answer quality and consistency.
- Cloud Run is viable for VLMs when you bake weights into the image and manage cold starts thoughtfully; GPUs can be added when needed.
What's next for Healer
- Streaming responses and partial rendering for faster perceived latency.
- Formal evaluation on public medical benchmarks; add guardrails and error detection.
- Optional GPU deployment path and autoscaling policies; explore Vertex AI Model Garden variants.
- Privacy & compliance hardening (audit logging, PHI handling guidance, and enterprise controls).
- Richer multimodal inputs (DICOM, dermatoscopic images) and structured outputs (clinical note templates, billing codes suggestions).
- User features: session sharing, export to PDF, and curated “second‑opinion” mode that lists differentials and test plans.
Built With
- google-cloud
- healthcare
- huggingface
- medgemma
- python
- react

Log in or sign up for Devpost to join the conversation.