Inspiration
Inspired by the challenges faced by social workers in Nova Scotia, our project aims to address critical issues within their practice. According to 2018 statistics, 75% of social workers in the region struggle with unmanageable workloads, while 72% feel that administrative responsibilities hinder their ability to spend adequate time with clients. These staggering numbers highlight the pressing need for solutions that can enhance the efficiency of social work, allowing professionals to focus more on their clients' well-being.
Recent statistics on mental health in young adults reveal the following:
- In any given year, 1 in 5 Canadians experiences a mental illness.
- By the time Canadians reach 40 years of age, 1 in 2 have – or have had – a mental illness.
Wait times also lead to the growing issues of mental health service accesibilty:
- Average wait times for children and youth are 67 days for counselling and therapy and 92 days for intensive treatment.
- Access to these services differs based on geographical area; in some areas, children and youth are able to access services almost immediately, while in others, wait times can be up to 2.5 years. These statistics emphasize the importance of addressing mental health issues in young adults and improving the mental health services available.
What We Learned
In delving into the world of social work, we gained valuable insights into the day-to-day challenges faced by professionals in the field. Understanding the impact of overwhelming workloads and administrative burdens on both the social workers and their clients fueled our motivation to create a tool that could make a meaningful difference. Throughout the development process, we learned about the nuances of handling sensitive patient information and the importance of creating a user-friendly interface for individuals with diverse technical backgrounds.
Developing our project gave us the opportunity to dive into some of the most relevant Generative AI concepts. Specifically we were able to gain experience working with prompt engineering, embeddings, and also retrieval-augmented generation (RAG). Using these concepts, we are able to produce diverse and innovative content within our project.
How We Built the Project
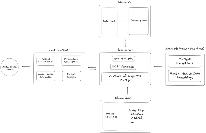
Our project is a novel integration of multiple GenerativeAI technologies. We use Ollama to host a local LLM server. From this, we are able to create multiple variations of models by specifying different system and template prompts. We then create embeddings of our patients and mental health data by storing them in the vector database ChromaDB. Finally, we use techniques from mixture of experts (MoE) to efficiently route the query prompt to the best model.
The application is built with scalability in mind. Rather than a “one size fits all” solution, our application is a framework for building and extending LLMs for specialized use cases.
Future features we would like to implement include a real time whisper transcription of live phone call, sentiment analysis, parameter efficient fine tuning (LoRA), and goal tracking.
Challenges Faced
Developing an application with such a critical societal impact posed several challenges. Ensuring the security and privacy of sensitive patient information was of utmost importance, requiring rigorous testing and compliance with relevant data protection regulations. Balancing the complexity of the underlying technology with the need for simplicity in user interactions presented another challenge.
Moreover, understanding the unique requirements of social workers and incorporating their feedback throughout the development process demanded a flexible and iterative approach. We faced technical hurdles in optimizing the application for real-time data processing and generating concise yet comprehensive summaries.
In overcoming these challenges, we believe our generative AI application has the potential to revolutionize how social workers operate, providing them with the tools they need to navigate their demanding roles more efficiently and effectively. We are excited about the positive impact our project could have on the lives of both social workers and the individuals they serve in Nova Scotia and beyond.
Built With
- chromadb
- flask
- javascript
- ollama
- python
- react
- whisperv3
Log in or sign up for Devpost to join the conversation.