Speak your ideas, and HappySlides turns them into editable, intelligent presentations with Gemini, Imagen, and Veo — powered entirely by Google Cloud Run.
Inspiration
I wanted to go beyond what NotebookLM allows. You cannot edit with code, and creativity stops where the interface ends. I wanted a system that listens, understands, and builds with you. Something that connects conversation and creation in real time.
What it does
HappySlides lets you build complete presentations through natural conversation. You talk, and the AI listens, plans, and generates slides with text, visuals, and code. You can edit everything instantly by dragging elements in the interface or switching into full code view. It creates a seamless flow between voice, design, and logic. Everything runs on Google Cloud Run using Gemini, Imagen, and Veo.
How we built it
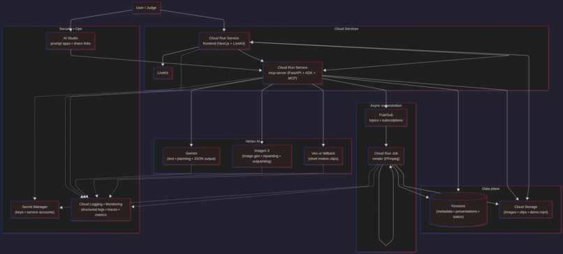
The entire system was built in four hours. The frontend uses Next.js and LiveKit for real-time voice interaction. The backend runs on Cloud Run, orchestrated by an MCP-based AI layer that coordinates multiple Google AI models through Vertex AI. All components including Firestore and Cloud Storage are designed for autonomous scaling, observability, and reliability.
Challenges we ran into
The idea came only hours before the deadline. Without funds to activate a Google Cloud billing account I could not deploy the final instance. But everything is ready, including the code, the containers, the architecture, and the self-generating demo pipeline. It is built, tested, and waiting to launch.
Accomplishments that we are proud of
Building a fully functional voice-to-slide system in one night. Creating an AI that not only generates presentations but also generates its own demo video explaining how it works.
What we learned
That nothing is impossible. With focus, pressure, and AI as your partner, creativity turns into engineering.
What is next for HappySlides
Deploy the full version on Google Cloud and open it to the public. The goal is simple. Speak your ideas and watch them become reality, editable, intelligent, and beautifully designed.

Log in or sign up for Devpost to join the conversation.