Inspiration
We wanted to go beyond just visualizing places—what if we could visualize how people feel in those places? With rising global uncertainty, we felt it was important to build something that reflects the emotional state of communities using real, live data.
What it does
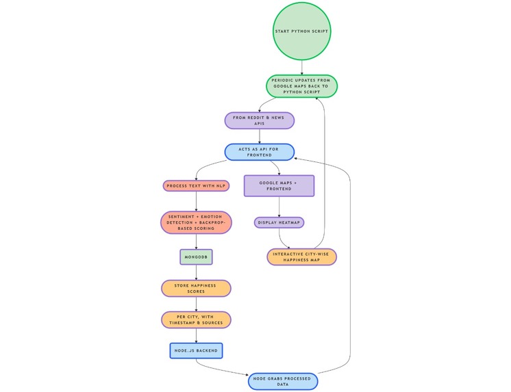
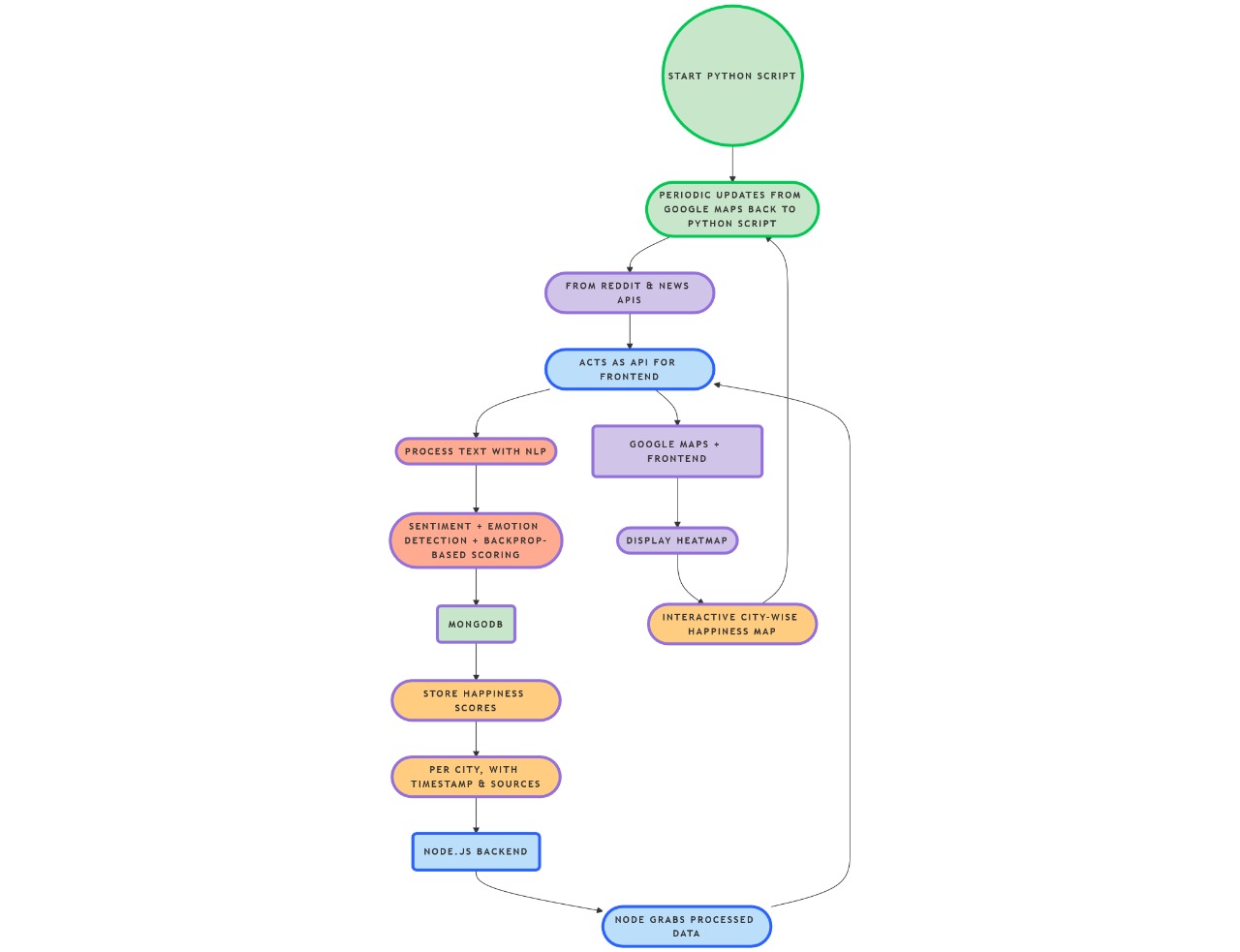
HappyMaps collects real-time data from public news and Reddit APIs, analyzes the emotional tone of each post using NLP and backpropagation, and calculates a happiness score for each city. These scores are then displayed on a vibrant, interactive heatmap powered by Google Maps.
How we built it
We wrote Python scripts to fetch and preprocess live data from Reddit and news APIs. We used NLP techniques for sentiment analysis and implemented a weighted scoring system refined via backpropagation. The scores were stored in MongoDB, accessed by a Node.js backend, and finally visualized through the Google Maps API on our frontend.
Challenges we ran into
Handling noisy and irrelevant data from public APIs
Fine-tuning the scoring system to reflect real emotional tone
Making NLP work efficiently with limited time and mixed sources
Integrating multiple tech stacks (Python, Node.js, MongoDB, Google Maps) smoothly
Accomplishments that we're proud of
Successfully building a functional emotional heatmap from scratch
Creating a scoring algorithm that balances multiple sources fairly
Seamlessly connecting data processing, backend, and frontend
Making the idea of “mapping emotions” actually work and feel intuitive
What we learned
The power (and complexity) of combining NLP with real-world data
How to structure a full-stack project from API ingestion to interactive visualization
The importance of filtering and weighting in emotion-based analysis
How to collaborate and adapt quickly when dealing with multiple tech tools
What's next for Happy Map
Expanding to more locations
Expanding to include more data sources like Twitter or weather patterns
Adding time-based trends to track mood shifts over days or weeks
Introducing user filters (e.g., age groups, topics) for personalized views
Training a custom sentiment model for better context-aware scoring
Turning HappyMap into a tool for cities, researchers, or travelers to understand emotional geography

Log in or sign up for Devpost to join the conversation.