-
-
what a difference halfway makes...
-
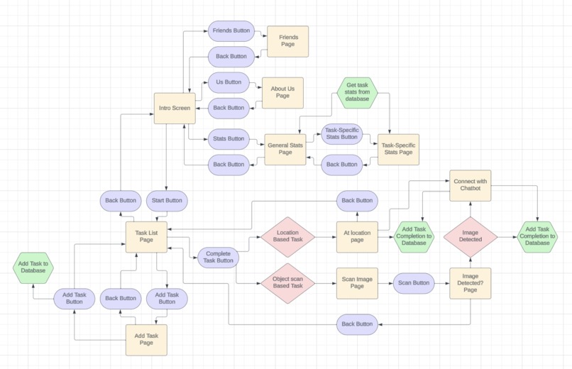
User Flow
-
Startup Page.
-
The "Stats" page, which delivers a user's task analytics and past journal entries.
-
Scan QR codes (aka a "Scan") when you are about to give a task a go!
-
Generate QR codes for different tasks.
-
Set a location (aka a "Spot") of places that you'd like to go regularly.
-
Connect with your friends!
-
Manage your Spots!
-
View your tasks with the Current Tasks page.
-
...and manage your Scans!
-
Add tasks with the Add Tasks page.
-
Our About Us page!
The difference Halfway makes
In a study of 96,000 US students across 133 campuses in 2021, 44 percent reported symptoms of depression, 37 percent said they experienced anxiety, and 15 percent reported to have seriously considered suicide, the highest rates in the survey's 15-year history*. However, physical activity, social connection, good sleep, and a healthy diet can lower the risk of depression by almost 57 percent**. Still, not everyone can put away their screens for good or start a daily gym habit immediately. Instead, Halfway aims to do something that maybe isn’t the most thrilling or momentous of feats, but instead aims to take you halfway there.
Getting you Halfway there
Halfway is an app designed to encourage healthy, consistent day-to-day living by performing check-ins for everyday responsibilities, especially amongst those struggling with mental health issues or self-care. A lot of mental health is out of our control, so focusing on the areas we can control helps users take back some of that control. These check-ins help build routine and structure to create stability, creates a sense of accomplishment, and reduce common stressors.
Think less of “run 5k” and more “drink water” and “open a window today.” We believe that ambitious goals are always exciting and inspirational, but persistent, small habits are often less stressful and may even prove to be more fulfilling in the long run.
How does Halfway work?
- AI Image Recognition of Object: Asking users to take pictures fosters accountability by requiring users to document their engagement through visual verification, promoting a tangible connection to their goals.
- Conversation with a Bot: By communicating with just a bot, the lack of external influence empowers individuals to acknowledge and address their actions without the inclination to justify or make excuses, facilitating a more genuine and productive self-examination process.
- Stats: Our stats and wordmaps provide comprehensive progress tracking, empowering users to gain valuable insights into their motivations and distraction, helping them to effectively address root causes
- Breaks Down Tasks: Completing large tasks can seem really daunting, so our app aims to break down the tasks into steps as simple as opening a window to get fresh air.
Example Use
Halfway allows its users to create meaningful tasks and habits that they want to incorporate into their lives. For example, if a user wants to practice putting meals together for themselves regularly, the app routinely reminds them that they need to eat, and allows them to take a picture of something that is associated with the task. The app will then use AI image recognition to see if the object they took a picture of is really associated with that task (in this case, if it’s their fridge or a piece of food), then this task “start” will be recorded in a database. Even though going to the kitchen to take a picture of an apple doesn’t mean that the user ate it, there will be a much higher chance that they were able to eat it than if they weren’t in their kitchen at all. After all, the goal of this app is to be able to take our users halfway. The user also gets periodic check-ins and can chat/log their daily experiences with an AI chatbot. The data is then analyzed and can be viewed by the user to track progress or areas of improvement.
What’s Halfway made with?
Halfway is built in React Native, using Firebase as our database for tracking users’ experiences. We were also able to use the Google Cloud Vision API for image recognition and OpenAI for chatbot functionality. We used BERT from Hugging Face as our LLM for tokenization and Sentiment Analysis.
How is Halfway Different than other habit trackers?
Halfway distinguishes itself by utilizing Natural Language Processing and Sentiment Analysis to retrospectively gather insights into the user's mental state. Our data collection approach mirrors a low-states, high-frequency check-in model, enhanced by end-of-the-month analytics tailored for self-reflection. These analytics are uniquely derived from the user's own words, adding significant value in the context of fostering sustainable habits.
In the process of making Halfway
We aren’t going to lie, making Halfway was difficult. But that isn’t to say that we wouldn’t do it again in a heartbeat. We had some difficulties getting some of our features to run, such as our language learning model, our image recognition software, and connecting our database/data analytics service to our frontend. We also decided to take this opportunity to venture outside of our comfort zones, as everyone on our team who was more comfortable with frontend did backend work for this project, and vice versa. However, we were able to persevere and create our own amazing project that could really make a difference.
What's next for Halfway
Even though the hackathon only lasts a day, we have big dreams for Halfway that extend way past the 24 hour periphery of Hack for Humanity! We’re planning to take this project and let it run free. We’re planning to add many new features to this project, such as a “friends” feature that allows users to connect with each other and keep each other determined, as some healthy social interaction is one of the best ways to make someone’s life a little happier. We’re also planning to add more QR code functionality to scans, which allows users to more conveniently connect with others as well as scan objects that may be more specific or distinct that may not be able to fit within the usual image recognition database– for example, the LEGO Star Wars Millennium Falcon you’ve been trying to get around to build all year or maybe even your porch, which you want to sit on more to enjoy some sun. We’re not exactly sure where our passion for this project will take us, but we’re always eager for ways to improve it!
Overall
All in all, we all had a wonderful time at Hack for Humanity and we hope to do it again! We had so much fun and we’re incredibly grateful for this wonderful opportunity to meet with cool people and make cool stuff. See you next time! :)
- National Center on Safe Supportive Learning Environments ** UK Biobank
Log in or sign up for Devpost to join the conversation.