Inspiration
As one of the team member experienced the hajj ritual multiple timed before, he noticed lacking of management in the Hadi ritual process, he would go into long lines and complete the order in a traditional manual and paperwork, he felt the need to fix this problem not just for his own experience but to many other pilgrims for many years coming.
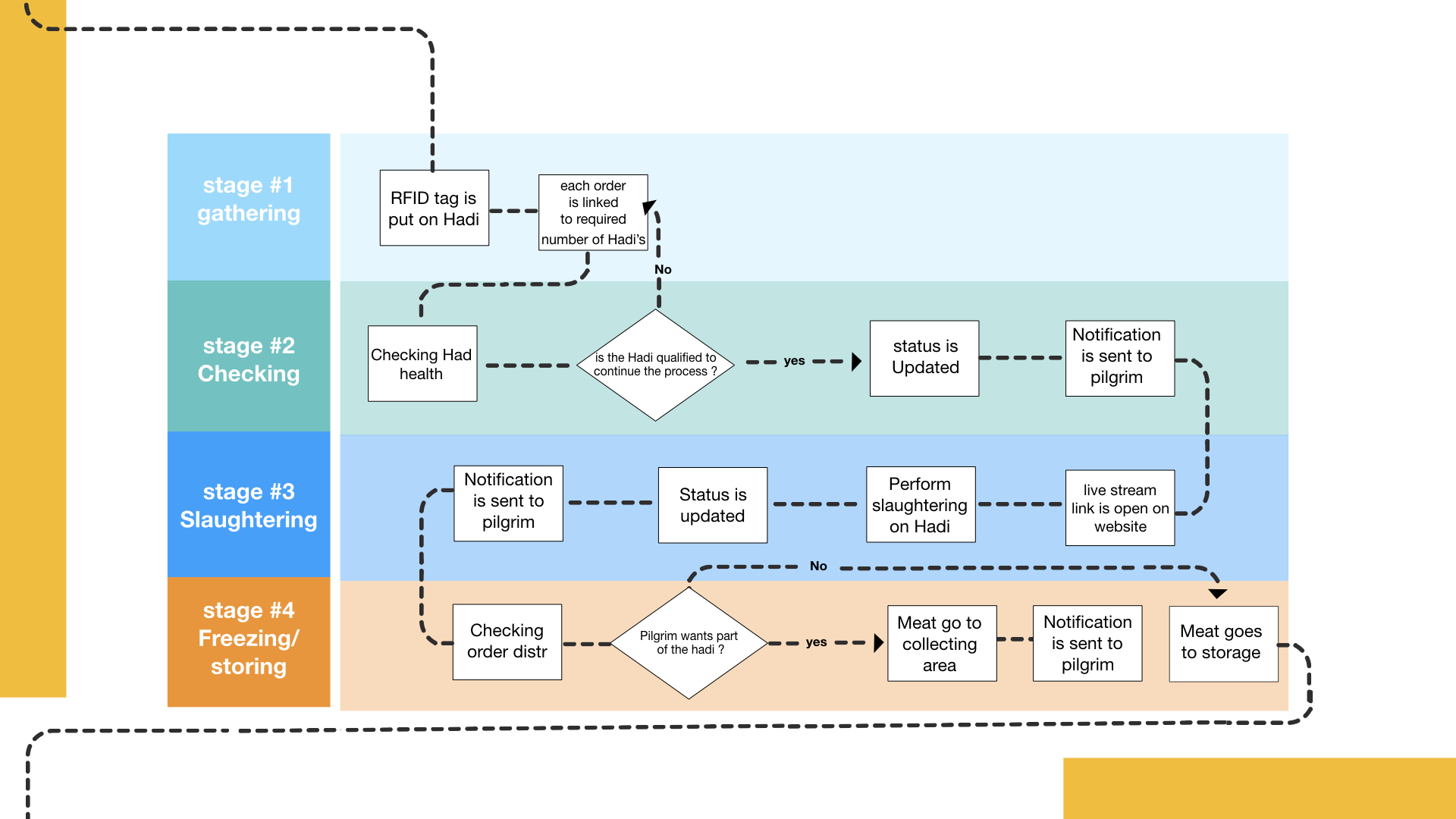
What it does
Our idea is simply to digitize the process of Hadi ritual in hajj using a web application containing :
-Hadi online ordering.
-Hadi real time tracking system.
-Notification system through the stages of Hadi slaughtering.
-Live video streaming of slaughtering sent to each pilgrim.
-Self-service kiosks spread around the location of hajj.
In order to:
-Easily notify the pilgrim when slaughtering is done to break the Hajj ritual.
-Eliminate the need of pilgrim presence in slaughterhouses.
-Enabling the pilgrim to collect the exact parts of the Hadi he paid for.
-Enabling people with disabilities to experience Hajj easily.
-Keeping a precise tracking system of livestock throughout the slaughterhouse, for both pilgrim and slaughterhouse management.
How we built it
-We used MYSQl to build the database. Consisting of 6 tables: User, Orders, Hadi, Haid type, Stages, MK (slaughterhouse) you can have a more detailed view in this graph (http://cutt.us/HadiDB) .
-We used an open source HTML for building the interface of the web application.
Challenges we ran into
-Finding the ultimate livestock tracking process.
-keeping a simple user experience, for all kind of pilgrims can use regarding their backgrounds.
-Working in a very limited time and resources, under a lot of pressure.
Accomplishments that we're proud of
-Cutting Time and Effort of achieving the Hadi ritual.
-Helping people with disabilities to achieve a much more simplified hajj experience.
-Achieving a simple user-friendly web application.
-The pilgrim makes sure to be handled the exact cattle he paid for.
-Tackling the problem of paperwork.
What we learned
Working under pressure.
Communicating ideas and building up upon them collaboratively.
Enhancing our team working skills.
Working with different nationalities and backgrounds.
To have fun while doing the required job.
What's next for F-01-Hadi solution
Our idea is very much expandable and has the capacity to grow larger and help not just the pilgrim and the slaughterhouse, but also grow further to reach:
1- The supply-chain management:
*Supplying from local & international farms.
*Collecting workforce for the slaughterhouses.
2- The Hadi distribution channels:
*Collaborate with the local and international charities.
*Establishing channels around the haram distributing freshly cooked Hadi to pilgrims.
3- And most importantly having datasets that can be used in analysis for further improvements.
Log in or sign up for Devpost to join the conversation.