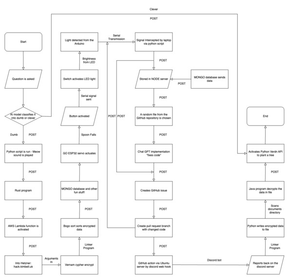
We built a system, where if you waste the usage time on an AI model it will plant a tree.
Along the way it will refractor its own codebase, sort the question into a database with other stupid questions, change a variable resistor (we ended up building with a spoon and block and iron) to trigger the light boxTM, among other steps.
Built With
- adonis
- amazon-web-services
- arduino
- discord
- esp32
- github
- golang
- hetzner
- java
- javascript
- mongodb
- node.js
- python
- rust
- spoon
- typescript
- verdn


Log in or sign up for Devpost to join the conversation.