Inspiration
Many great startup ideas die early because founders lack motivation and seed funding. I’m building a cloud-native platform that connects these ideas to relevant hackathons — helping creators turn their concepts into real products and compete for funding opportunities.
What it does
Hackathon.fund is an AI application that helps startup founders discover relevant hackathons on Devpost.
Information on internal workings has been redacted post hackathon. Please check the product at https://hackathon.fund
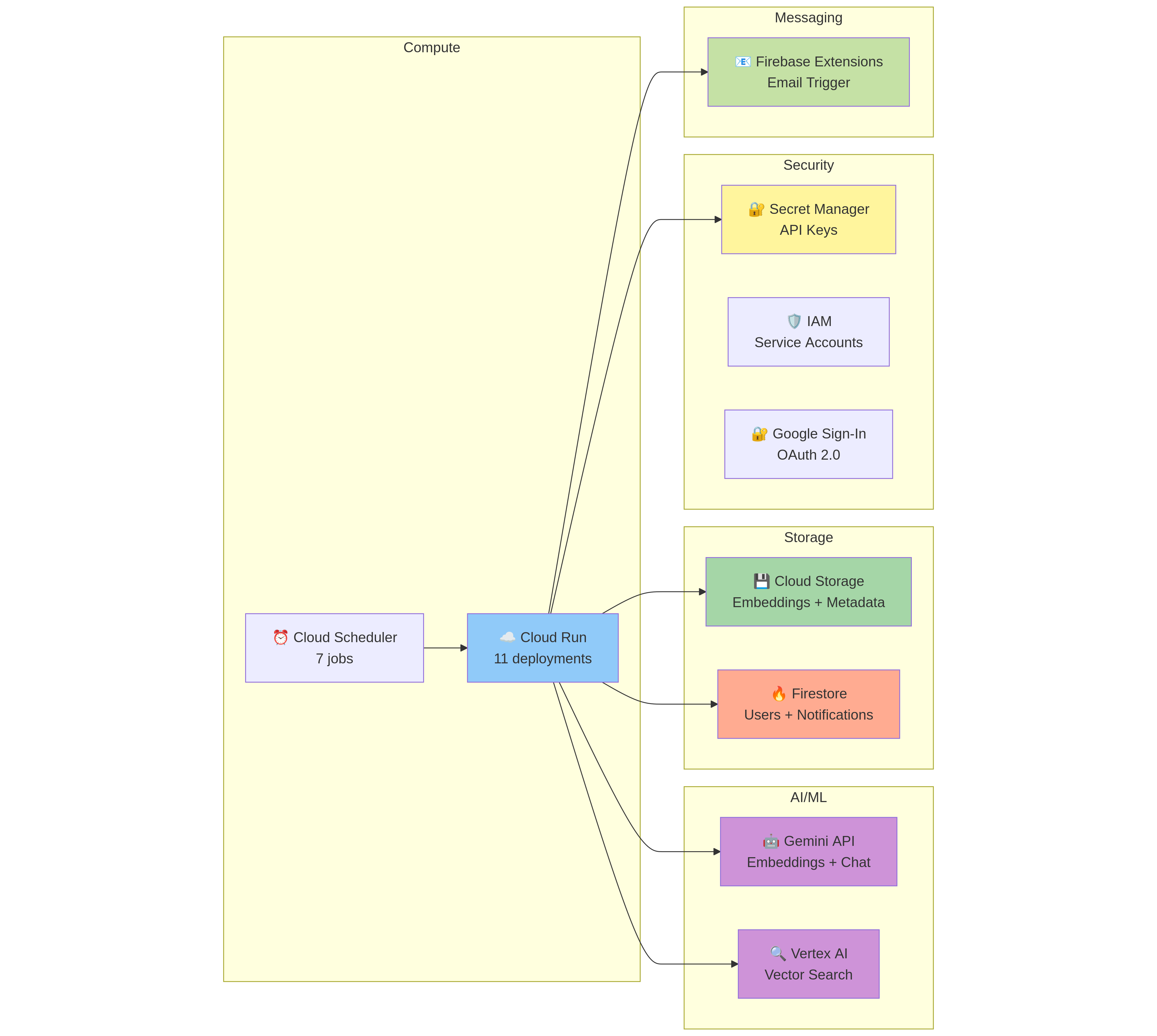
Built With
- cloud-run
- firestore
- gemini-ai
- google-cloud
- python
- react
- vertex-ai

Log in or sign up for Devpost to join the conversation.