Inspiration
We wanted to create a smarter way to help beginner gym-goers improve their form. Most people don’t have access to personal trainers, especially when they’re just starting out. So we thought — what if an app could give you instant feedback using AI?
What it does
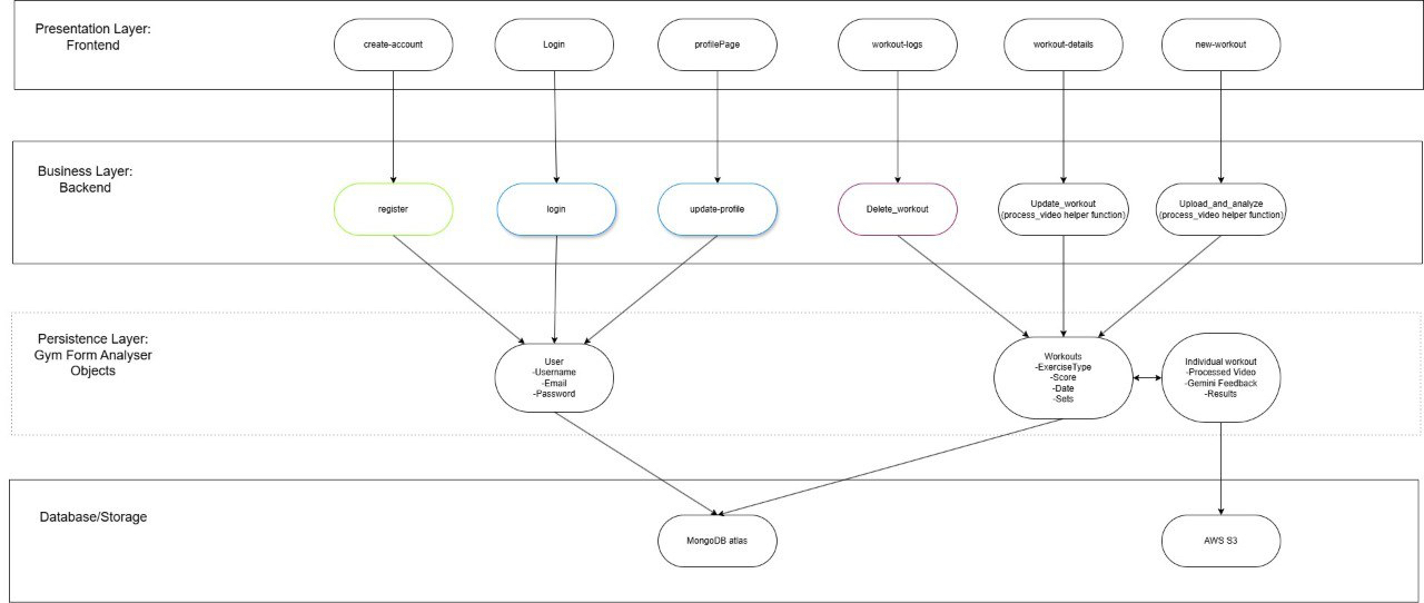
Our web app lets users upload workout videos (like push-ups or squats), then analyses their form using MediaPipe Pose. It counts reps, scores each set, and gives feedback. Users can also opt for full analysis using Google’s Gemini API, which gives personalized tips on what was done well and how to improve.
How we built it
We used MediaPipe Pose for joint detection, Gemini API for personalized feedback, MongoDB Atlas for workout storage, and AWS S3 for video hosting. The frontend is React, and the backend is Flask.
Challenges we ran into
Tuning the angle detection for different body types was tough. Integrating Gemini with structured pose data also took a few iterations.
Accomplishments that we're proud of
We built a full stack AI-powered feedback system that works in real-time and is actually useful for beginners.
What we learned
How to process pose data meaningfully and work with large APIs like Gemini and S3.
What's next for ---Gym form analyser---
Add more exercises, integrate live feedback, and improve accuracy for more body types.
Log in or sign up for Devpost to join the conversation.