What is Greenr and what is the problem Greenr addresses?

Greenr is an app that educates users about sustainability issues the world is currently facing. The app provides solutions to help combat these issues by allowing users to create specific actionable goals that will help make our world a "Greenr" place!

Why did we pick this solution, and how does it address the problem?

We chose this solution because in order to live in a healthy environment, we need to learn ways to properly take care of it. Our survey takers seem to agree with this as well. Upon analyzing the data from our research, we noticed that more than 85% of our target audience preffered to change their actions and habits in order to help combat the sustainability issues currently impacting our globe.

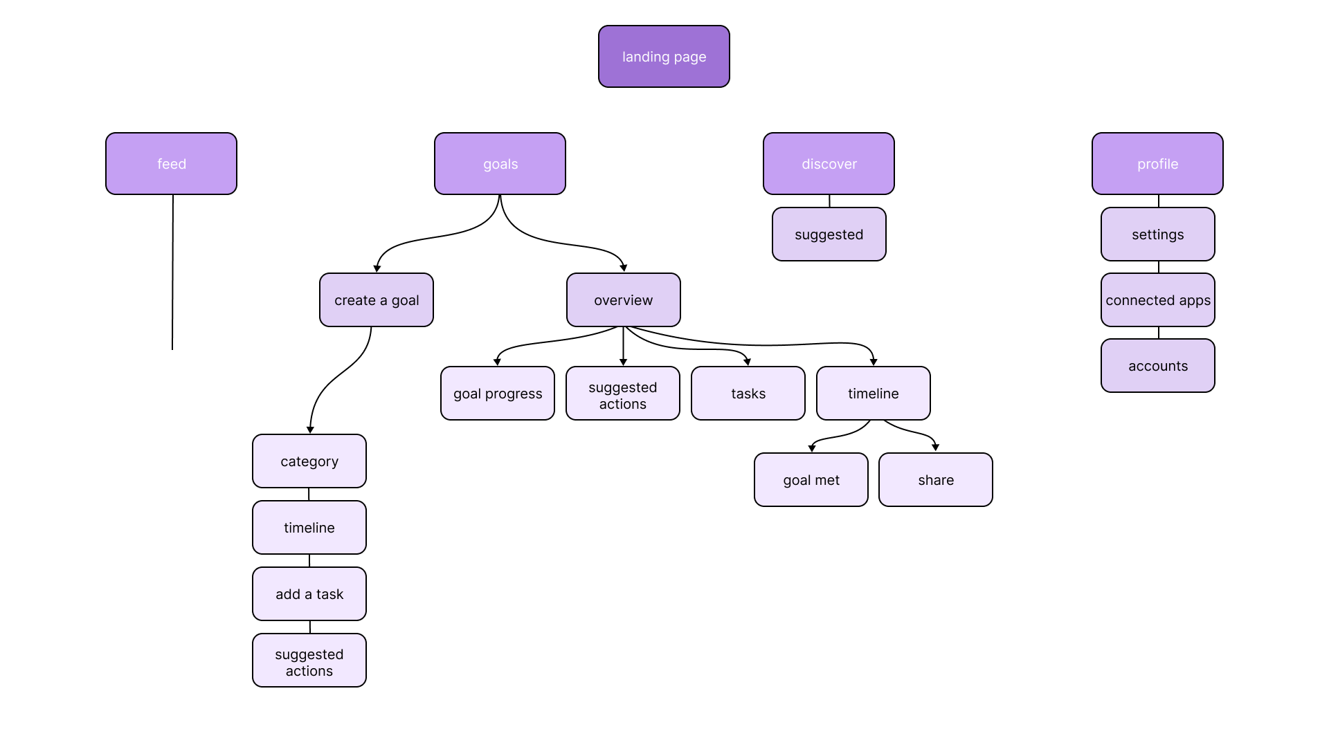
Figma Prototype:

https://www.figma.com/proto/I2iF4Sfl94Q7ZWZblftidS/Sustainability-App?page-id=0%3A1&node-id=35%3A272&starting-point-node-id=35%3A883&scaling=scale-down

Built With

  • figma
Share this project:

Updates