Inspiration
Living in Missouri, I became aware of the hidden costs of electricity and how energy burden disproportionately impacts low-income families, especially in places like St. Louis City and St. Charles County. I wanted to understand my own energy use better and wondered how AI could help not just me but entire communities. This sparked the idea for GreenGrid - to use technology to promote sustainable energy use, reduce costs, and help stabilize the grid, especially for those who need it most.
What it does
GreenGrid collects simulated smart meter data representing energy use in neighborhoods and processes it using AWS Lambda for real-time optimization. Leveraging AWS Bedrock’s generative AI, it delivers personalized, multilingual sustainability tips that help users save energy and lower costs. The platform features a clean, responsive web and mobile app built with AWS Amplify, making energy management accessible and actionable for diverse communities.
How I built it
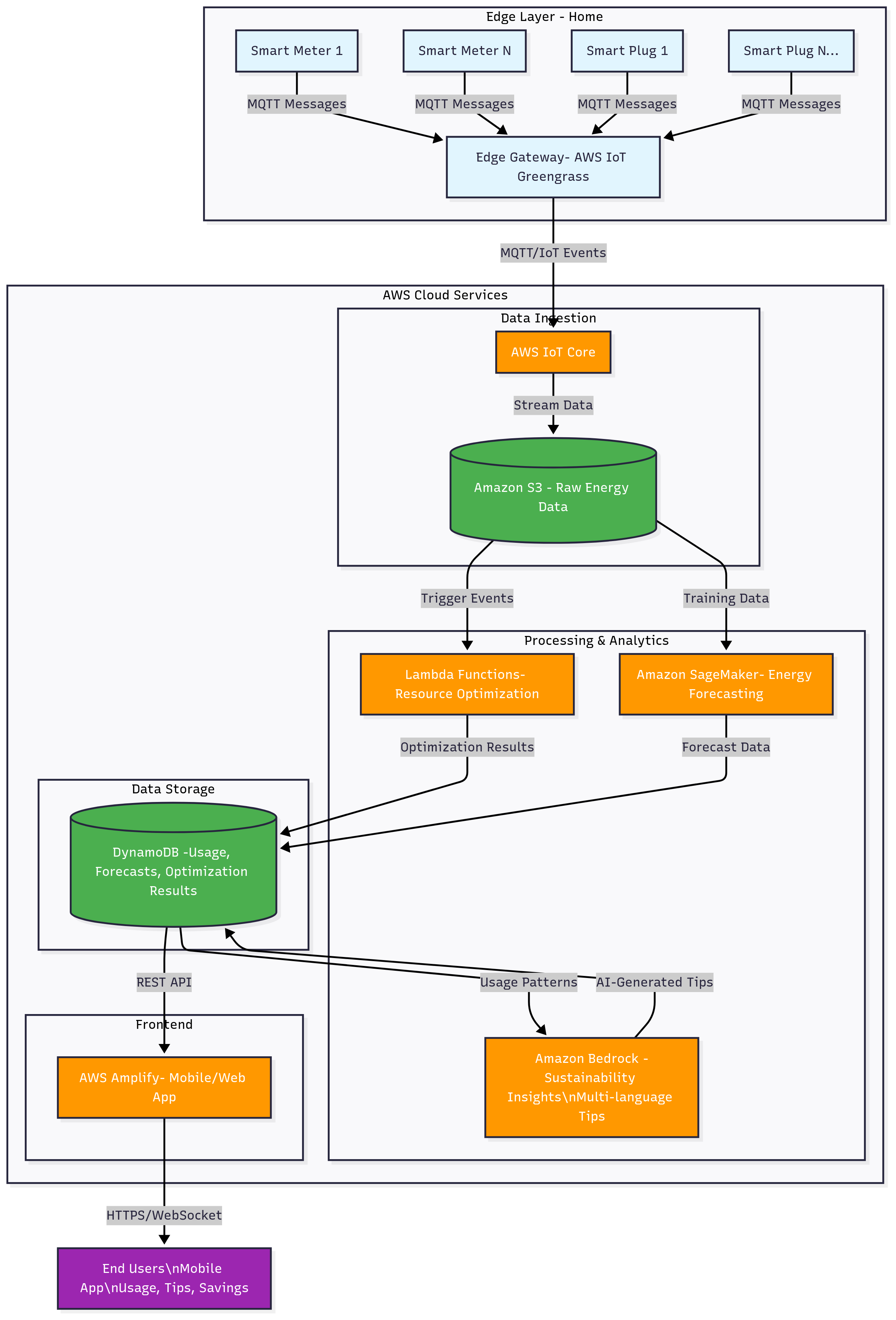
GreenGrid was developed using AWS serverless architecture combined with generative AI to optimize neighborhood energy use. At the edge layer, simulated smart meters and smart plugs send MQTT messages representing real-time energy consumption.
These messages flow through AWS IoT Core into Amazon S3, where raw data is stored.** AWS Lambda** functions are triggered to process this data, performing resource optimization and forecasting. AI-powered sustainability insights are generated using Amazon Bedrock, which analyzes usage patterns stored in DynamoDB.
The entire user experience is delivered via a responsive web and mobile app built with AWS Amplify, connecting to backend data through REST APIs. This setup ensures secure, scalable, and efficient management of energy data and personalized recommendations.
Challenges I ran into
Creating realistic energy data: Without access to physical smart meters, simulating believable energy consumption data to drive the system was a key challenge.
Coordinating AWS services: Ensuring smooth data flow between AWS Lambda, S3, DynamoDB, and Bedrock required careful setup and troubleshooting.
Generative AI experimentation: Integrated Amazon Bedrock generative AI to produce personalized, multilingual energy-saving recommendations based on neighborhood consumption patterns ingested via AWS IoT Core and processed through Lambda.
Limited UI development: This was an initial demo focused on backend functionality, so the user interface remains basic and not fully polished or customized.
Balancing scope and time: Prioritizing core features like data ingestion, processing, and basic app delivery meant some advanced features and UI polish had to be deferred.
Accomplishments that I am proud of
Successfully building an end-to-end system that simulates real-time neighborhood energy data, processes it through AWS Lambda, and delivers it to users via a clean AWS Amplify app.
Integrating AWS Bedrock generative AI to experiment with personalized sustainability insights-even if just a proof of concept, it showed real promise.
Achieving coordination between multiple AWS services for data ingestion, storage, processing, and frontend delivery..
Most satisfying of all: End-to-end IoT pipeline: simulated smart meters → MQTT → AWS IoT Core → S3 → Lambda → Bedrock → Amplify frontend.
What I learned
Building a multi-service AWS architecture requires careful planning to ensure smooth data flow and integration between components like Lambda, S3, DynamoDB, and Bedrock.
Simulating realistic IoT data is crucial for developing and testing energy management solutions when physical devices aren’t available.
Generative AI offers exciting potential for personalized user insights, but effectively tuning prompts and integrating outputs into an app experience takes iteration.
Starting with a simple, functional demo helps validate core concepts before investing in UI polish or advanced features.
Managing scope and focusing on essential features is key when working with new technologies under tight deadlines.
What's next for GreenGrid AI
Expand from simulated data to integrate with real smart meters and IoT devices for live neighborhood energy monitoring.
Enhance AI-driven insights by refining prompt engineering in Amazon Bedrock and tailoring recommendations to diverse user needs.
Develop a more polished, user-friendly frontend with multilingual support and culturally relevant content.
Implement advanced load balancing algorithms to actively help reduce grid strain and avoid blackouts or brownouts.
Collaborate with local utilities and community organizations to pilot GreenGrid in Missouri neighborhoods and measure real-world impact.
Explore integration with emerging connectivity solutions like 5G to improve data transmission speed and reliability. June 2025 — AWS Breaking Barriers Virtual Challenge submission.
Built With
- amazon
- amazon-bedrock
- amazon-dynamodb
- amazon-web-services
- amplify
- awslambda
- bedrockdynamodbaws
- cloudformation
- cloudformationpythonjavascript
- coreamazon
- data
- github
- iot
- javascript
- lambda
- mqtt
- pipeline
- protocol+
- python
- rest
- s3
- s3aws
- sagemaker
Log in or sign up for Devpost to join the conversation.