Inspiration

The inspiration behind Grassroots came from seeing the countless barriers that passionate individuals and local NGOs face when trying to make a difference in their communities. Activists and organizers often spend more time navigating red tape, coordinating volunteers, and budgeting than focusing on their mission of uplifting others. We wanted to create a tool that eliminates those barriers and empowers anyone, regardless of their experience or resources, to lead impactful initiatives. The theme of Sanctuary resonated deeply with us – we wanted to build a platform that serves as a refuge for changemakers, simplifying the process of planning and acting on their ideas. Grassroots was inspired by a vision of equality, where every community has the tools to better itself, and where anyone with a desire to help can step up and create meaningful change. By leveraging AI, we aim to amplify the power of grassroots activism and make social impact more accessible, sustainable, and effective.

What it does

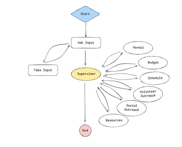
Grassroots is an AI-powered platform designed to simplify community organizing and amplify social impact. At its core, it’s a chat-based assistant that helps activists, local NGOs, and changemakers plan and execute their initiatives with ease.

Here’s what Grassroots can do:

  • Streamline Event Planning: Users can chat their event details (e.g., food drives, cleanups, vaccination camps), and Grassroots builds a comprehensive roadmap.
  • Volunteer Outreach: It identifies and helps connect with potential volunteers to support the initiative.
  • Resource Management: Fetches a list of resources and tools needed for the event, based on the type of activity.
  • Permit Assistance: Identifies the permits or approvals required and provides guidance or templates to secure them.
  • Budget Planning: Estimates costs, helps create a budget, and offers suggestions for funding or sponsorship opportunities.
  • Scheduling: Organizes timelines for tasks and events to keep everything running smoothly.

Grassroots takes care of the logistics, organization, and tedious details, so users can focus on their passion and purpose: making a difference in their communities. It’s about turning ideas into action without the overwhelming complexity.

How we built it

Challenges we ran into

AI agents are something the world has just started tinkering with, and their potential is both exciting and inspiring. While we were fascinated by the power and flexibility of AI agents, we didn’t have prior experience working with them. This meant we had to learn from scratch—diving deep into how they function, experimenting with their capabilities, and figuring out how to integrate them effectively into Grassroots. It was both a steep learning curve and a rewarding experience, as we discovered how to harness AI to create actionable plans for users.

Accomplishments that we're proud of

What we learned

We learned to embrace the messy process of building something from scratch, and discovered that sometimes the simplest solution is the best one. Working as a team taught us the importance of trust and delegation - each of us had our strengths, and learning to rely on each other's expertise made our project stronger. Most importantly, we realized that building tech for social impact isn't just about the code - it's about understanding the real needs of community organizers and creating tools that genuinely make their work easier. The project challenged us to collaborate effectively, trust our teammates to deliver on their parts, and support each other through the ups and downs. It pushed us out of our comfort zones and showed us that with determination and teamwork, we could turn an ambitious idea into reality.

What's next for Grassroots

  • Enhanced Volunteer Matching: Building smarter algorithms to connect volunteers with the perfect opportunities based on their skills, interests, and availability

  • Resource Sharing Network: Creating a community marketplace where organizations can share resources, equipment, and expertise with each other

  • Streamlined Permit Processing: Developing an automated system to help organizers navigate local regulations, file required permits, and track approval status for events and activities

  • AI-Powered Flyer Generation: Implementing smart design tools to automatically create eye-catching, professional event flyers in seconds - no design experience required [[6]]. This will help organizers quickly spread the word about their initiatives while maintaining a polished, consistent look

Our vision goes beyond just building features - we want Grassroots to become a catalyst for stronger, more connected communities where making a difference is within everyone's reach.

Share this project:

Updates