Inspiration ๐
The idea for Goose Guru came from a need to bridge the gap between traditional mock interviews and the interactive, real-world feedback that aspiring developers crave. We wanted to create a platform that not only simulates coding interviews but also offers personalized, real-time feedback to boost confidence and skill. By combining AI with the familiar structure of coding interviews, Goose Guru helps users prepare more efficiently and effectively.
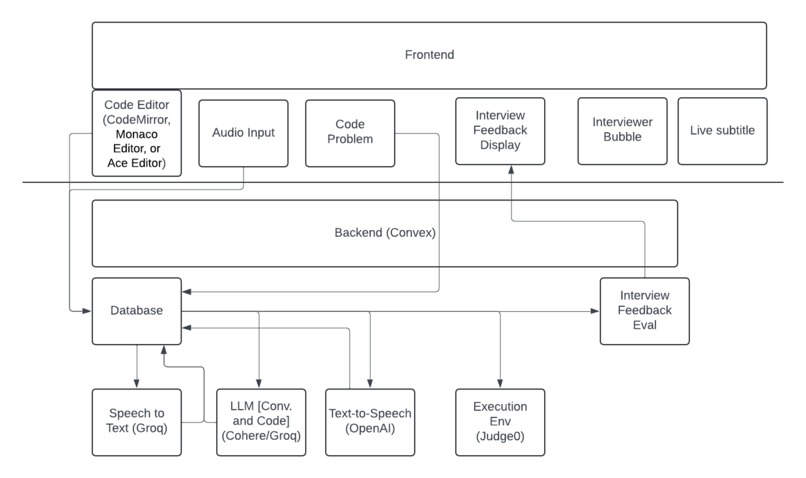
What it does ๐ป๐ค
Goose Guru is your AI-powered mock interview platform designed to elevate your coding interview prep! ๐ง ๐ฌ Our AI agent guides (or judges) you as you code, offering a dynamic experience where you can code in your preferred language and engage in realistic interview scenarios powered by large language models (LLMs). Get detailed feedback on your technical execution and behavioural performance, complete with scores and clear improvement goals to drive your success! ๐๐ฏ
How we built it ๐ ๏ธ
- Convex: Our backend backbone, seamlessly manages data flow, queries, mutations, and actions. ๐
- Cohere: Our AI "mind in the clouds," powering interactive and responsive interview simulations. โ๏ธ๐ค
- React: The framework we chose for crafting an intuitive, responsive frontend, ensuring a smooth user experience. ๐จโจ
Challenges we ran into โ ๏ธ
We faced challenges delivering a large project with 2 people. It was definitely less sleep than we wanted, but we are proud of our results! We also had some issues working with audio/speakers through WSL, but we somehow got it to work. Every challenge was a step closer to 8 hours of sleep.
Accomplishments that we're proud of ๐
Weโre thrilled to have built a platform that not only simulates coding interviews but also provides real-time, actionable feedback. Successfully integrating LLMs for an engaging interview experience while ensuring smooth data flow through Convex has been a major win for us! For both of us this is our first time being exposed to Convex, so we were happy with how quickly we picked it up. Getting the LLMs interfaced properly was also a challenge worth boasting about! And we thoroughly enjoy the sleekness of our UI.
What we learned ๐
We learned how to bootstrap AI models for educational purposes and integrate them with modern backend systems like Convex. For at least one of us, both cohere and convex are completely new technologies. Our experience taught us that not every 36 hours are the same!
What's next for Goose Guru ๐๐ฎ
With growing interest in our idea, Goose Guru is exploring real-world entrepreneurial opportunities. We believe AI should enhance our abilities to learn faster and do better, not replace human creativity and expertise. Stay tuned as we continue to innovate and make AI a powerful tool for growth and success! ๐๐ก
Built With
- cohere
- convex
- ispeech-text-to-speech
- judge0
- lucidchart
- node.js
- react
- slack
- tailwind
- typescript
Log in or sign up for Devpost to join the conversation.