Inspiration
In a humanitarian crisis, every second counts. I was inspired by the immense challenges faced by relief organizations, where slow, reactive processes and incomplete information can delay life-saving aid. Traditional efforts often struggle with logistical nightmares and a lack of real-time situational awareness. I envisioned a platform that could flip the script—using the predictive power of AI to anticipate needs before they become critical, bringing unprecedented speed and intelligence to humanitarian action.
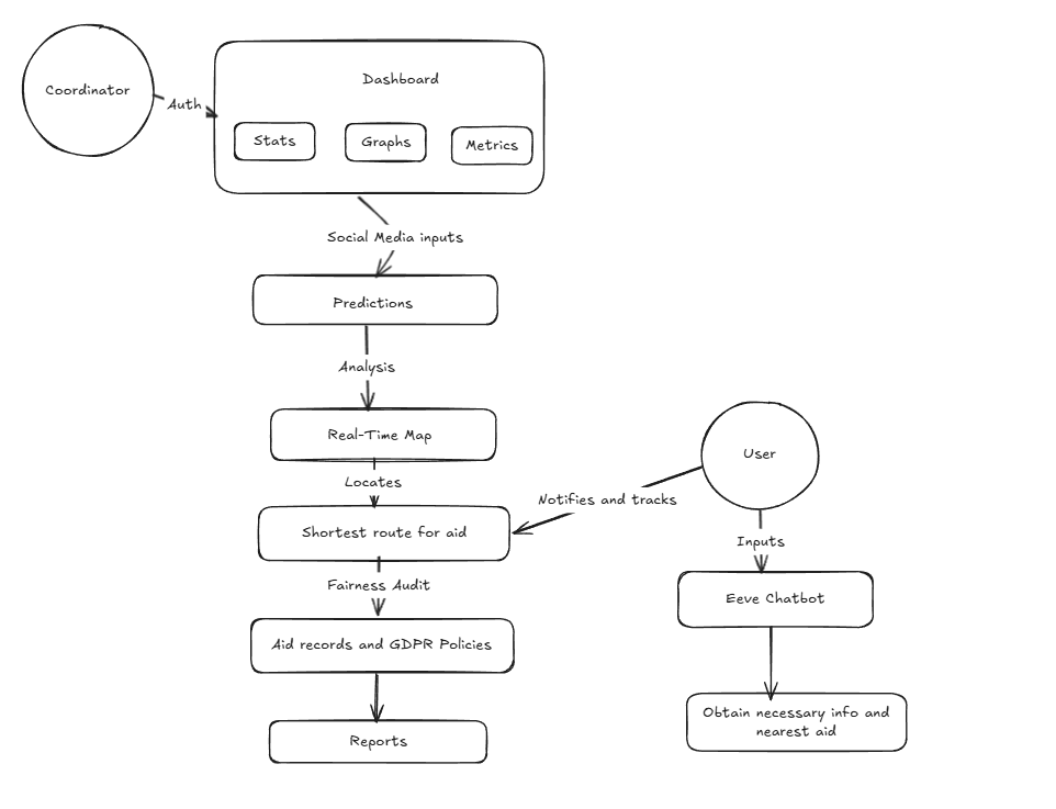
What it does
Glimmora is an AI-powered command center that transforms crisis response. Instead of just reacting, our platform:
- 🤖 Predicts Needs: Analyzes real-time data from social media and news to accurately forecast refugee needs for food, shelter, and medical supplies.
- 🗺️ Maps the Crisis: Visualizes refugee clusters, aid points, and critical incidents on an interactive map, complete with dynamic route calculation to find the fastest path to aid hubs.
- 🛡️ Audits for Fairness: Employs an adversarial AI to continuously monitor aid distribution, ensuring it is equitable, unbiased, and compliant with privacy policies like GDPR.
- 🗣️ Communicates with Anyone: Provides a multilingual, offline voice chatbot ("Eevee") that converts text-to-speech, breaking down language and literacy barriers for those needing information.
- 🚚 Coordinates Logistics: Tracks aid deliveries and alerts volunteers to provide a clear, high-level overview of the entire relief operation.
How I built it
Glimmora is an AI-native application built from the ground up using a modern, scalable tech stack:
- Development Environment: Firebase Studio provided the collaborative, AI-assisted coding environment to build and iterate rapidly.
- Generative AI: I used Google's Genkit as our AI framework, orchestrating multiple Gemini models for different tasks:
- Gemini 2.0 Flash for complex reasoning, text analysis, and structured data generation (like GeoJSON for our map).
- Gemini 2.5 Flash Preview TTS for high-quality, multilingual text-to-speech conversion in our voice chatbot.
- Frontend: The application is built with Next.js (App Router) and React, with UI components from ShadCN UI and styling via Tailwind CSS.
- Deployment: The entire stack is ready for deployment on Firebase App Hosting.
Challenges I ran into
Integrating multiple, distinct AI capabilities into a single, cohesive user experience was our biggest challenge. I had to:
- Orchestrate Complex Flows: Designing Genkit flows that could reliably take unstructured text (from news/social media) and output perfectly structured, valid GeoJSON for the map required meticulous prompt engineering and schema definition.
- Build a Multi-Modal Chatbot: The Eevee chatbot involves a multi-step process—generating a text response, passing it to a TTS model, and then encoding the raw audio into a playable WAV format. Managing this pipeline efficiently was a key technical hurdle.
- Create a Functional UI Mockup: When a direct image-based map proved unreliable, I had to pivot to building an interactive map UI from scratch using SVG and div elements, complete with a client-side implementation of Dijkstra's algorithm for pathfinding.
Accomplishments that I am proud of
I am incredibly proud of creating a comprehensive, end-to-end platform that demonstrates the real-world potential of generative AI in a critical sector. Specifically:
- The Fairness Auditor: Building an adversarial AI to audit for ethical compliance is a sophisticated feature that goes beyond simple data analysis and pushes into the realm of AI for accountability.
- The Eevee Voice Chatbot: Creating a truly accessible, multi-modal tool that works offline is a major accomplishment that could bridge communication gaps in a real crisis.
- The Interactive Map: Developing a dynamic, interactive map with zoom and real-time shortest-path calculation provides a powerful and intuitive tool for logistical planners.
What I learned
This project was a deep dive into the practical application of generative AI. I learned:
- The Power of Structured Output: Modern AI models are incredibly capable of generating structured data like JSON and GeoJSON if you provide a clear schema. This is a game-changer for integrating AI into traditional software.
- Prompt Engineering is Key: The quality of the AI's output is directly proportional to the quality of the prompt. Crafting detailed system prompts that define the AI's role, context, and desired output format is crucial for success.
- AI as an Orchestrator: Using a framework like Genkit allowed us to treat different AI models as specialized tools, chaining them together to create complex, multi-step workflows that solve a larger problem.
What's next for Glimmora
Glimmora is just the beginning. The next steps are to make it even more powerful and autonomous:
- Reinforcement Learning for Aid Routing: Implement a true reinforcement learning model to autonomously optimize aid delivery routes based on real-time traffic, weather, and incident data.
- Expanded Data Integration: Integrate with more real-time data sources, such as live weather APIs, satellite imagery feeds, and on-the-ground sensors.
- Enhanced Offline Capabilities: Broaden the offline functionality beyond the chatbot to allow coordinators to access critical map data and predictions even in low-connectivity environments.
Built With
- css
- gemini
- genkit
- next.js
- react
- shadcn
- tailwind
- typescript
- vercel
Log in or sign up for Devpost to join the conversation.