The SkillSync
As developers who've spent countless hours learning from various online platforms, we noticed something was missing. While there are plenty of course websites and tutorial videos, what we really craved was real-time, human connection in the learning process. The idea for SkillSync was born from late-night coding sessions and the thought, "What if we could make learning more personal?"
Learning
Building SkillSync has been an incredible learning experience. Coming from a frontend background, I had to dive deep into authentication systems and infrastructure management - topics that initially seemed daunting but became fascinating challenges.
The biggest eye-openers were:
- Auth0's complexity (and beauty) for handling user authentication
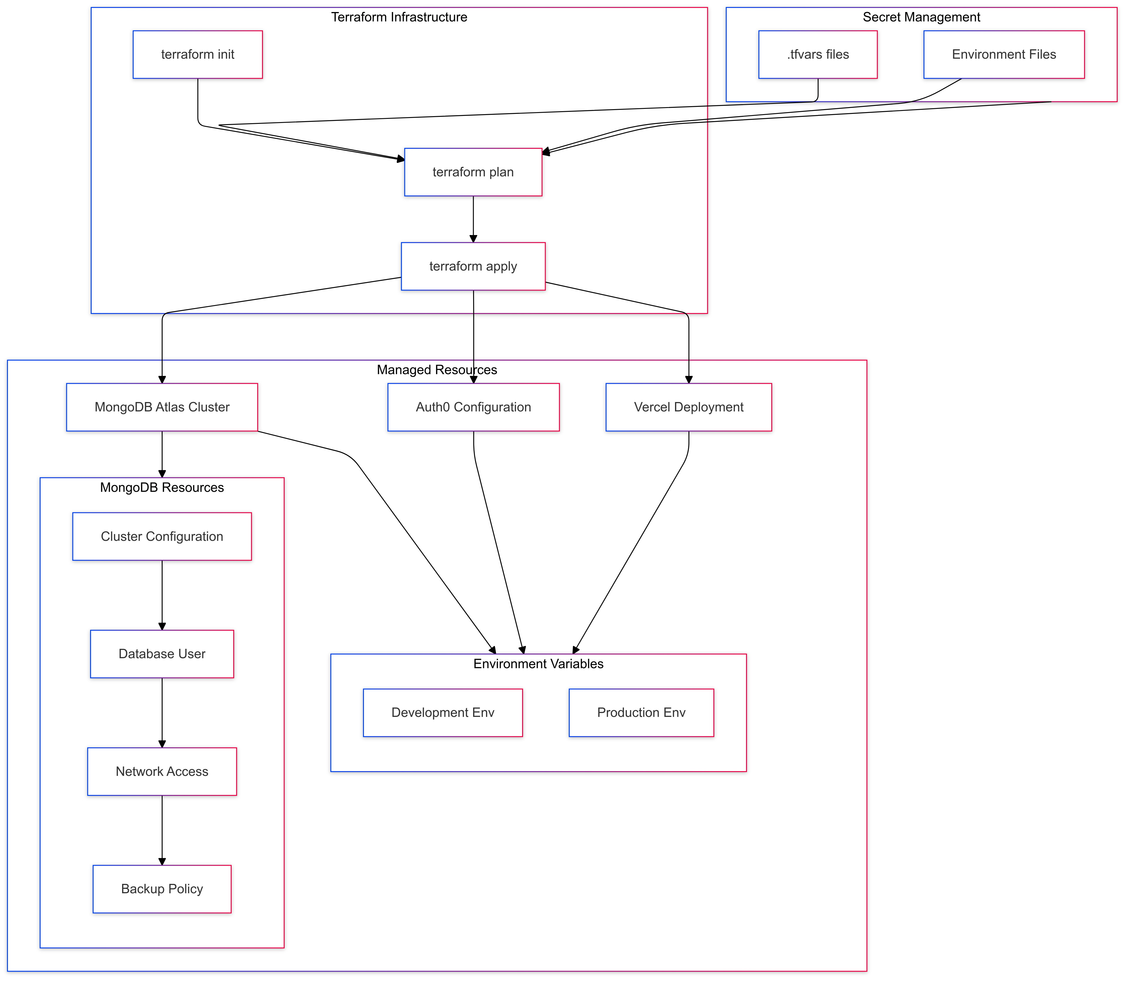
- The power of Infrastructure as Code with Terraform
- The importance of environment management and security
- How to think about scalability from day one
The Build Process 🛠️
We started with a simple Next.js application, but things got interesting when I decided to make it production-ready. There were moments of confusion and frustration with callback URLs and environment configurations. But it was all good
- We also learned to define infrastructure in code in Terraform with scalability in mind
Challenges
- The biggest challenge were understanding Auth0's workflow. Error messages like "invalid callback URL"
- Managing different environments (development/production) with Terraform. Implementing real-time features while ensuring database performance was challenging. spent hours optimizing queries and learning about MongoDB indexes.
What we're Proud Of
- Security First: Implementing a robust authentication system that I can trust.
- Infrastructure as Code: Moving from manual deployments to automated infrastructure.
- Clean Architecture: Organizing the code in a way that's maintainable and scalable.
Tech stack
- Frontend: Next.js - Chose it for its SSR capabilities and great developer experience
- Authentication: Auth0 - No regrets, worth the initial learning curve
- Database: MongoDB - Perfect for our flexible data structure needs
- Infrastructure: Terraform - Game-changer for deployment management
Built With
- mongodb
- nextjs
- react
- terraform
- typescript
Log in or sign up for Devpost to join the conversation.