-
-
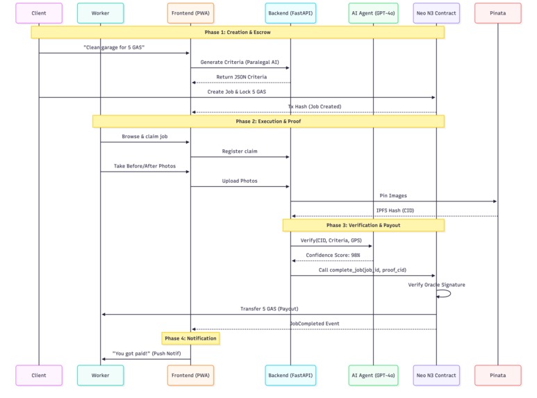
GigSmartPay: Trustless gig platform
-
Smart Job Creation: Paralegal AI turns natural language ("clean my garage") into a smart contract-ready job.
-
Verification Logic: The AI defines precise criteria (e.g., "Must show clean floor") that the worker must satisfy.
-
Trustless Escrow: Funds are locked in a Neo N3 smart contract before work begins.
-
Job Discovery: Workers browse available gigs with guaranteed escrow funding.
-
Instant Payout: Once the AI approves, the smart contract automatically releases GAS to the worker.
-
AI Verification: Our Eye Agent analyzes proof photos (Before vs After) to verify the work was done.
-
Proof Submission: Workers take GPS-tagged "Before" and "After" photos directly in the browser.
-
Earnings Wallet: Workers track their GAS earnings and transaction history on-chain.
-
Dispute Tribunal: A decentralized court where humans resolve edge cases the AI can't decide.
-
Evidence Adjudication: Arbiters review the evidence side-by-side with the AI's confidence score to make a final ruling.
-
GigSmartPay : Architecture Diagram
-
GigSmartPay : Sequence Diagram
Inspiration
The gig economy is broken by a $90 billion trust problem. Workers fear getting stiffed. Clients fear paying for bad work. Platforms extract 20-30% fees as the "trust tax" to mediate this fear.
We asked: What if trust wasn't a service you paid for, but a feature of the software itself?
As students passionate about social impact and inspired by Neo N3's robust Python smart contracts and the emergence of multimodal AI that can "see," we built GigSmartPay—the first platform where an AI agent visually verifies real-world work and smart contracts release payment automatically.
No humans. No disputes. Just code.
What It Does
GigSmartPay is a fully automated trustless gig platform where:
💬 Smart Job Creation
Clients describe tasks naturally ("Clean my garage for 2 GAS"). Our Paralegal AI drafts verification criteria and locks payment in escrow.🔒 Trustless Escrow
Funds are locked in a Neo N3 smart contract. The client can't renege; the worker knows payment exists.👁️ AI Visual Verification
Workers submit proof photos. Our Eye Agent (GPT-4o Vision) analyzes pixels to verify the work was actually done.⚡ Instant Payout
If approved, the smart contract releases GAS to the worker's wallet in seconds. No waiting, no fees beyond blockchain gas.⚖️ Dispute Tribunal
If the AI is uncertain, human arbiters can review evidence and vote on resolution on-chain.
The Math: Why It Matters
Traditional platforms rely on high fees to fund support teams. We replace that overhead with code.
$$ Cost_{legacy} = Job_{value} \times 1.25 $$ $$ Cost_{GigSmartPay} = Job_{value} + Gas_{fee} $$
By removing the 25% overhead, we unlock micro-gigs (e.g., a $5 trash pickup) that were previously economically impossible.
🌍 Social Impact: Who It Helps
GigSmartPay isn't just about efficiency; it's about Economic Justice.
1. The Underbanked & Unbanked (Financial Inclusion)
Over 1.4 billion people worldwide lack access to traditional banking. By using crypto wallets instead of bank accounts, we give anyone with a smartphone immediate access to the global gig economy.
2. Ending Wage Theft
For day laborers and freelance workers, non-payment is a constant risk. By locking funds in escrow before work starts, we make wage theft technically impossible.
3. Measuring the Impact
- Income Increase: By removing the 20-30% platform fee, a worker earning $1,000/month effectively gets a $250 raise.
- Time-to-Liquidity: Reducing payout time from 5-14 days to <30 seconds is critical for workers living paycheck to paycheck.
4. Bridge to Reality: Adoption Strategy
A common question: "How do unbanked users get crypto?"
We have a 3-step pragmatism strategy:
Gas Abstraction (Fee Delegation): On Neo N3, we can pay the transaction fees for the worker. This means a new user with an empty wallet can still claim their first job. They don't need "money to make money." This solves the classic blockchain bootstrapping problem.
Stablecoin Focus (FUSD/USDT): Workers in hyper-inflationary economies (e.g., Nigeria, Argentina, Venezuela) treat USD stablecoins as a safe haven. They already prefer crypto over local currency. Our platform simply unlocks labor markets for the wallet they already have.
Local P2P Off-ramps: We don't try to be a bank. We output standard tokens that can be swapped for cash in thousands of flourishing local P2P markets (like Binance P2P or local mobile money agents) that exist where banks don't.
How We Built It
We used a "Python-First" architecture to keep development fast and readable.
| Layer | Technology |
|---|---|
| Smart Contract | Python + boa3 on Neo N3 (Escrow Vault) |
| AI Agents | GPT-4o Vision (Visual Verification) |
| Backend | FastAPI + neo-mamba SDK (Orchestration) |
| Frontend | Next.js 15 + TypeScript (UI) |
| Real-Time | WebSockets (Instant Updates) |
| Mobile | PWA (Progressive Web App) for install-free mobile use |
| Storage | IPFS via Pinata (Decentralized Photos) |
Key Innovation: The AI acts as a Non-Interactive Blockchain Oracle. It observes the physical world (photos) and triggers on-chain state changes (payment release) without centralized intervention.
Challenges We Overcame
1. Source of Truth Synchronization
Problem: The AI needs to verify blockchain data (is the job actually funded?), not just cached database data.
Solution: We built a custom NeoMCP wrapper that fetches live job state directly from the Neo N3 Testnet RPC before every AI verification call.
2. AI Hallucination & Fraud
Problem: Early tests showed GPT-4o could be tricked by uploading the same photo twice.
Solution: Multi-layer verification defense:
- Perceptual Hashing: Detects if "after" image is just a manipulated "before" image.
- Structural Analysis: Enforces entropy changes (e.g., verify mess is gone).
- GPS Fusion: Cross-references photo EXIF data with the job's geofence coordinates.
3. Blockchain Latency vs. UX
Problem: Users hate waiting for block confirmations (15-20s).
Solution: We implemented a WebSocket bridge that monitors the mempool and pushes "Pending" states to the UI instantly, keeping the user engaged while the blockchain settles.
Accomplishments We're Proud Of
- Zero-Human Pipeline: From job posting to wallet deposit, the entire flow can happen without any human intervention.
- 100% Python Smart Contracts: We proved you don't need Solidity to build complex DeFi logic.
boa3on Neo N3 was a joy to use. - Seamless Mobile PWA: Workers can install the app directly from their browser and take proof photos in the field, no App Store required.
- Physical-to-Digital Bridge: We aren't just verifying data; we are verifying reality to trigger digital value transfer.
What We Learned
- Trust is Computable: By combining cryptographic guarantees (Smart Contracts) with probabilistic guarantees (AI Vision), we can engineer trust.
- Neo N3 is Production-Ready: The developer experience with Python on Neo is years ahead of other chains.
- Users value Usage > Speculation: Building a utility focused on work rather than trading creates a healthier ecosystem.
What's Next for GigSmartPay
- Stablecoin Integration: Support for FUSD/USDT for price stability.
- Native Hardware Integration: Using the Payment Request API and raw camera sensor access for even stronger anti-spoofing logic.
- Reputation Protocol: On-chain "Reliability Scores" based on successful job completions.
- DAO Tribunal: Transitioning the dispute resolution to a fully decentralized community vote.
Made with ❤️ by MS students from San Jose State University
Built With
- 4everland
- boa3
- fastapi
- gpt-4o
- ipfs
- neo-mamba
- neo-n3
- next.js
- openai
- pinata
- pwa
- python
- tailwind-css
- typescript
- websockets

Log in or sign up for Devpost to join the conversation.