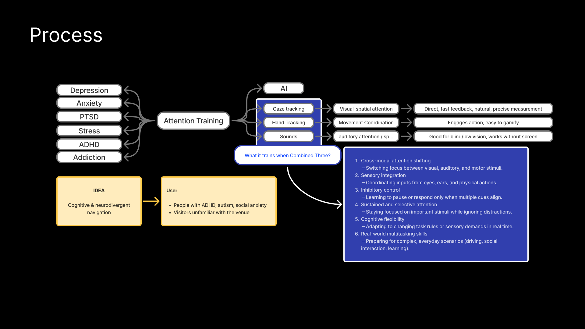
Inspiration
Our inspiration stemmed from a desire to create a supportive, interactive tool for individuals with ADHD that bridges therapeutic strategies with real-world experiences. We were particularly drawn to the kinesthetic aspects of behavior and attention therapy—those that involve movement, space, and physical engagement. Our goal was to design an augmented reality experience that could function as a cognitive aid outside of clinical sessions, offering users a playful, non-stigmatizing way to practice focus and impulse regulation in everyday environments.
What it does
Ghost & Seek transforms public spaces into cognitive playscapes where users engage in short AR-based attention challenges. Through guided tasks that encourage exploration, sustained focus, and present-moment awareness, the game offers a movement-based approach to practicing executive functioning skills. It is designed not as a replacement for therapy but as a complement to it—providing real-world “homework” that feels playful, empowering, and socially relevant.
How we built it
We developed Ghost & Seek using Lens Studio for Snap Spectacles, leveraging its world-mapping capabilities and interaction framework to build spatial challenges that adapt to the user's surroundings. The project was informed by research in cognitive behavioral therapy, ADHD intervention strategies, and embodied cognition. Game mechanics were carefully designed to reflect therapeutic goals, including selective attention, impulse control, and goal-directed persistence. Iterative playtesting helped us refine the pacing, interaction design, and feedback systems to be more intuitive and inclusive.
Challenges we ran into
A primary challenge was ensuring that tasks felt meaningful—but not overwhelming—required multiple iterations and user feedback. On the technical side, we faced hardware-specific limitations related to UI responsiveness.
Accomplishments that we're proud of
We are proud of creating a prototype that not only functions technically but resonates with individuals who have ADHD. The project delivers therapeutic value in a form that is light, engaging, and movement-based. We are especially proud of our commitment to inclusive design principles using mixed reality.
What we learned
This project reinforced the importance of designing for real-world use and adaptability—particularly for neurodiverse users. Technically, we deepened our understanding of Lens Studio's constraints and possibilities , especially in relation to wearable platforms and context-aware interaction.
What's next for Ghost & Seek
We plan to expand Ghost & Seek through further user testing and clinical partnerships to better understand its impact on behavior and focus. Our next goals include refining the challenge system with adaptive difficulty, adding multiplayer elements to support social play, and exploring additional AR platforms beyond Spectacles. Ultimately, we envision Ghost & Seek as a scalable toolkit for educators, therapists, and families seeking meaningful, embodied support for attention development in everyday life.
Built With
- lenstudio
Log in or sign up for Devpost to join the conversation.