Inspiration
The recent TikTok saga and the increasing scrutiny on global tech operations highlighted a critical pain point: the immense complexity and risk of regulatory compliance. We were intrigued by the challenges companies face when expanding features across borders and the severe consequences of non-compliance. This inspired us to build a tool that proactively identifies these regulatory hurdles before they become costly problems.
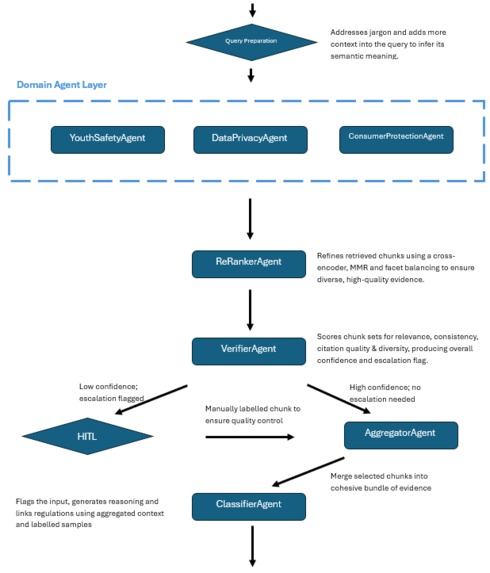
What it does
The Geo-Compliance Classifier takes a feature's title and short description as input and analyzes it for potential regulatory issues. It determines whether the implementation process could face legal hurdles and identifies which specific regions (e.g., EU, California, China) might pose compliance risks. The system provides detailed reasoning and cites relevant regulations, helping teams navigate complex legal landscapes efficiently.
How we built it
We designed a multi-agent architecture that mirrors a regulatory compliance team. Each domain agent specializes in a key regulatory area (e.g., data privacy, youth safety, AI governance) relevant to social media companies. These agents operate in parallel, using a hybrid retrieval strategy (combining semantic and BM25 search) over curated legal corpora. Their outputs are synthesized by a verifier agent, followed by an aggregator that decides if human intervention is needed. If not, a final classifier agent delivers the consolidated compliance judgment.
Challenges we ran into
Designing the multi-agent workflow was our first major hurdle—balancing parallelism with coherence required careful orchestration. Implementing the hybrid retrieval system (BM25 + semantic search) was particularly challenging, as we needed to ensure accurate, context-aware legal citations without overwhelming the user. Fine-tuning the aggregation logic to minimize false positives while maintaining high recall was also a complex task.
Accomplishments that we're proud of
We built an end-to-end system that not only identifies regulatory risks but also explains them in actionable terms. Our hybrid retrieval approach achieves high precision in surfacing relevant laws, and our multi-agent design successfully mimics expert human analysis at scale. We’re especially proud of creating a tool that can adapt to new regulations and domains with minimal retraining.
What we learned
We gained deep hands-on experience in building multi-agent systems and designing workflows that combine specialized knowledge domains. We also learned how to effectively implement and tune hybrid retrieval strategies—balancing keyword and semantic matching for highly technical legal texts. Beyond the technical, we developed a clearer understanding of the evolving landscape of tech regulation across different jurisdictions.
What's next for Geo-Compliance Classifier
We plan to expand the legal corpus to cover more regions and industries, enhance the classifier with few-shot learning for emerging regulations, and integrate real-time regulatory update feeds. We’re also exploring a user-friendly dashboard for compliance teams and adding support for automated impact assessment reports.
Built With
- agents
- bert
- huggingface
- langchain
- openaigpt
- python
Log in or sign up for Devpost to join the conversation.