-
-
The Interface: Streamlit dashboard for real-time FHE transpilation and execution.
-
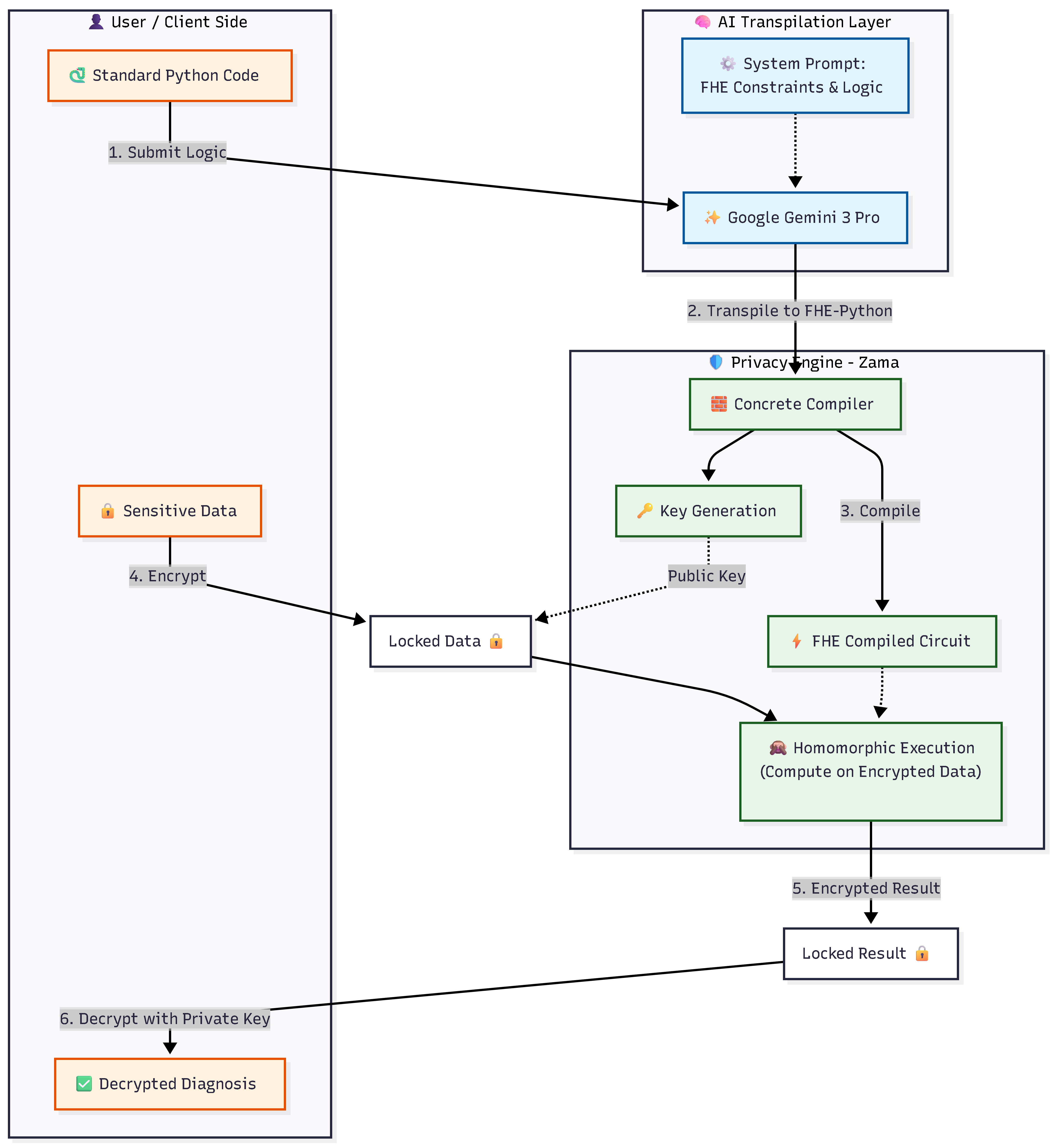
Architecture Diagram: How Gemini 3 acts as the bridge between User Logic and Zama's FHE Compiler.
-
Input Logic: The "Diabetes Risk Protocol" flowchart used to demonstrate secure medical diagnosis.
-
The Input: Standard, readable Python code. No cryptography knowledge required.
-
The Output: Complex FHE-compatible code automatically generated by Gemini 3 Pro.
-
Proof of Execution: The terminal output showing successful compilation and encrypted prediction "High Risk" without revealing patient data.
Inspiration
Privacy is the final frontier of modern computing. As a security researcher and engineer, I've always been fascinated by Fully Homomorphic Encryption (FHE)—the "holy grail" of cryptography that allows computation on encrypted data without ever decrypting it.
However, FHE has a massive barrier to entry: complexity. Writing FHE circuits requires deep mathematical knowledge and specialized libraries that are unintuitive for most developers. I asked myself: What if we could use the reasoning power of Gemini 3 to bridge this gap?
This project was born from the desire to democratize privacy-preserving AI. I wanted to build a tool where a developer could write standard Python logic (like a medical diagnosis algorithm) and instantly convert it into a secure, encrypted circuit—no PhD in cryptography required.
What it does
Gemini FHE Transpiler is an automated bridge between natural Python code and secure FHE circuits.
- Input: The user provides a standard Python function (e.g., a heart disease risk calculator) and defines the input types (e.g., Age, Blood Pressure).
- Transpilation (The "Magic"): Gemini 3 analyzes the Python logic and transpiles it into
Concrete(Zama's FHE library) compatible code. It handles the strict constraints of FHE (no floating-point operations, bounded integers, bitwise logic). - Compilation & Execution: The generated code is compiled into an FHE circuit.
- Privacy-Preserving Inference:
- The user's sensitive data is encrypted locally.
- The circuit processes the encrypted data (blindly).
- The result is decrypted only at the very end.
In my demo, I show how a patient's medical data (Age 52, High BP) is processed to predict "High Risk" without the server ever "seeing" the real values.
How we built it
The core of the project is a sophisticated pipeline orchestrated by Gemini 3 Pro:
- Frontend: Built with Streamlit for a clean, interactive UI.
- The Brain (AI): Google Gemini 3 Pro (via API) acts as the expert compiler. I designed a specialized system prompt that teaches Gemini the specific constraints of the
Concretelibrary (e.g., "replaceif/elsewithlookup_tablesor arithmetic branching"). - The Engine (Crypto): Zama Concrete, an open-source FHE compiler for Python. It turns the Gemini-generated code into actual cryptographic circuits.
- Verification: The system includes an automated test loop. It runs the original Python function against the new FHE circuit to ensure 100% logic equivalence before deploying.
Challenges we ran into
The biggest challenge was the "FHE Constraints". Standard Python is flexible; FHE is rigid.
- Challenge: You cannot use standard
if x > y:branching in FHE because the data is encrypted (the program doesn't know which branch to take!). - Solution: I had to prompt-engineer Gemini to rewrite logical branches as arithmetic operations (e.g.,
result = (condition * value_true) + ((1-condition) * value_false)). Teaching an LLM to "think" in encrypted circuits was a fascinating prompt engineering hurdle.
Accomplishments that we're proud of
- Zero-Shot Transpilation: Getting Gemini to generate valid, compilable
Concretecode on the first try for complex logic. - End-to-End Privacy: Successfully demonstrating a medical diagnosis where the data remains encrypted from start to finish.
- Educational Value: The tool explains why it changed the code, serving as a tutor for developers learning FHE.
What we learned
- LLMs as Compilers: Gemini 3 is surprisingly good at strict syntactic translation when given the right context (constraints of the target library).
- The Future of Privacy: FHE is becoming practical. Combined with AI code generation, we are close to a world where "Privacy by Design" is just a prompt away.
What's next for Gemini FHE Transpiler
- Support for more complex logic: Loops and larger integer bit-widths.
- Optimization Agent: A second Gemini agent that reviews the generated FHE circuit to optimize it for speed (reducing circuit depth).
- One-Click Deploy: Automatically deploying the generated FHE circuit as a secure API endpoint.
Built With
- artificial-intelligence
- cryptography
- fhe
- gemini-pro
- google-gemini
- python
- streamlit
- zama-concrete
Log in or sign up for Devpost to join the conversation.