GatorTells
GatorTells is a one stop solution for users to interact and query information about sustainable data.
Out of the 17 Sustainability Goals, we are focussing on Goal 11, 12 and 16. What is the value of this project? ““Data are just summaries of thousands of stories—tell a few of those stories to help make the data meaningful.” -Dan Heath
In today’s world, data-driven decisions are the key to success, as such, we are hoping this project will enable the same kind of data based solution for Sustainable Development.
We hope that this project can help with, Creating Awareness about Sustainable Development Infer Insights based on existing data Provide actionable feedback on how to improve sustainability Act as a one-stop portal where any person can find information about sustainable development.
Data Source We are using the data provided by the World Bank about Sustainable Development. Link: https://www.kaggle.com/datasets/theworldbank/sustainable-development-goals GatorTells Architecture
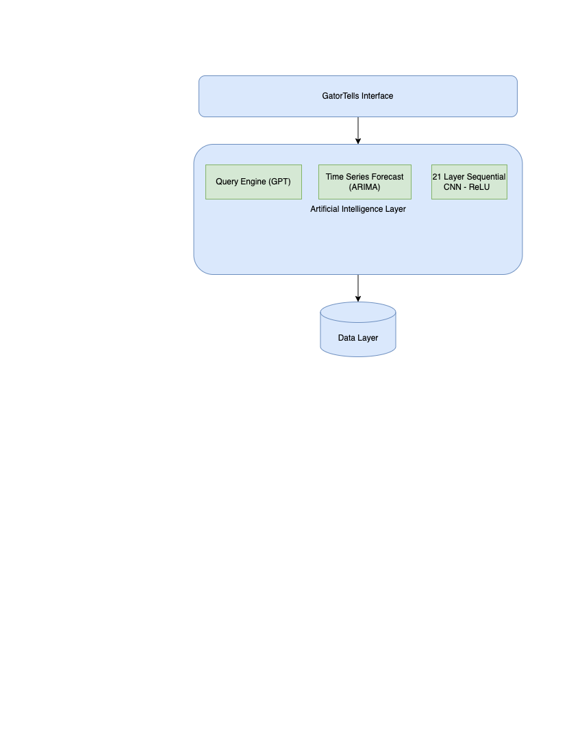
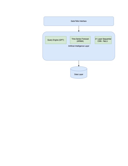
Fig1: High-Level Architecture Diagram 1) Interface 2) AI Layer 3) Data Layer
GatorTells Features Provides Charts in JavaScript frontend Forecasts using ARIMA time series modeling Query Engine using OpenAI’s GPT APIs
Future Scope Improve the Query Engine to make it more robust to aggregation queries and more generalized data. Recommend actionable feedback to countries based on queries Improve the accuracy of our time series analysis, currently at 92%, we hope to get it to 98%+.
Conclusion
In conclusion, sustainable development goals are a need of the 21st century. The importance of using data to create awareness and drive decision makers into effective sustainability strategies is the key to having a green and clean earth for the years to come. Making the data easy to access, easy to query, easy to visualize and providing actionable predictions can drive discussions in improving the world as it is today.
Collaboration Statement
Our team includes the following members, Girish Mallya, responsible for backend and data layer (CISE) Siddharth Batra, responsible for CNN design and training (CISE) Sunny Dhama, responsible for frontend web development in react (CISE) Darshan Gundecha, responsible for query engine using NLP (CISE) Projjal Gupta, responsible for helping with hardware optimizations for the improvement of our AI layer (ECE)
We were able to mix and match our expertise in development of complex web applications along with artificial intelligence algorithms with the help of our CISE teammates. The ECE student was a key resource in helping us improve the AI algorithms in the hardware layer of our application.

Log in or sign up for Devpost to join the conversation.