Inspiration
To contain average global temperatures to less than 1.5°C, humans have built certificate and carbon credit systems to realign incentives worldwide towards greener practices. However, the current system has failed because people only trust carbon credits with stamps from big names such as governments, I-REC, Guarantee of Origin, which requires incredibly expensive methodologies to obtain (In the industry the call Measurement Reporting Verification (MRV)). This means that many companies and individuals who want to implement renewable energy have no hope of receiving renewable energy certificates (REC) or carbon credits for their actions toward a greener world.
What it does
We use community-based measurement, reporting, and verification (Also known as Participatory MRV) because smart meter is traceable on blockchain and double counting is better monitored by thousand eyes. We will incentivize all players in the market to replace the bottleneck of regulated procedures, and auditors. We particularly focused on emerging markets and developing countries that are struggling to transition to clean energy infrastructure.
How it works
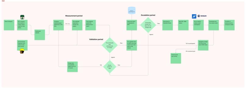
We are a two-sided market platform. One is the client who wants to issue renewable energy certificates with low cost and simpler procedures. Another side is environmental engineers who can audit the MRV report and want to earn rewards for their expertise without the middle player. Once the renewable energy project owner submit their details with us. The independent auditors will take a look, create a measurement report, and submit it to the platform. Now all the auditors in our community can participate to double-check all info (esp, the double-spending problem) and vote to approve or against. If their majority vote passed, the system will upload the measurement report to IPFS and mint certificate tokens in ERC-1155 with the metadata of the report. Now everyone who wants to buy the RECs with us can check all the info on the project transparently and trust the process behind MRV.
Challenges we ran into
We decided to not go under traditional regulatory like I-REC. So we have to look for partners with carbon and certificate marketplace that accept dMRV (Like Reneum or Allinfra. There are only ver few players in the market of dMRV.
Accomplishments that we're proud of
We can do a voting system on-chain, upload all MRV report to IPFS, send IPFS as a meta to mint tokenized certificates. It's been quite hard work in the past few weeks.
What we learned
Most of the Voluntary Carbon Market buyers want to buy clean energy from their geographical country. We hope blockchain would make the carbon market to be more globalized. But seem like it needs to take more years.
What's next for Gangabon
- Finish all the frontend works. Make it simple and clean.
- We will work with solar installer companies (Engineering, Procurement, and Construction) to let them onboard their clients with us.
- On the other side, we will start building a community of environmental auditors. Who understands the concept of verification and also wants to earn a reward by working with Gangabon.
- Reach out to potential partners like Reneum or Allinfra.
Built With
- docker
- hardhat
- next.js
- react
- solidity
- typescript

Log in or sign up for Devpost to join the conversation.