Inspiration
Based on personal experience of choosing wrong size and having difficulty choosing the size.
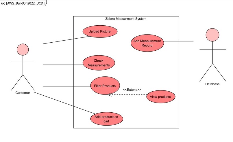
What it does
An application inside ZALORA that helps to obtain measurements from images uploaded by customer to filter product based on their size.
How we built it
Amazon S3, RDS, SNS and lambda was used to build our project that is cloud-based.
Challenges we ran into
Challenges regarding python script aspect for taking measurements from image. We didn't really encounter much challenges as we felt our solution was easy to grasp and feasible.
Accomplishments that we're proud of
Cloud architecture, wireframe, use-case diagram and story map implemented in slides. As well as coming up with a seemingly revolutionary and innovative idea.
What we learned
We learnt more regarding ZALORA's existing cloud architecture.
What's next for Galaxtars_ZALORA
We would like to implement a working prototype and in the future, it will be amazing to see it being launched in ZALORA officially.
Log in or sign up for Devpost to join the conversation.