Inspiration

FUTURE-TECH BANKING SYSTEM

INSPIRATION

As the world evolves , carrying credit cards with your is becoming both insecure and incovenient in areas where they dont accept such. In another scenario, if you lost your card today, or you dont have means of accessing your mobile wallets, then making transactions becomes hard. Cases of swapped mobile money cards have been rampant.

What it does

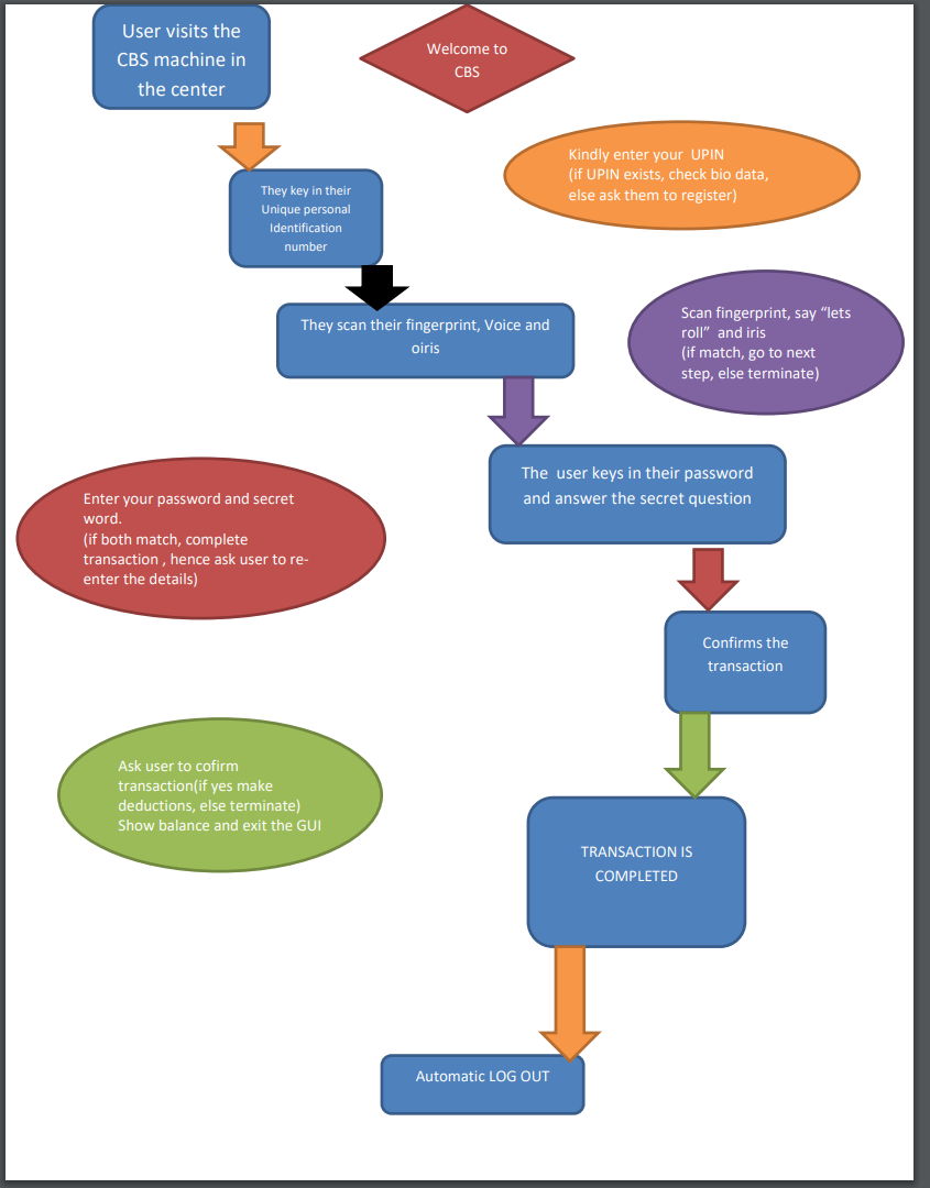
This is a banking system that focuses on banking with no boundaries. A simple yet secure and convenient mode of banking and money transfer for service payments and other financial services. Money is deposited into the system and debited into a users account and stored as chains of data.

How we built it

Building this system requires IDE(s) for python, PHP and MySQL, a passed hash algorithm and biometric input devices such as fingerprint and iris scanners, and voice recognition tools. All passwords and user credentials such as the Unique Identification number are stored as hash values to enhance data security.

What we learned

we learnt that banking can be made more better by incorporating it with Data security mechanisms , this prevents loss of both money and data thru breaches and other cyber activities.

Challenges we ran into

We couldnt access the biometric scanning tools due to limited resources.

Accomplishments that we're proud of

Providing a Fintech idea that could see the world become better is such an achievement.

What's next for Future-Tech banking system

Testing it in a real-world scenario and shwcasing it to fintech instutions will help it advance.

Built With

Share this project:

Updates