-
-
FundVector turns one startup profile into ranked funding options with clear next actions.
-
Architectural diagram
-
Advisor-style recommendation with eligibility, fit rationale, and deadline risk.
-
Auto-generated execution plan, not just recommendations
-
Execution and deployment diagram
-
Primary actions and integration actions with safe gating and clear prerequisites.
-
Actionable alternatives when top programs are ineligible today.
-
Every claim is source-linked or explicitly unverified.
-
Outputs are operational: calendar events, drafts, and logged actions.
-
Evidence and trust diagram
-
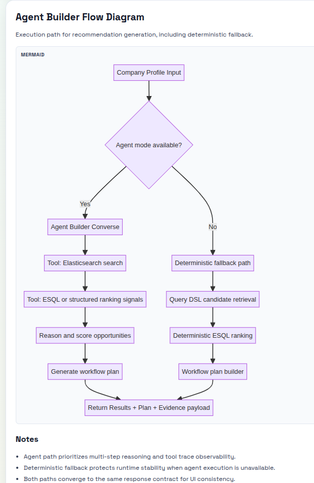
Agent builder flow diagram
Inspiration
For startup advisors and founders, manually sourcing non-dilutive funding is a massive time sink. It means spending countless hours sifting through fragmented government portals, parsing dense 50-page solicitation PDFs, and cross-referencing obscure eligibility criteria.
Worse, this manual grant discovery has too many hidden failure modes: an eligibility clause buried in long text, a deadline that changed, or a “global” call that still requires a local legal entity. Founders and advisors don’t need to waste hours building another generic link list — they need recommendations they can defend, generated instantly.
FundVector is built on one hard product rule: every surfaced claim must be source-linked or explicitly marked unverified. If we can’t prove it, we don’t present it as fact.
What it does
FundVector converts a startup profile into an evidence-first shortlist of non-dilutive funding options and a workflow plan you can execute immediately.
In the demo run shown in the app:
- Input: US-based startup (AeroGrid Labs), seeking “non-dilutive funding for a climate resilience AI pilot”
- Top match: NSF SBIR Phase I (Fit score: 92%, heuristic)
- Deadline risk: Low urgency; 105 days remaining (Jun 05, 2026)
- Immediate action: Review NSF SBIR solicitation topics for climate/AI alignment and begin preparing technical proposal by April 2026.
- Additional ranked options: SUPERHOT SBIR/STTR and other alternatives.
FundVector also generates workflow tasks (owners + dates) and exposes execution actions (calendar export, email draft/send) so the output is operational, not just informational.
How we built it
FundVector is a multi-step agent application built explicitly with Elasticsearch + Elastic Agent Builder:
- Search + index: Opportunities are indexed in Elasticsearch and retrieved with profile-driven search (structured fields + text).
- Deterministic ranking: ES|QL + structured scoring keep the fit score stable and explainable under demo conditions.
- Agent orchestration: Agent Builder runs a multi-step sequence: parse → search → reason → score → plan.
- Trust contract: Claim-level provenance states (verified/unverified) with source links and evidence surfaced directly in the UI.
- UX separation: The Results | Plan | Evidence layout keeps the main experience clean while preserving strict auditability.
The Run Pipeline shown in the product:
- Parse company profile
- Search funding index
- Run agent reasoning
- Score matches
- Assemble workflow plan
- Return response
Challenges we ran into
- Trust UX was harder than ranking. We had to enforce a “no bluffing” rule without overwhelming users. Unproven claims must be prominently labeled unverified, and freshness/provenance must be visible in-context.
- Reliability under live demo conditions. We added deterministic fallback paths and explicit capability gating so runs stay stable even if a step is slow or unavailable.
Accomplishments that we're proud of
- Massive Time Savings: We turn hours of manual portal-scraping and PDF-reading into a fully automated run, allowing advisors to focus on application strategy rather than basic search.
- Advisor-grade output: Ranked opportunities paired with immediate next actions, ready to hand off to a client.
- Evidence-first UI: Inspectable claim provenance that solves the RAG hallucination problem.
- Observable multi-step pipeline: Judges can follow the agent's logic end-to-end.
- Execution readiness: In the featured demo run, FundVector reports 100% source-link coverage across surfaced recommendations and generates actionable workflow tasks.
What we learned
Trust only matters when enforced by product rules. Judges and users trust systems they can inspect: evidence, trace, and clear pipeline behavior will always beat black-box “AI magic.”
What's next for FundVector
- Tighten verification semantics: e.g., “not specified” should never be shown as verified.
- Expand structured extraction: Ensure more claims are provable rather than inferred.
- Add evidence-gap workflows: Explain why something is unverified + one-click re-verify.
- Progressive streaming: Stream results first, then progressively upgrade verification status live.
Built With
- docker
- docker-compose
- elasticsearch
- es|ql
- fastapi
- github-actions
- google-artifact-registry
- google-cloud-build
- google-cloud-run
- kibana-agent-builder
- next.js
- pydantic
- python
- react
- recharts
- smtp-(sendgrid/gmail)
- tailwind-css
- typescript
- uvicorn
- watcher
- webhooks

Log in or sign up for Devpost to join the conversation.