Inspiration
We were frustrated by how fragmented our digital lives are. Files live on one device, conversations on another, and the moments that matter often disappear. We wanted a system that remembers, understands context, and actually helps us live more intentionally.
What it does
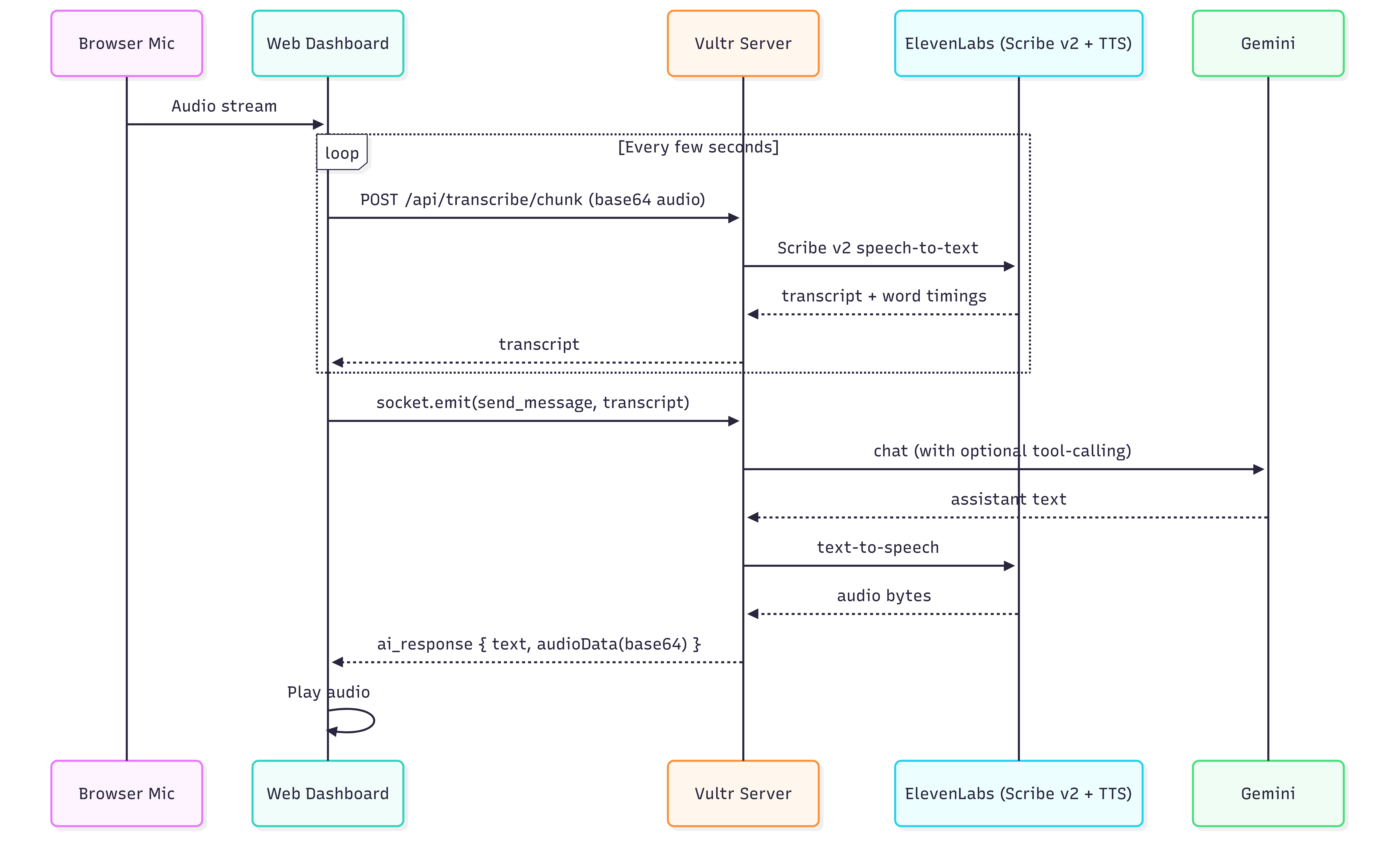
Friday is a persistent AI companion designed to live seamlessly across all your devices. Unlike traditional assistants that forget you the moment a session ends, Friday maintains continuous memory, remembering your conversations, preferences, and the context of your daily life. It can search your files, monitor your system, recognize faces, and even take phone calls on your behalf through Twilio integration. At its core, Friday is built on the idea that your AI should know you as well as a close friend would, without you ever having to repeat yourself. Friday isn't just a chatbot, it's an ambient presence. It passively learns from everyday moments to build a searchable archive of memories, making it easy to recall what you worked on last Tuesday or find that document you mentioned in passing. Whether you're at your desk or away from your computer, Friday bridges the gap, giving you remote access to your machine and a natural voice interface powered by ElevenLabs.
Challenges we ran into
Real-time voice processing and low-latency responses were difficult. Keeping desktop agents stable and synced across unreliable connections required fallback systems. Managing AI context without high cost or slowdown forced us to rethink memory architecture.
What we learned
End-to-end voice interaction with real system execution Intelligent file search based on content, not filenames Live face detection and automatic contact creation
What's next for Friday
Smarter proactive suggestions Automatic daily journal generation Calendar and workflow automation Smart glasses integration
Built With
- ar
- auth0
- elevenlabs
- fastapi
- javascript
- oculus
- openrouter
- python
- react
- vite
- vr

Log in or sign up for Devpost to join the conversation.