Inspiration
For millennials have we been accustomed to language barriers, but even after having it technologically solved, seeing people still hold up by language barriers, was very frustrating. Final straw to make me want to do something about it was the 'GPT-5' demo where they were creating a "language learning app" to talk to their family. I was like "hello, people are expecting AGI over here, haven't we still solved the language barrier problem?"
What it does
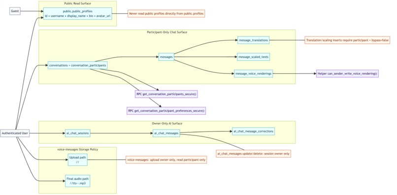
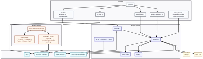
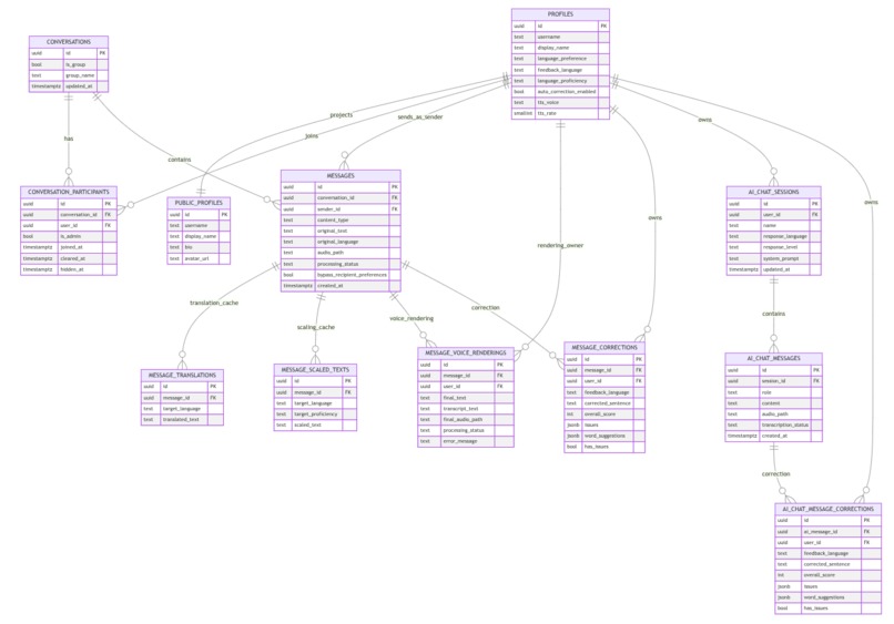
lets people "talk with anyone, anywhere" One can chat with a person, group, irrespective of what langauge they speak (as long as the model supports it). It translates and scales to an appropriate level to match a langauge learner's level. This is only possible because of llm. It also provides instant feedback on your sent messages, all while chatting either with people or ai.
How we built it
Mostly guiding ai agent. We brainstorm first. It has a lot of knowledge, but to squeeze out the juice I need to talk to it, and know what options there are, the tradeoffs, etc. and decide on a solution and let it implement that. If we only tell an ai agent to do something generic, it will provide the median solution, which isn't ideal.
Challenges we ran into
My project is such that it has to make continual sequential requests to get a job done for messages. Transcribe -> Translate -> Scale. I tried to use Gemini 2.5 TTS service but it got easily used up, and after a while it failed only, never to return a request again. So I had to settle for edge-tts.
Accomplishments that we're proud of
Extremely proud of having accomplished significant portion on my idea: global communication will be now possible irrespective of language, but this is only a first step. The road is long, and many thing to do for other people.
What we learned
It's easy to criticize others and others' work, but it's not so easy to produce valuable work yourself. Extreme hard work is needed to produce anything of value. Another thing is to stop day dreaming and get to actual work fast, because that will produce real results. It's easy to go to the moon in imagination. To quote someone else: "Action produces information".
What's next for frende
Voice cloning: hear your international friends, family speak in your language. Make it publicly available. Make mobile apps. Support image, video. Have a language teacher to talk to. Many things that are barely working now, should be made better. Many more.
Built With
- gemini
- git
- github
- next.js
- react
- supabase
- tailwind
- typescript
- vercel

Log in or sign up for Devpost to join the conversation.