Freak Disasters: An Innovative And Informative Application To Help You Prepare For The Unexpected

Our Inspiration

Our inspiration was "choose your own adventure" story games. We combined this with the idea of disaster survival readiness because it fits our theme of Innovation and Strength well.

Functionality

The program is designed to educate and engage trainees by simulating the experience of natural disasters. Its primary function is to provide an interactive and immersive learning environment where participants can better understand various natural hazards, such as earthquakes, hurricanes, floods, and wildfires. The program not only aims to teach the science behind these disasters but also to illustrate the potential impact if you choose to leave. Through a combination of realistic simulations and gamified elements, the program encourages active participation and makes the learning process enjoyable while highlighting the seriousness of disaster preparedness and response. By experiencing these scenarios in a controlled setting, trainees can better appreciate the importance of disaster management and develop practical skills to handle real-world emergencies.

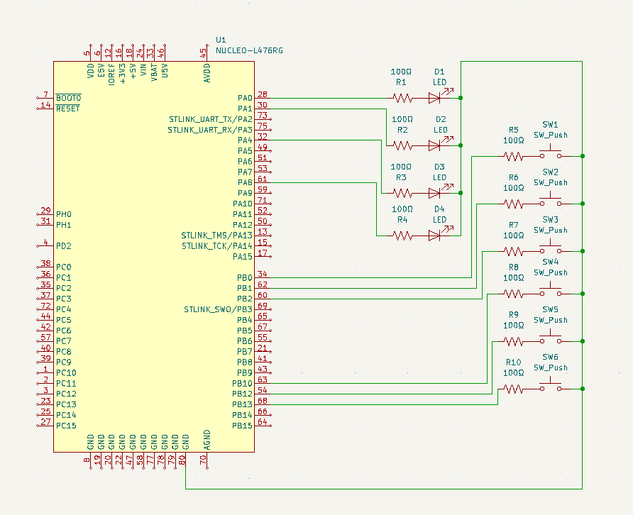
How We Built It

We used the Nucleo board as our microcontroller to operate the controllers used in-game. We used serial communication between our computer, running Python, and our microcontroller, running C. We used the library serial_asynchio to make this cross-communication possible.

Challenges we ran into

The only programming challenge we encountered was a minor miscommunication about formatting the story before integrating it into the main program. Once we clarified that, we were able to move forward smoothly. Another significant challenge was connecting the software to the hardware. This took some troubleshooting, but we managed to get everything working in the end. After eight hours of intense work, fatigue started to set in. Some of us finally called it a night around 2:30 AM and got a few hours of rest, waking up at seven to continue.

New Skills We Acquired

Our C/Circuit Master, Leslie Jury, knew the ins and outs of KiCAD's diagram maker, but was less acquainted with the PCB creation part of the application. During this project she learned more about that aspect of KiCAD.

Lessons We Learned

We learned the importance of communication and the skill of endurance. We had some miscommunication when it came to how we would format the program, so after those problems we learned how to communicate better, as it is vital to working well as a team. We also learned the skill of endurance, which goes well with the second half of our theme: Strength! We worked long and hard and we made sure to do well the whole way through.

Meet The Team!

  • Team: team-03-musketeers
  • Joe Olsen: Software Architect
  • Alton S. White V: Scenario Writer/Sub-Programmer
  • Case Montgomery: Cross Language Communication Specialist
  • Leslie Jury: C/Circuit Master and Video Director

Built With

Share this project:

Updates