Inspiration
The inspiration for this project came from the critical need for real-time fraud detection in modern banking systems. With the rise of digital transactions and sophisticated fraud schemes, traditional rule-based systems are no longer sufficient. We were inspired by:
- Google’s Gemini AI capabilities for natural language reasoning and pattern recognition
- Bank of Anthos as a realistic microservices banking platform
- The challenge of external monitoring without modifying core banking infrastructure
- Real-time AI analysis that provides explainable fraud decisions
What it does
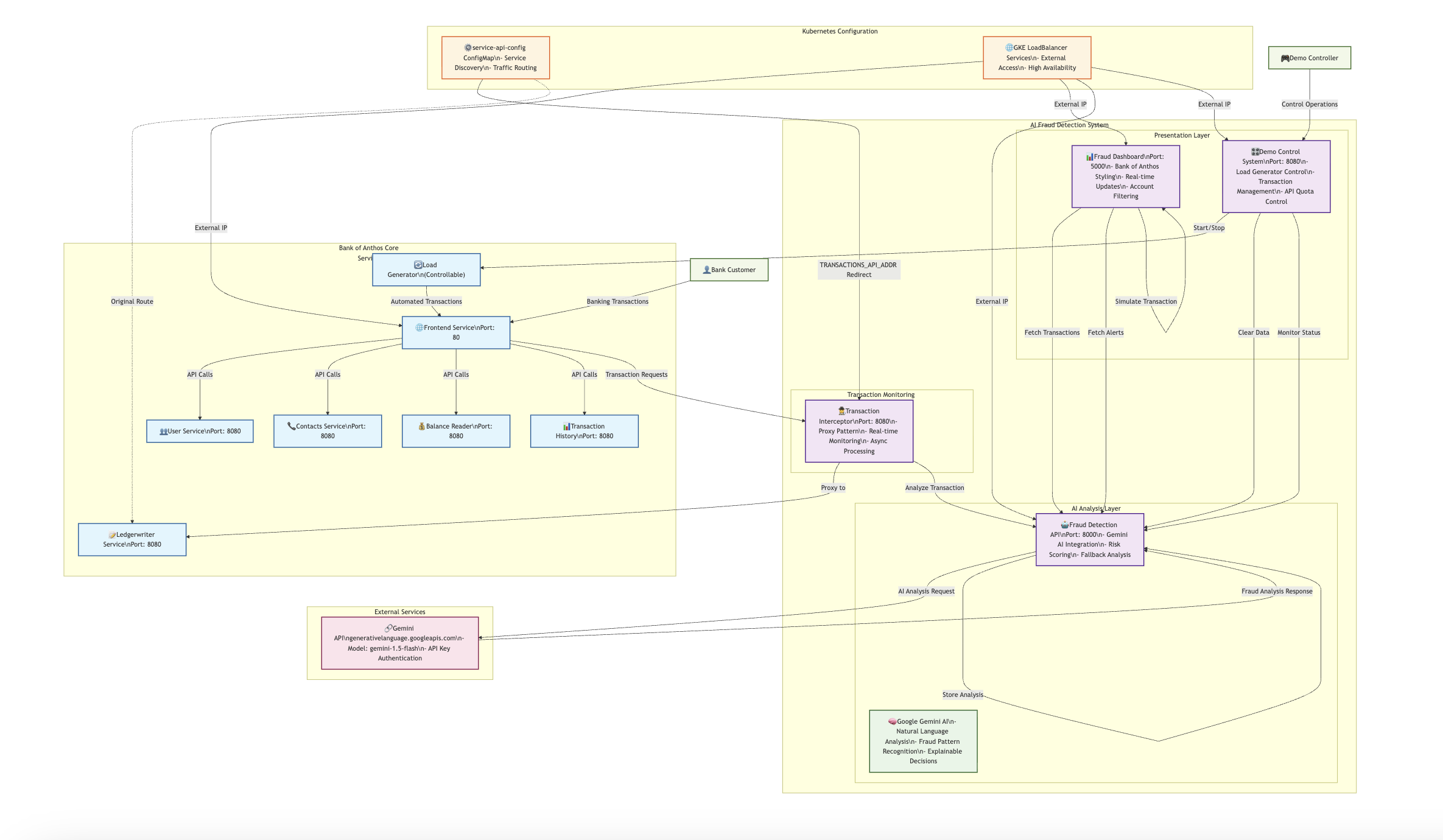
- Monitors every Bank of Anthos transaction in real time without changing core services
- Analyzes transactions using Gemini AI and returns fraud score, risk level, recommendation, and human-readable reasoning
- Displays results in a professional, Bank of Anthos–styled dashboard with filtering and auto-refresh
- Supports transaction simulation for demos/tests and a demo control panel to clear data and control load generation
- Handles AI rate limits gracefully with a high-quality fallback analysis so the system remains usable under quota pressure
How we built it
Non-invasive interception pattern:
- Redirected
TRANSACTIONS_API_ADDRvia Kubernetes ConfigMap to a Transaction Interceptor proxy - Interceptor forwards to ledgerwriter and asynchronously submits transactions to Fraud API
Fraud Analysis service:
- FastAPI backend integrates Gemini 1.5 Flash for natural-language reasoning
- Risk scoring and explanations; attaches analysis back to transaction records for the dashboard
- Added endpoints for transactions, alerts, health, and demo reset (clear-transactions)
Dashboard:
- Flask UI using Bootstrap and Bank of Anthos styles
- Real-time updates (auto-refresh), account filtering (from/to), and simulation form
Demo control:
- Lightweight controller to start/stop loadgenerator and clear API data to manage quota
- Deployed on GKE with LoadBalancer services for external access; logs and health checks for verification
Challenges we ran into
Service Integration Complexity
Challenge: Integrating with Bank of Anthos without modifying core code
Solution: Used Kubernetes ConfigMap redirection and proxy patterns
AI Rate Limiting
Challenge: Gemini API quota limits during high transaction volumes
Solution: Implemented intelligent fallback analysis with detailed reasoning
Real-time Performance
Challenge: Maintaining sub-second response times while performing AI analysis
Solution: Asynchronous processing with immediate acknowledgment
Template Rendering Issues
Challenge: Jinja2 template errors when transaction data was incomplete
Solution: Defensive programming with graceful degradation
Demo Environment Management
Challenge: Controlling transaction generation for optimal demo experience
Solution: Built comprehensive demo control system with transaction clearing
Accomplishments that we're proud of
- Achieved seamless zero-modification integration with Bank of Anthos
- Delivered explainable AI fraud decisions that are understandable to operators
- Built a clean, Bank of Anthos–consistent UI with filtering and auto-refresh
- Ensured resilience under AI rate limits with robust fallback analysis
- Added demo-friendly controls: one-click data reset and load generation control
- Attached AI analysis directly to stored transactions for a complete audit trail
What we learned
Throughout this hackathon, we gained deep insights into:
- Designing non-invasive integrations for microservices with proxy/redirection patterns
- Using Kubernetes ConfigMaps and service discovery to transparently adjust traffic flow
- Balancing AI power with reliability by implementing robust fallbacks
- Applying async patterns to keep UX snappy while heavy analysis runs in the background
- Hardening production-facing dashboards with defensive templating and graceful degradation
Next steps for Fraud Shield
- Microservices Architecture: Understanding how to integrate external services with existing microservices without disrupting core functionality
- Kubernetes Service Mesh: Leveraging ConfigMaps and service discovery for transparent traffic interception
- AI Integration Patterns: Implementing robust fallback mechanisms when AI services hit rate limits
- Real-time Processing: Balancing immediate response times with comprehensive AI analysis
- Production-Ready Monitoring: Building systems that handle edge cases gracefully
Built With
- fastapi
- flask
- gemini
- gke
- kubernetes
- primary
- programming
- python


Log in or sign up for Devpost to join the conversation.