Inspiration
With the ongoing coronavirus outbreak, most college students are stuck at home due to job loss or stay-at-home orders giving them a lot of free time to waste and stress. We wanted to solve this by giving people small attainable goals to reduce stress. These goals can be increased or decreased depending on the user's current situation.
What Fragment does
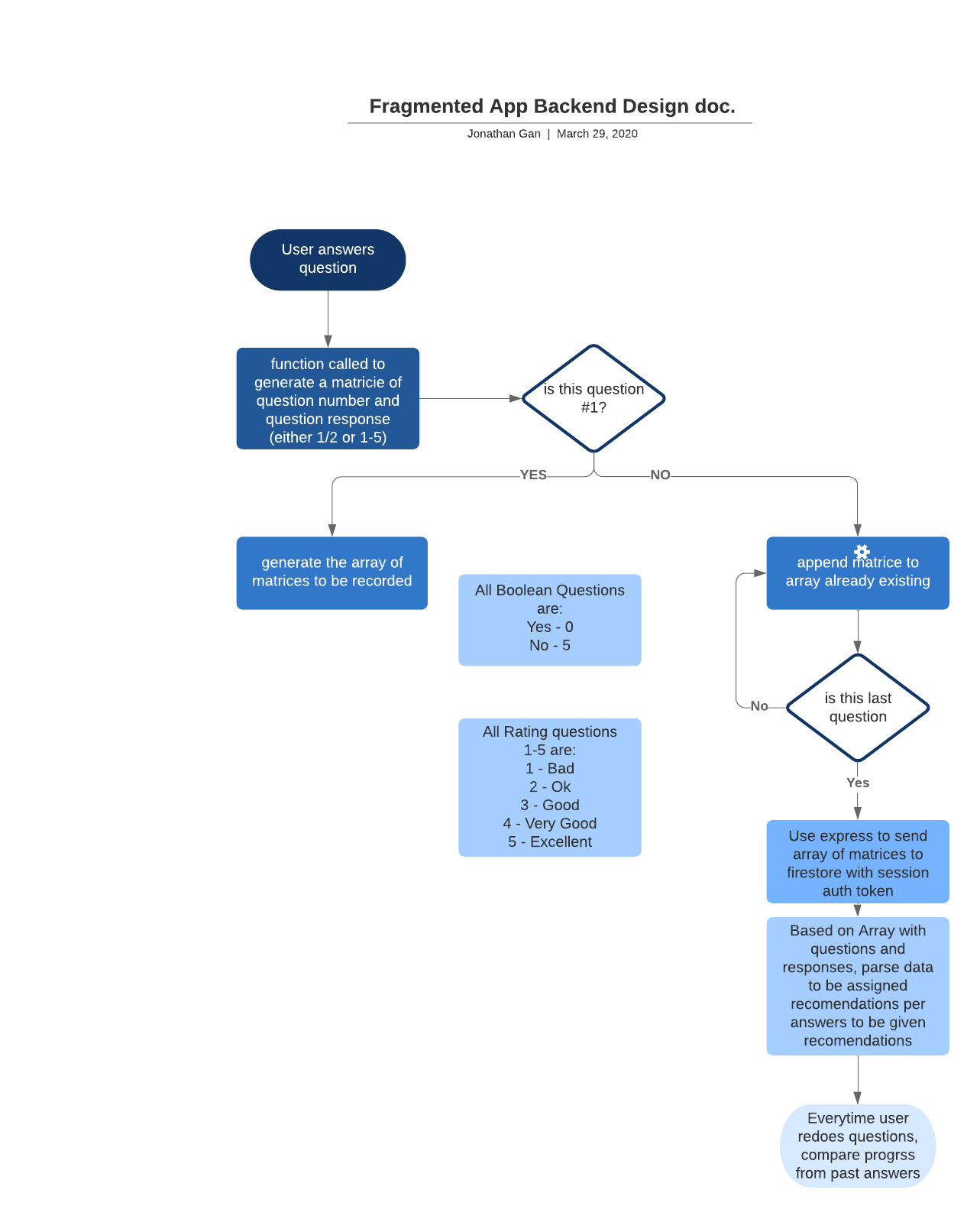
The user starts off by creating an account to track their progress. Then, they are asked to complete a questionnaire to see what is causing their stress based on financial worries, work stressors, and school stressors. This questionnaire will be used to give suggestions to the user on how to alleviate stress in the different categories as well as check up on them every week to see how their progress is going to relieve stress in school, work, and finances.
How we built it
This Fragment is built using Expo React Native CLI in combination with Firebase to manage the backend of the application.
Challenges we ran into
Since this was our first online hackathon, collaborating together was our main concern but google hangouts proved to be a good alternative to talk to each other and share each other's screen.
Accomplishments that we're proud of
We're proud that we were able to come together, despite being in different environments, and still come up with a project idea and bring it to life.
What we learned
We learned how to collaborate online by utilizing different communication software such as Zoom and Google Hangouts for video and voice chat as well as Lucid Charts and Adobe XD for our planning process.
What's next for Fragment
For future implementations, we would like to have more questions to get a better idea of the user's stress and integrate different applications that can help the user in their day to day life.
Assets / Resources
Built With
- adobe-xd
- adobexd
- expo.io
- firebase
- fireblade
- firestore
- javascript
- lucidchart
- react
- react-native
- trello
- udemy
- zoom



Log in or sign up for Devpost to join the conversation.