Inspiration
I have always liked tools that are fast, simple, and transparent. Most AI interfaces feel slow or distant from the actual work. I wanted something that lives directly in the terminal, quick to open, easy to reason about, and fully under user control. After experimenting with Amazon Q CLI and Bedrock, I realized there was room for a single CLI that connects everything in one place.
Vision
Ch is a lightweight, fast, and powerful CLI tool for terminal-based AI interactions with full user control. It provides direct terminal access to powerful AI models with minimal overhead, transparent operations, and explicit user control. It integrates seamlessly into developer environments, minimizing context switching and empowering users to leverage AI's full potential through explicit control and flexible, user-driven interactions without automated decisions or hidden costs.
What it does
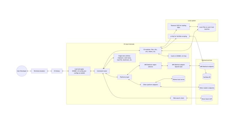
Ch is a Go-based command line tool that gives developers instant access to AI models, including Amazon Bedrock, OpenAI, Anthropic, Google Gemini, xAI, Groq, and others. It lets users prompt models, process files, and connect LLMs directly to their local workflows while giving complete control to the user with zero setup friction.
How I built it
Ch was built from scratch in Go with a focus on performance and simplicity. It streams output natively and runs almost instantly. The Bedrock integration uses Amazon’s OpenAI-compatible API so users can switch between models like “anthropic.claude-haiku-4-5-20251001-v1:0” or “qwen.qwen3-235b-a22b-2507-v1:0” without any reconfiguration. Testing was done manually through the shell, and debugging was done using tools like Amazon Q CLI.
Challenges I ran into
The biggest challenge was time. Integrating Bedrock required setting up IAM roles, credentials, and region handling properly. It was also tricky to unify Bedrock’s API responses with the other model providers while keeping the interface clean and consistent. Overall, the project was not built or updated to the full vision I had for this hackathon, but due to personal and professional commitments, I did not have enough time to take it further. So I submitted what I could here.
Accomplishments that I'm proud of
Ch now supports Amazon Bedrock as a first-class platform alongside other major providers. It runs entirely from the terminal, requires no real-dependencies beyond Go & fzf, and provides a consistent interface for developers who work across different model ecosystems. I’m proud that it stayed true to its vision of being simple, fast, and user controlled while still being practical to use day to day.
What I learned
I learned how to integrate Amazon Bedrock cleanly and how to design a CLI that balances flexibility, speed, and simplicity. I also learned how to manage complexity across multiple APIs while keeping the developer experience consistent. Tools like Claude Code CLI, Gemini CLI, and Amazon Q CLI made iteration, implementation, and debugging much faster. Credit goes to these tools because Ch would not have reached this point without them.
What's next for Ch
Next I plan to deepen Ch’s Bedrock integration with Amazon Q CLI to enable an agentic shell environment where users can seamlessly switch between reasoning, coding, and command execution. I also want to refine region management for Bedrock, add richer configuration options, and open a plugin system so developers can extend Ch with their own logic or model integrations. I want to do all of this well staying true to Ch's core vision.


Log in or sign up for Devpost to join the conversation.