Inspiration

I wanted to build something that solved a real problem Amazon is actively dealing with — not just a demo concept. I started by researching what Amazon's procurement and sustainability teams are actually facing right now, and kept landing on the same issue: deforestation data exists, but it never reaches the people making sourcing decisions.

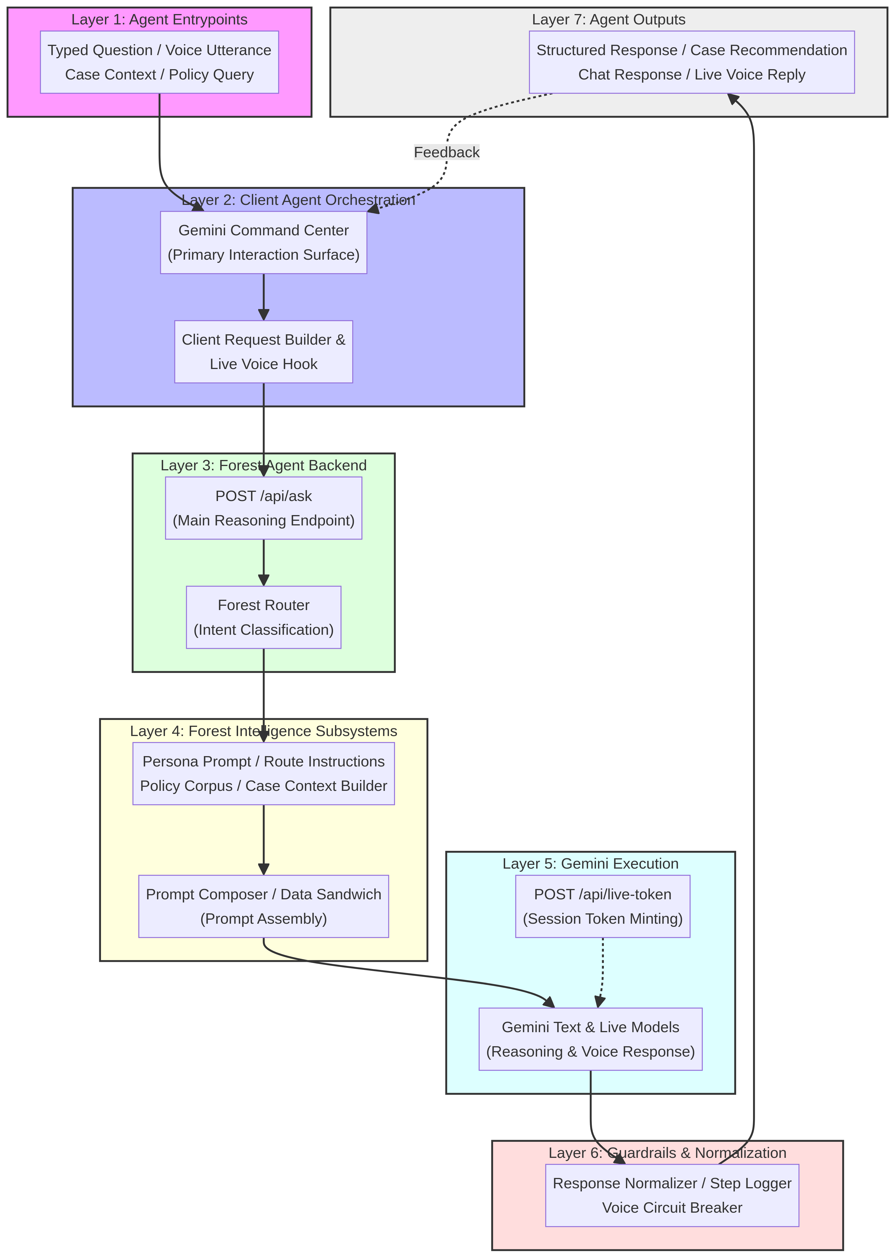
How we built it I built the entire dashboard using Gemini and Codex. The frontend is React, Vite, and Tailwind. The backend is serverless API routes on Vercel. The app syncs to real-time satellite deforestation data from INPE's TerraBrasilis WFS API, runs a CO₂ calculator per alert zone using IPCC AR6 carbon density, and uses Gemini 2.5 Flash for all agent reasoning and file analysis. Amazon Bedrock Nova Lite handles policy synthesis routes when AWS credentials are present. Voice is powered by Gemini Live native audio with ephemeral token auth.

Challenges we ran into

The government WFS API was the hardest part. It returned XML instead of JSON, threw 500 errors inconsistently, and Vercel's deployment lag meant newer fixes weren't always running in production. We hardened the ingest layer with a content-type check before parsing, a 12-second timeout, and a clean fallback to a static dataset that mirrors the real data structure exactly. The live demo runs on that fallback due to an API outage during the hackathon window — the map, agent, carbon math, and voice interface all work fully. Integrating Gemini Live was also a challenge — the native audio API is new and throws 429s under load, so we built a cooldown circuit breaker with a graceful fallback message.## Accomplishments that we're proud of

What we learned

The hardest part of an environmental intelligence tool isn't the AI — it's the data pipeline. Government satellite APIs are powerful but built for GIS specialists, not product teams. Bridging that gap is where the real work is. I also learned that grounding an AI agent in real constraints — specific policy documents, explicit uncertainty labels, strict instructions not to invent facts — makes it dramatically more useful than an unconstrained model.

What's next for ForestGuard

Expand to soy, palm oil, and paper-linked commodities. Add CAR Registry integration for farm-level traceability. Build SKU-level linkage to connect specific Amazon private-label products to sourcing regions. Add an EUDR Article 3 compliance reporting module ahead of the December 2026 deadline. And build a supplier notification workflow that auto-drafts traceability request letters when a zone enters critical status.

Live satellite data from a government API, normalized and scored in real time. A grounded AI agent that reasons about procurement risk using real policy documents — not a generic chatbot. A voice interface that stays aware of the active dashboard state. The LIVE vs FALLBACK indicator — we made honesty a first-class UI feature. And building something that directly addresses a problem Amazon is publicly committed to solving.

Built With

  • amazon-bedrock-nova-lite
  • gemini-2.5-flash
  • gemini-live
  • inpe-terrabrasilis-deter-wfs
  • leaflet.js
  • radix-ui
  • react
  • tailwind-css
  • tanstack-query
  • vercel
  • vite
Share this project:

Updates