Inspiration

The genesis of Food365 began with a simple observation that would reshape our understanding of Africa's food crisis. When my mother purchased pepper at the local market and casually mentioned, "In three months, this pepper will be completely unavailable and extremely expensive," it struck me how cyclical food scarcity defines rural African life. As someone who grew up on a farm, I had witnessed this pattern countless times, abundant harvests rotting in landfills during peak season, then complete scarcity months later. As a Farmboy I watched grains left on ridges to dry naturally, with significant portions lost to weather, pests, and inadequate storage.

This personal revelation led to deeper research that uncovered a staggering reality: Nigeria loses ₦3.7 trillion annually to post-harvest spoilage, while 25.1 million Nigerians face acute food insecurity. The tragedy wasn't insufficient production, it was the systematic loss of perfectly good food due to inadequate preservation technology.

What it does

Food365 addresses this crisis through modular, solar-powered smart preservation systems that operate entirely without chemicals or grid electricity. Our solution combines IoT intelligence with locally-maintainable hardware to create affordable, scalable food preservation for Africa's smallholder farmers.

Core Innovation: Chemical-Free, Solar-Powered Preservation Smart Environmental Control:

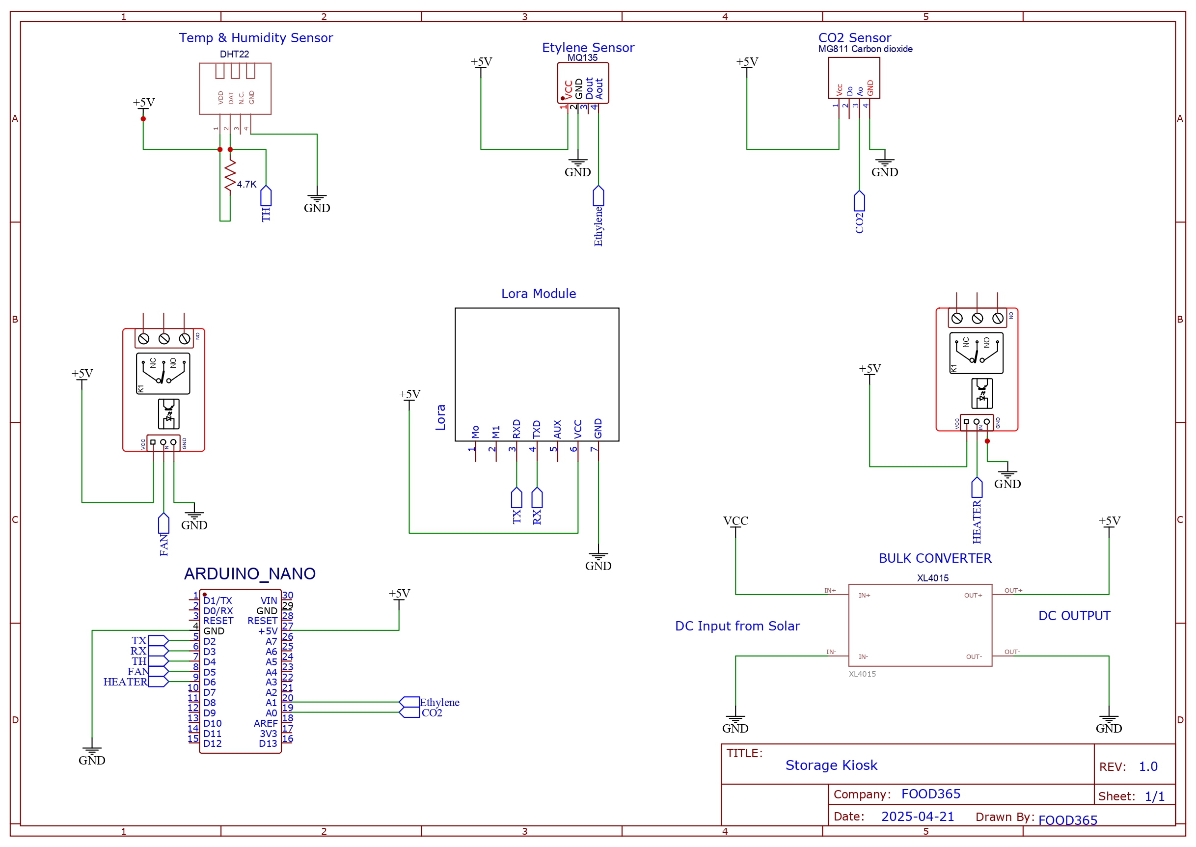
ESP32-based IoT controllers monitor temperature, humidity, and atmospheric conditions in real-time

Automated climate systems maintain optimal storage conditions (5°C, <90% humidity)

Edge AI processing optimizes preservation parameters without requiring constant internet connectivity

Energy Independence:

12V 6W solar panels power the entire system with <2W consumption

Biomass backup systems use agricultural waste (corn cobs, rice husks) when solar is insufficient

Lithium-ion battery storage ensures 24/7 operation

Modular, Scalable Design:

Collapsible metal dryers and food-grade storage units that local artisans can assemble

Snap-fit components enable easy repair and expansion

LoRa mesh networking connects units across farming cooperatives

How we built it

Food365 was built to thrive in Nigeria’s harsh energy environment, where rural communities face unreliable electricity and frequent blackouts. The system runs on low-power solar energy, using cost-efficient components like ESP32 microcontrollers, basic sensors, fans, and humidifiers to maintain optimal storage conditions. To ensure uninterrupted operation, the design also supports a biomass backup system using farm waste like maize cobs and rice husks. Built for affordability, accessibility, and sustainability, Food365 uses modular, locally sourced materials, galvanized metal for collapsible dryers and durable plastics for storage units. Each unit is designed for easy assembly and repair by local artisans with basic tools, making it a practical, locally maintainable solution for tackling Africa’s post-harvest losses.

Technical Architecture Three-Tier IoT System: Sensing Layer: DHT11 sensors, humidity monitors, temperature probes Processing Layer: ESP32 microcontrollers with edge AI algorithms Application Layer: Mobile apps, cloud analytics, SMS alerts Hardware Components: ESP32 WROOM-32E: Dual-core 240MHz processor, Wi-Fi/Bluetooth, 5µA sleep mode DHT11 Sensors: ±2°C temperature, ±5% humidity accuracy with 2-second sampling 9V DC Fans: PWM-controlled air circulation for moisture management 5V Ultrasonic Foggers: Generate 4-6 micron water droplets for humidity control UV-Resistant Nylon Covers: 95% UV protection with 3-year lifespan

Manufacturing Philosophy: Local Assembly, Global Impact Every component was selected for local availability and repairability: Galvanized steel frameworks fabricated by local metalworkers Food-grade Pyrex components resistant to thermal shock Standard electronics (ESP32, sensors) sourceable throughout Africa Modular design enabling village-level maintenance and upgrades

Innovation Highlights: Solving Africa's Unique Constraints

  1. Resource-Constrained Computing Excellence Ultra-low power consumption (<10W total system draw) Edge AI processing that works offline for weeks Mesh networking enabling communication up to 1000m without cellular infrastructure

  2. Circular Economy Integration Agricultural waste-to-energy using crop residues for biomass power Recyclable plastic components following established agricultural recycling protocols Local material sourcing creating rural manufacturing jobs

  3. Scalable Modular Architecture Start small, grow big: Single units expand to cooperative-scale systems Standardized interfaces ensure interoperability across different farm types Predictive maintenance through IoT analytics extending equipment life by 40%

    Challenges we ran into

    Critical Iterations and Learning Alpha Phase (December 2023): Challenge: 40W solar dryer proved too heavy (38kg) and prone to overheating (>65°C) Learning: Moved to lightweight, collapsible design with thermostatic fan control

Beta Phase (April 2024): Challenges: UV sheets tore after 6 weeks; problem with UV Sheet sewing Solutions: Upgraded to UV-treated nylon; redesigned PCB as clip-in modules

Production Phase (June 2025): Final Design: Three flat-pack modules with swappable embedded ICs Achievement: <30-minute repair time; local assembly capability

Technical Challenges Overcome Material Engineering: PVC warping at 50°C → Switched to UV-stabilized nylon and acrylic Circuit reliability issues → Upgraded to ESP32-WROOM-32E with enhanced power management Overheating in 5V systems → Migrated to robust 12V DC fogger systems

Power Management: Brown-out resets → Added 10µF capacitors and secure boot protocols Inconsistent solar charging →planning to Implement charge controllers and predictive energy management

Accomplishments that we're proud of

Won University of Ilorin Engineering Project Exhibition 2023 Won Patrick Andrew Innovation Challenge 2023 Won Technest Hackathon 2025 Qualified for Ihatch Startup Incubation Program 2025 Co-signed by the Nigeria Stored Product Research Institute 2024

What we learned

Early prototypes revealed weaknesses in structure and component performance. Iteration, such as replacing buckets with acrylic for aesthetics and function,has been essential for improving user experience and reliability.

Power Efficiency Is Crucial: Operating in rural areas with unreliable electricity requires ultra-low power systems. Solar-first designs paired with energy-efficient components like ESP32s and 5V foggers have proven effective and sustainable.

Modular Design Reduces Downtime: Flat-pack systems with swappable cartridges (fan, fogger) simplify maintenance, cutting mean-time-to-repair to under 30 minutes and enabling repairs without specialized technicians.

Community-Centric Manufacturing Works: Using locally available materials and involving artisans for assembly has reduced costs, built local capacity, and strengthened community ownership of the technology.

Technology Adoption Requires Trust: Farmers and retailers respond better when equipment is easy to understand, maintain, and visibly improves shelf life. Clear impact builds trust and adoption.

Scalability Requires Simplicity: Complex systems fail in resource-limited environments. Keeping designs simple, repairable, and affordable has been essential for scale and long-term impact.

What's next for FOOD365

AI enhancement for predictive crop management Better Material Experimentation and Field Testing Cooperative platform connecting farmers to markets Carbon credit monetization for environmental impact

Built With

  • actuators
  • esp32-wroom
  • micro-python
  • mqtt
  • sensors
  • supabase
Share this project:

Updates