Inspiration
Our team wanted to address the issue presented by UCF colleague Emmanual Pineda of finding food places near you when you are out and about. Specifically, food trucks. Food trucks are a great source of finding new and interesting food options but they are difficult to locate because they are ever changing and always on the move. This inspired us to make our app to help people locate food trucks near users.
What it does
Our project will address the challenge of finding food trucks by allowing users of our application to pin points on a map using google maps API of food trucks they see and add menu information. The features include:
- Pin food truck location based on your location: Using Google API we can pinpoint user location. Users can create pins on the map relative to their location and add the details of the food truck they find.
- Find food trucks near you: With Google API we can locate food trucks based on their relative location.
- Search location for nearby food trucks: Users can plan ahead by searching an address with Google API.
- Pins expire automatically after 12 hours: To avoid outdated pins from cluttering the map we implemented a timer that deletes food truck pins.
How we built it
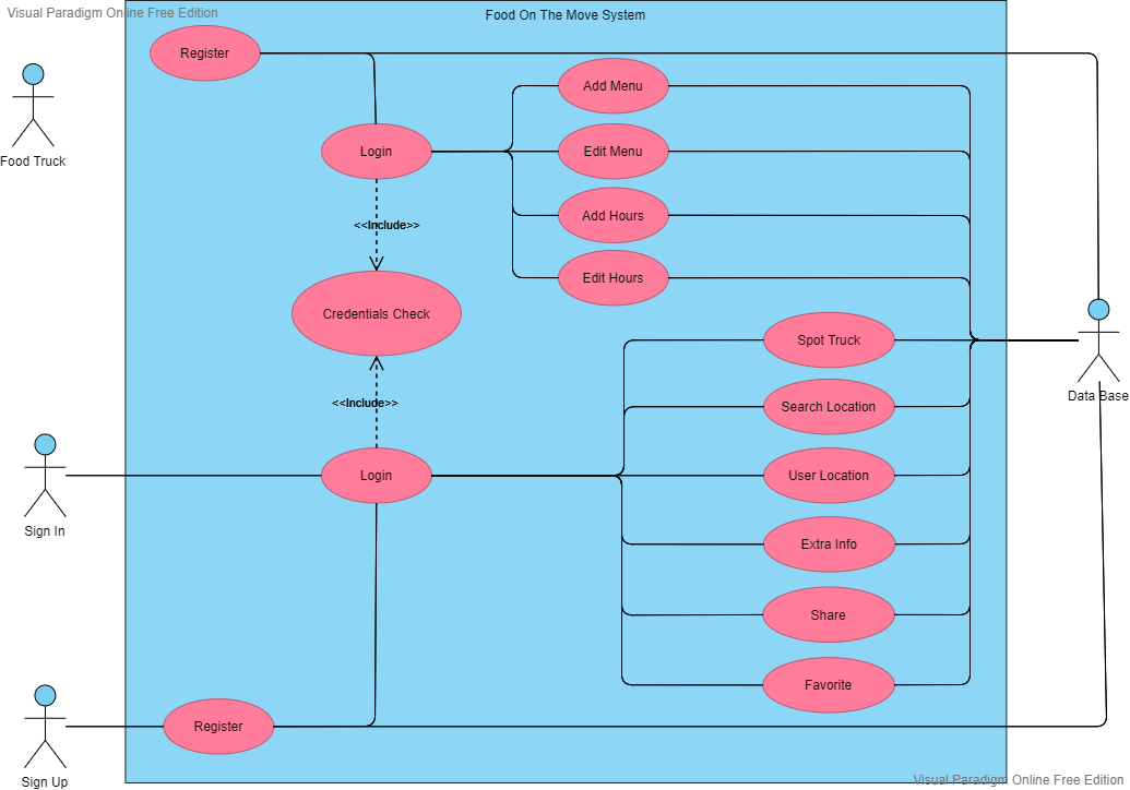
Phase 1 We made a Use Case Diagram: Located in gallery above.
Phase 2 We made a mock up: Located in gallery above.
Phase 3 Building the app: Our team used Google Cloud, Google maps API to get the user location and location search results. We used React.js to build the application.
Challenges we ran into
This opportunity was a great example of seeing obstacles as learning experiences. For everyone in our team, it was the first time participating in a Hackathon. We decided to develop a react application, and given that all of us are beginners, we encountered a few roadblocks along the way. While creating our app, we kept getting console errors caused by extensions and plugins blocking our connection to the Google APIs. We also faced challenges with the syntax and format of JavaScript files. During the project, we also ran into multiple issues with understanding Javascript’s flow of operations and how to take advantage of them in our app. This resulted in unfinished ideas. With more time, we may have had time to work those problems out.
Accomplishments that we're proud of
We are very proud of ourselves for making the time to participate in this event, in spite of our busy class schedules. As students, sometimes we spend most of our time taking care of school responsibilities which leaves little room to other learning activities. Regarding our project, we take the most pride in the way ‘food-trucks’ icons fall into the map. We think it is very enjoyable for the user to see this process and locate their favorite food truck place.
What we learned
This experience was a great opportunity to solidify our coding and web application development skills. We now have a better understanding of the structure of react applications and how its different components relate to one another. In our classes, we have a culture of working individually in projects; by all working together we discovered we can tap into a collective power that allows us to find faster and more efficient solutions to the problems we encounter.
What's next for Food On The Move
We want to continue working on the application and implement all of the features that we didn't have time to do.
Built With
- css
- figma
- google-maps
- google-places
- javascript
- reach
- react
- visual-paradigm