Inspiration 💫
Group study is an effective way of studying but only if it's done well. There are all kinds of distractions during group study. While studying in a group, we often get distracted, either talking to each other or using our phones. On top of that, sometimes group study isn't in one place to study together. To tackle these challenges, we introduce Foci.
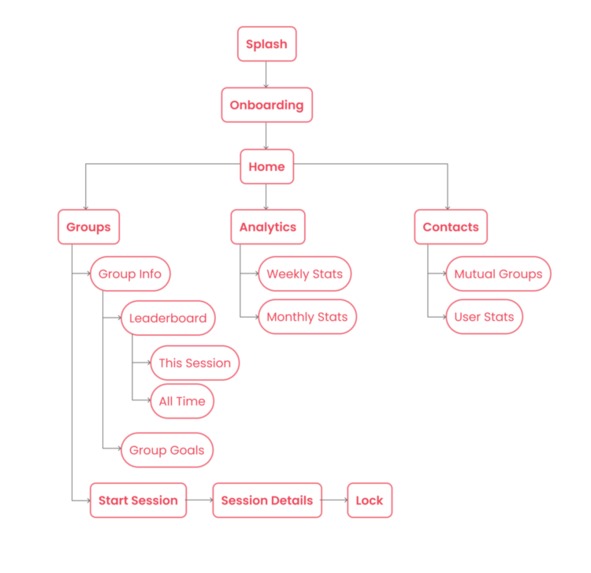
What it does 🚀
Students can create groups with friends where they can start a study session where all their phones will be locked for a set period of time. A pre-set number of points can be earned with each group study session. Penalty points are given out every time an individual unlocks their phone. The penalty is a subtraction from the pre-set total. At the end of the session, students get their individual score and can see which one of their friends reached for their phone and took a penalty.
How we built it 🔧
Dharshini developed the MVP using React. We thought of using HTML and CSS ,in case, time ran out. The idea has been used before but all the development work is done during hackathon hours.
Challenges we ran into 🧗🏻♀️
- Gamifying the group study experience
- Working in a strict time frame
Accomplishments that we're proud of 🏆
- Developing the MVP
What we learned 🎓
- Shreya learned presentation skills and iOS app design
- Dharshini improved development skills
What's next for Foci 🌟
- Launching it on Play Store!
Built With
- fastn
- figma
- javascript
- react




Log in or sign up for Devpost to join the conversation.