Inspiration
Help emergency services prioritises regions of need in the event of natural disasters using social media data.
What it does
The concept is to map the mood of twitter’s tweet into specific location which is currently have natural disaster occuring. Currently we are focusing on California region, which is often affected by wildfire, and recently created a lot of buzz on social media.
There are some research shown that social media has been successfully use to detect extreme weather (Kirilenko, Molodtsova, and Stepchenkova 2015). University of Exeter did a study on Using Social Media to Detect and Locate Wildfires (Boulton, Shotton and Williams 2016) which concluded there are opportunities on using Twitter and Instagram data to locate wildfire events in the United States.
We based our ideas on previous research and make it applicable. The "mood" of the tweets can be use to aid emergency services to prioritise region of disaster, "positive" area can suggest rescue already present, and "negative" area can suggest area of distress.
How we built it
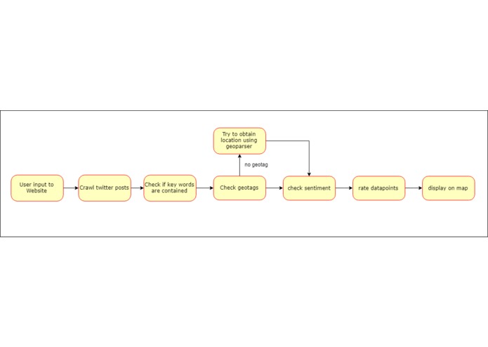
We obtained the tweets featuring the keywords specified by the user with the twitter api and then preprocessed the raw data in order to prepare it for our needs. First off we check if certain keywords are contained in the tweet and if a geotag is available. If there is no geodata for a tweet we try to locate it using a geoparser. We only used tweets where we could extract the location for further processing. With the pre-trained machine-learning tool provided by text-blob in python we check for the sentiment the tweets and together with another set of keywords ("victim", "losses", "damage") to filter for relevant tweets. These keywords are chosen from the study Disaster Hashtags in Social Media (N Murzintcev 2017). We try to determine if a person is in urgent need or if he already received support. To help make this immediately obvious to rescue services we were planning to use the google maps API to locate (current and historical locations ) of Natural disasters and place this information on a website. Points that were tweeted about frequently would accumulate more markers which would make the area "redder". Locations that are close to each other are clustered together at different zoom scales.
Challenges we ran into
Twitter changed its policy towards developers and it is no longer possible to obtain data without authentication. Sadly our application for the Twitter Developer account is still under review. Our idea relies heavily on Twitter's data, especially geo-data. Currently, we are working with limited data points due to the application under review. Only 1% of tweets contain geo-data, and it is challenging with free tools to extract geo-data, so our initial idea could not reach its full potential. Furthermore we had issues with transferring our data from the database to the website for the visualisation of the disaster relief maps. We spent too much time trying various techniques try to solve the issue and this really slowed down our development of the overall product.
Accomplishments that we're proud of and what we learned
- Learning a lot of about Mass casualty incident Triage and the research on uses of social media to map natural disasters.
- First time doing front-end development so I learned some Django and how to use the google maps API.
- Good teamwork, beer and heaps of fun
What's next for Flying-Submarine's disaster mood map
Flying to Munich in a flying-submarine for the next Hackathon
Log in or sign up for Devpost to join the conversation.