-
Emergency Request Example
-
External Text Message Example
-
Example Showing Number of Queued Messages Waiting To Send
-
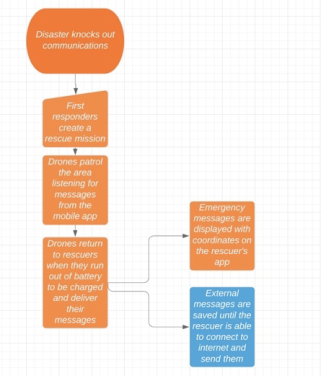
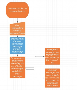
Process 1
-
First responder UI Showing them selecting the effected area. Notice ping drops with emergency messages.
-
Process 2
-
Screenshot of autonomous drone flying in simulator
-
Process 3
-
Notice the lines returning to the first responder's location.
-
Process 4a
-
Process 4b
Inspiration
When doing research for already implemented solutions to solve communication restoration challenges for disaster sites we came across Google's solution, Project Loon, which restores LTE to large areas using weather balloons and satellite communications; however, it comes with a two week delay in response time. After further research, we realized that the first two weeks are the critical response window where matters are life and death for victims of the disaster. For example, during Hurricane Dorian over 60 people passed away in the first two weeks. It was incredibly apparent a tool for first responders needed to be created to aid people in need immediately after a disaster.
What it does
Our solution will serve as the bridge between the disaster and when Project Loom can be deployed by providing a communication solution for the disaster site with at most a latency of 1 hour from flock deployment to when first responders get notified. This enables first responders to know exactly where the victims are, as well as, providing a message describing their current condition and how to get to them allowing responders to provide the critical life saving aid the victim's need. Furthermore, this solution will forward any text message out of the effected areas that a victim would want to send.
How we built it
We built this by creating a cross platform mobile app that anyone with WiFi can utilize. A victim can queue messages to be sent in this app stating whether or not the message is an emergency notification to responders or just a normal text message. When the first responders arrive on scene they select the effected area on a map and deploy a flock of completely autonomous drones that fly in a grid like pattern to collect these messages from the victims. Next, when a communication drone flies over the affected area the queued messages are automatically transmitted to the drone via it's wireless access point and stored on the drone's internal cache. Once the drones finish their patrol they fly back to the first responder who loads the messages onto their computer using our custom made application where messages are parsed dropping pings onto a map so first responders know the state of the victim and their precise location, and forwards the text messages to the given phone number via a satellite internet connection on the first responders computer.
Challenges we ran into
Developing the algorithm the autonomous drone flock uses to patrol an effected area making sure to keep the distance to the patrol site, the size of the patrol site, the current battery percentage, the speed they need to fly at in order to collect the messages, etc in mind. Developing the application that sits on a Raspberry Pi, as well as, configuring a Raspberry Pi to automatically pick up messages from the mobile application on the WiFi enabled devices. Comprehensively thinking through all the variables in an effected area such as: wind effect on the drones, WiFi range, total possible in air flight time, the load a drone can carry and it's effect on the battery, how many drones are need to cover n effected miles, etc.
Accomplishments that we're proud of
Successfully implementing an entire proof of concept for this communication solution in only 36 hours that is fully functional and could be adopted into a disaster relief program tomorrow if need be.
What we learned
We learned how to integrate a Peer-2-Peer network of applications across many operating systems including, a Raspberry Pi, an autonomous drone, iOS, Android, Mac, and Windows all when internet is down.
What's next for Flock
AI integration into the camera of the drone, thermal sensor integration attached to the drone, voice detection, etc in an effort to find people in need on the ground. Google API integration in order to prioritize densely populated areas ahead of rural areas. Obtaining licenses to actually demo with real drones instead of only utilizing simulators.
Built With
- angular.js
- django
- dronekit
- flask
- mavlink
- raspberry-pi
- react-native
Log in or sign up for Devpost to join the conversation.