Inspiration
Building modern apps often demands deep coding knowledge, cloud setup expertise, and countless deployment steps. I wanted to make that process effortless — to let anyone bring ideas to life without needing to touch code.
That’s why I built Flames — an AI-powered, no-code app builder that transforms natural language into fully deployed, production-ready web apps on Google Cloud Run.
It’s inspired by the dream of making cloud development as simple as describing your vision.
What it does
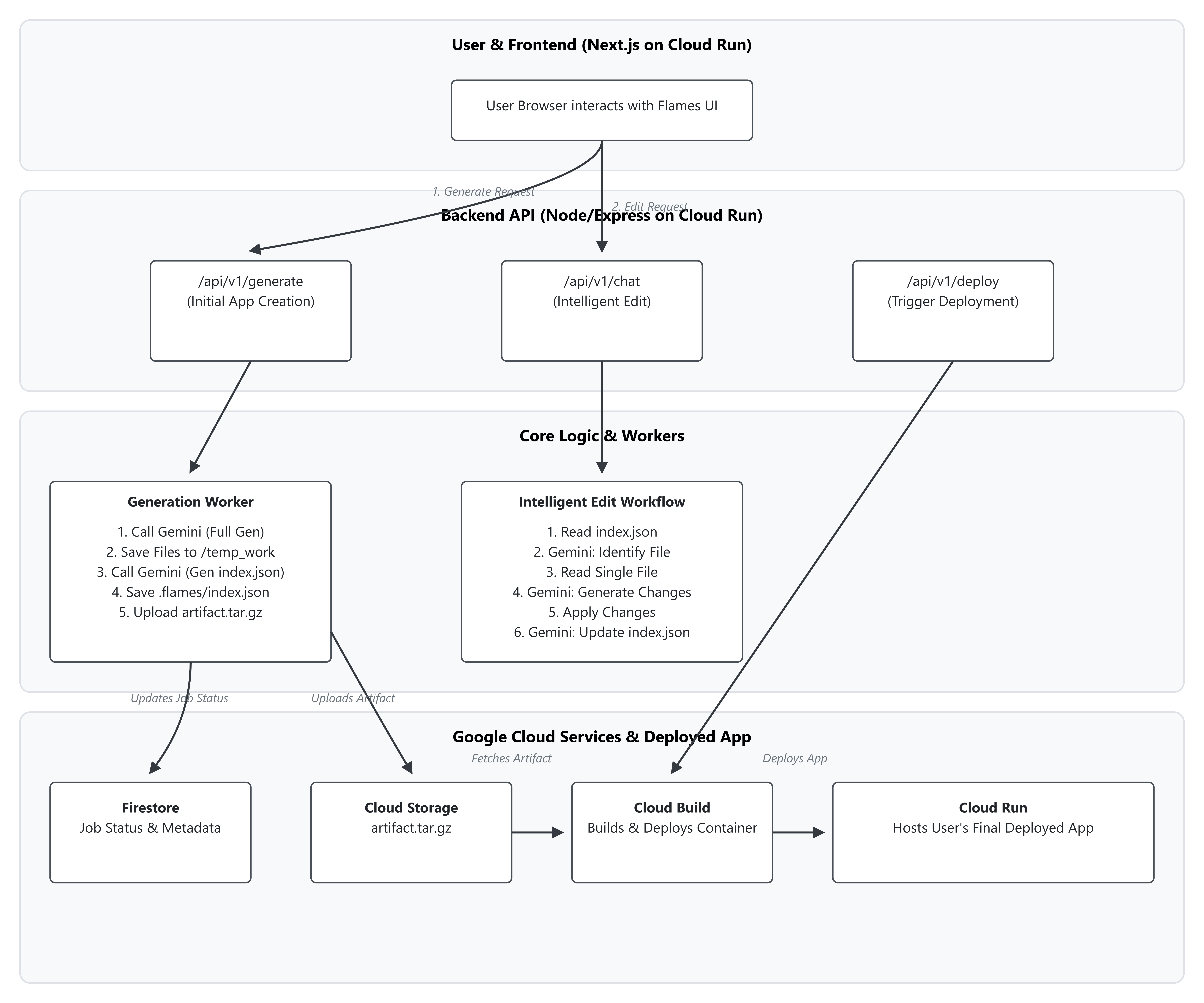
Flames turns plain text prompts into complete applications — frontend, backend, database, and hosting — all generated and deployed automatically.
Here’s how it works:
- Takes your idea through natural language input.
- Uses Google Gemini (AI Studio) to generate a structured JSON blueprint for the app.
- Builds the backend logic and frontend components automatically.
- Connects to Firestore for real-time database management.
- Packages and deploys everything on Google Cloud Run using Cloud Build.
- Instantly provides a public URL for the deployed app.
All of this happens within minutes — no manual setup, no errors, no coding required.
How we built it
Flames is built entirely on Google Cloud’s serverless ecosystem:
- Frontend: React + Vite app hosted on Cloud Run.
- Backend: Node.js/Express microservice on Cloud Run.
- AI Generation: Gemini converts natural language into structured app schemas.
- Database: Firestore stores app configurations and user data.
- Storage: Cloud Storage manages generated assets and templates.
- Deployment: Cloud Build automates Docker image creation and deployment.
This architecture ensures that every generated project is modular, scalable, and instantly deployable.
Challenges we ran into
- Handling Cloud Run permissions to allow unauthenticated access safely.
- Accidentally committing service credentials, which required Git history cleanup and better
.gitignoresetup. - Ensuring Gemini’s JSON outputs remained valid and deployable through schema validation.
- Tight hackathon deadlines while balancing academic commitments like a math midterm.
Accomplishments that we're proud of
- Built a full-fledged AI-driven app builder that deploys directly to Google Cloud Run.
- Seamlessly integrated multiple Google Cloud services — AI Studio, Firestore, Cloud Storage, and Cloud Build.
- Designed a clean, professional, and intuitive UI/UX for a frictionless experience.
- Solved multiple infrastructure challenges while keeping the product scalable and elegant.
What we learned
- Deep understanding of serverless microservice architecture on Google Cloud.
- How to integrate Gemini effectively for programmatic generation workflows.
- Secure credential management, environment configuration, and deployment best practices.
- The immense potential of combining AI automation with cloud scalability to reshape development workflows.
What's next for Flames
- Add multi-project workspaces for managing multiple apps.
- Enable real-time collaboration and shared editing.
- Introduce mobile app generation (React Native / Flutter support).
- Create a template marketplace for community-driven app sharing.
- Launch a full SaaS version with authentication, subscriptions, and analytics.
Built With
- cloud-run
- google-cloud

Log in or sign up for Devpost to join the conversation.