Inspiration

As you might be able to tell from our team name, The Fixer Uppers, we decided to concentrate on fixing and repair of items.

Encouraging and supporting a culture of repair, benefits the Circular Economy by increasing the lifespan of manufactured objects. Not just keeping the materials that they are made from in use, but also maximising the value for money (and value for carbon) that we get out of the manufacturing processes that went into turning the materials into a consumer item.

For us, fixing things is an act of fun. Sometimes even an act of love for our treasured possessions. But this isn't necessarily the case for everyone.

  • Maybe they find a fix too difficult.
  • Maybe they want to try something new, but lack the confidence or need a nudge to get started
  • Maybe there's just too much information out there and they don't know where to start.
  • Maybe they need help, but don't know where to find it.

We want to empower our users to feel like they can fix anything, whether alone or with the help of those in their local community.

  • Make fixing fun
  • Eliminate information overload
  • Lower the barrier to entry
  • Teach people new skills
  • Connect people with their community

What it does

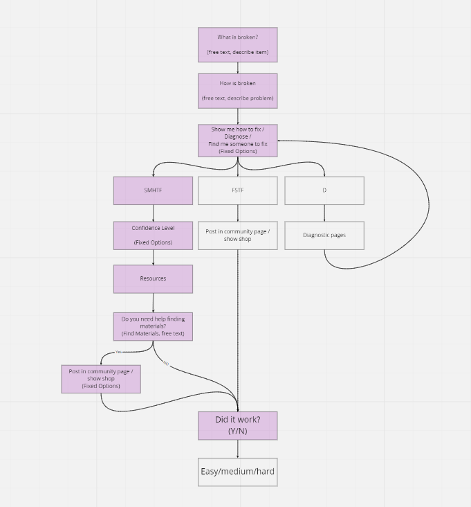
It is a website that uses machine learning to present the most relevant resources to the user based on the problem they want to solve, their skill level, and their location

Create a friendly interface that walks the user through providing the infomation needed to find the best solution for them. (Our chatbot) Suggest resources that are tailored to the user that will help them fix or diagnose a problem themself. Weave in a community portal to help them find the materials they need for a DIY fix or to find the skills they need when they need an expert to do the repair.

How we built it

We built it by dividing the work into three main components:

  • FrontEnd
  • BackEnd
  • ChatBot using services such as Microsoft Azure's products (LUIS, Azure Bot Framework etc)

Challenges we ran into

We found many small issues along the way. For example integrating all the individual parts into one cohesive working web-app was a struggle. Another example is the the timeframe given to gain new skills and to be able to execute them, to elaborate one of our team-mates didn't have much exposure to css before this hackathon.

Accomplishments that we're proud of

We're proud of the skills we've picked up and what we've produced. One particular source of pride is the icon we made for our chatbot Eitri, which represents a non-binary character based upon a dwarf craftsperson from Norse mythology.

What we learned

We've learnt a variety of skills such as time-management, programming languages and language frameworks.

What's next for Fixer-Upper

A cup of tea and a digestive to celebrate a weekend of hard work. With regards to what we have created here, we would love for it to be fully realised in the threads that we have started this weekend with the website, listings for finding and supplying skills, and the chatbot to connect the dots seamlessly. The project itself is incredibly extensible, we visualise it being a community hub for makers and repairers, with gamified elements such as badges - and being able to create a "community tapestry" with collected badges. We would love a (security tight) way of visualising "spend it forward" tokens seeing how far your acts of kindness have travelled (by the people you help helping others etc...)

Built With

Share this project:

Updates