Inspiration: Our inspiration was UCAN's deeply touching mission statement.
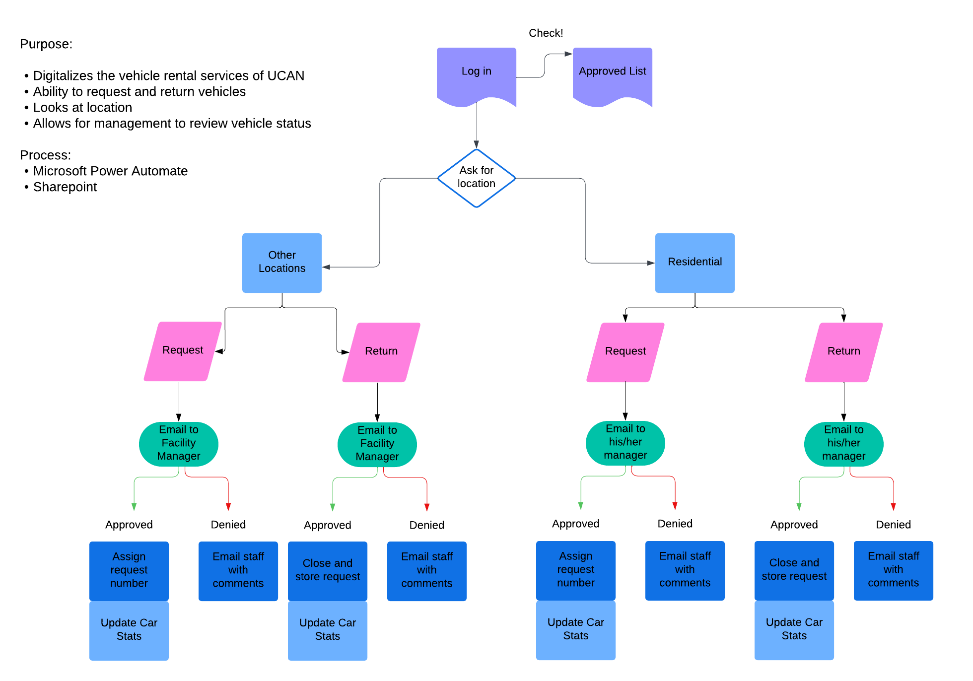
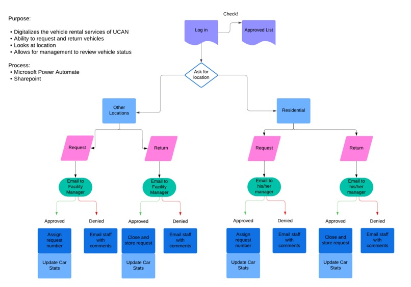
What it does: Allows a user to send out vehicle request forms, fill out a form to inspect the vehicle at the time of check out, and update that same inspection information at the time of check in.
How we built it: We built the site using Sharepoint and Power Automate. Specifically, we used flows and templates to create a website that is able to go from site to site, form to form, and actually send out emails.
Challenges we ran into: Learning how to use Sharepoint and Power Automate, especially when creating our lists and using variables, all within the short time limit.
Accomplishments that we're proud of: We are proud of how well our website's interface turned out, our collaboration, and our thorough diagramming that was behind the website's functions.
What we learned: We learned how to use Sharepoint and create flows (utilizing variables, loops, conditions, ) and on Power Automate in order to create our site.
What's next for Fitch Group Fleet Management (Team 4)?: We will become more familiar with Power Automate, Sharepoint, and HTML through expanding on our project.
Log in or sign up for Devpost to join the conversation.