Track Your Finances Like Never Before with Dynamic AI Insights! 📊💰

Inspiration: Inspired by the groundbreaking RAG (Retrieval-Augmented Generation) capabilities demonstrated by Fetch.AI and Pathway, we set out to build a solution that truly revolutionizes how individuals track and understand their financial data.

What it does:

Tired of manually sifting through endless financial statements? Our project leverages the power of Fetch.AI's intelligent AI Agents and Pathway's real-time data processing to provide a dynamic and insightful view of your finances. Here's how it works:

  • Effortless Data Ingestion: Simply provide your financial documents (we currently support PDFs, with more formats on the way!). Our intelligent agents parse and understand the data.
  • Dynamic Graph Generation: Using Pathway's live data store, we can dynamically generate a variety of visualizations (line charts, bar charts, pie charts, and more!) based on your financial transactions. See trends, spending patterns, and overall financial health in an interactive and intuitive way – no manual charting required!
  • Intelligent Query Answering: Have specific questions about your finances? Our AI agents can understand and answer your queries directly based on the processed data. Ask things like:
    • "What was my total spending last month?"
    • "Show me the trend of my deposits over the last year."
    • "What were my largest expenses in the last quarter?"
    • "Compare my income and expenses for 2024."
  • Extensive Search & Tracking: Our system can handle and track data from numerous financial statements simultaneously, giving you a comprehensive overview of your financial landscape.

How we built it:

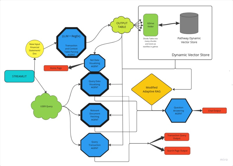
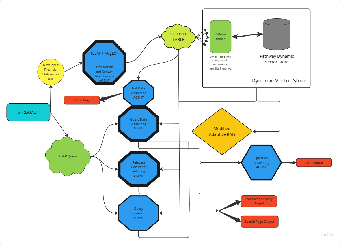
We built this project by seamlessly integrating the following key components:

  • Fetch.AI Agents (via REST API): We made a complex 6 agent network utilizing the REST API endpoints of custom-built Fetch.AI agents for tasks such as:
    • Parsing and extracting transactional data from financial documents.
    • Understanding user queries related to their finances.
    • Generating natural language answers to those queries.
  • Pathway (Agent): We leveraged Pathway as an intelligent agent for:
    • Storing and indexing the processed financial data in a way that allows for efficient retrieval and dynamic analysis.
    • Facilitating the real-time generation of interactive visualizations based on the live data stream.

Challenges we ran into:

Implementing a robust and accurate RAG system for financial data presented its share of challenges. We navigated through:

  • Diverse Data Formats: Ensuring accurate extraction from various PDF structures and anticipating future format support required careful consideration of parsing techniques.
  • Complex Financial Language: Training the AI agents to understand the nuances of financial terminology and user queries related to it demanded thorough prompt engineering and testing.
  • Dynamic Visualization Logic: Determining the most appropriate graph types to represent different financial insights dynamically required careful design of the data analysis pipeline.

Through extensive research into various RAG implementations and meticulous reading of documentation for both Fetch.AI and Pathway, we were able to overcome these hurdles and build a functional and insightful solution.

Accomplishments that we're proud of:

We are particularly proud of achieving a system that:

  • Simplifies Financial Tracking: Eliminates the tedious manual work of organizing and analyzing financial data.
  • Provides Dynamic Insights: Offers real-time, interactive visualizations that make understanding financial trends easier than ever.
  • Enables Powerful Querying: Allows users to ask natural language questions and receive accurate answers directly from their financial data, across any number of statements.
  • Scalable Solution: The architecture leveraging Fetch.AI agents and Pathway's capabilities is designed to handle a large volume of financial data and user queries.

This project demonstrates the powerful synergy between intelligent AI agents and real-time data processing in transforming complex tasks like financial tracking into intuitive and insightful experiences. We believe this solution has the potential to empower individuals to take greater control of their financial well-being.

#FetchAI #Pathway #AIAgents #FinTech #DataVisualization #FinancialTracking #Devpost

Built With

Share this project:

Updates