Inspiration
Current situation in the world with Covid19 and unavailability of proper management and planning tools.
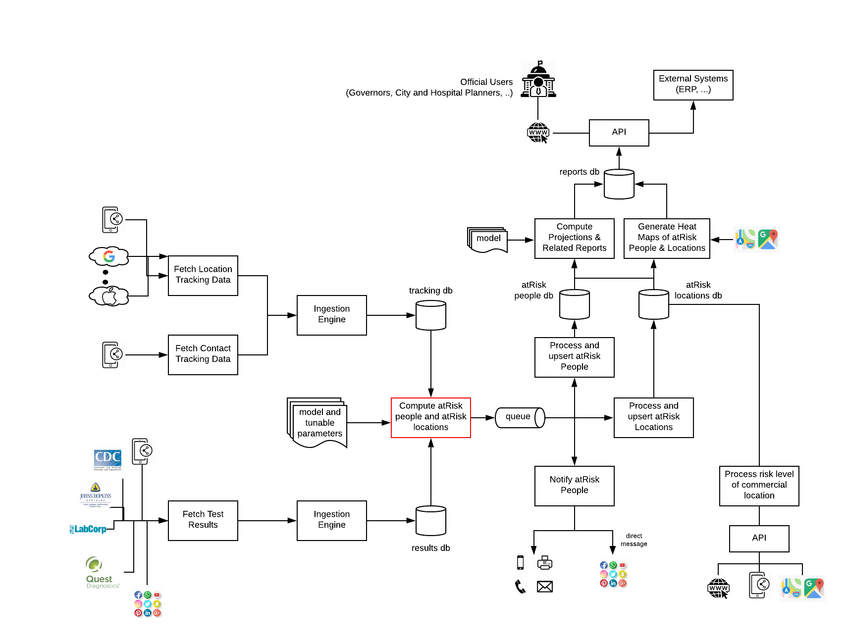
What it does
Uses location tracking, contact tracking and test results data to determine people and locations at risk. Once this is computed, we will use a notification service to notify people at risk of a possible exposure even before they start to have any symptoms of the disease. We provide an API to determine if a given location is at risk in near real time. We provide meaningful projections and actionable data for Government planners, enforcement agencies, hospital and city planners.
How I built it
We registered late and only have completed the architecture and design. We are working on the PoC.
Challenges I ran into
Accomplishments that I'm proud of
What I learned
What's next for Fine Tuning Operational Readiness: Citizens & Govt Planners
Implement the PoC and MVP0.1. Discuss with relevant partners and authorities to make this project into a reality across the world.
Built With
- amazon-web-services
- integrations
- java
- javascript
- mysql

Log in or sign up for Devpost to join the conversation.