The Problem Vistara has done a great job since its inception in 2013. They have already established stations in 18 Indian cities and they are motivated to keep up their expansion flow among other Indian cities. For this they need to constantly keep on searching for new cities to establish them as new destinations that Vistara’s flight would cover. Finding these new sites depends on a bazillion factors and analysing all those factors to decide the next station site costs vistara a lot of resources and manpower.
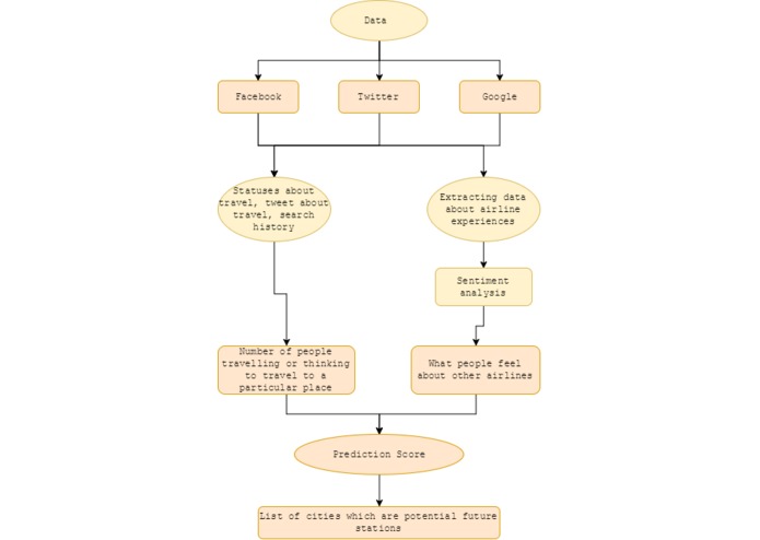
The Solution We plan to shift the load of finding the new station site from the shoulders of the Vistara officials to our Tech Solution. We use social media metrics like the posts from ones timeline where he mentions that he is travelling from a place A to place B and general sentiment of the people about different airlines. These two factors let us have an idea about the number of people who visit or plan to visit a particular destination and also about the competition that prevails in that area when it comes to other airlines. We then use these features to actually predict the potential station sites. These sites are then plotted and using a different set of features like the priority scores from previous step,clustering information and farthest neighbour we define a roadmap for Vistara to establish new stations.
Our Algorithm We have divided our algorithm into 2 parts: Finding the cities which are potential sites for the station. Developing a roadmap from the list obtained in step 1
Log in or sign up for Devpost to join the conversation.