Inspiration
As cinephiles, or people who love movies, it was imperative to have apps that allow us to discover new movies based on a certain criteria. As a result, we decided to create a film search engine using SQL for the database.
What it does
The application allows user to search for movies based on: movie titles, directors, production companies, sales, awards won.
How I built it
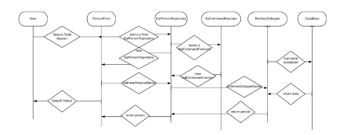
The programming language is C# to create a Windows Form and the code to back it including several interfaces and delegates. The backing code would implement and interpret the stored procedures and the returned values from the database. SQL was used to create the tables and insert the data that was obtained from the internet stored in an Excel file. Where it was later converted to a string that could be read into the tables. The libraries that were mainly used were the windows form libraries and the System.Data.SqlClient allowing for the conversion from SQL to C#.
Summary
The finished project was implemented to the best of our abilities. It is missing some of the functionality that could have been included with more time or an additional person. All of the dates apart from the created on and updated on elements had to be changed to string. It was easier to debug the program. The removal of some of the foreign keys listed in the original design was removed as that association was already established in another table. The addition of the IsDelete was needed to keep track of elements that were deleted. It was interesting to see the interaction between two languages. Taking the information given in class and pushing us past our comfort level. Improvements would include adding additional search abilities not dependent on the page. And further interaction with the database by expanding the stored procedure. Implementing a web interface might make the interaction with the data easier for the user.
Log in or sign up for Devpost to join the conversation.